根据《中华人民共和国海船船员适任考试和发证规则》及有关规定,为做好船员适任考试工作,现将各直属海事局2024年全国船员考试最新计划汇总如下,供查阅参考。
上海海事局2024年上半年度海船船员适任考试计划


1. 具体考试日程以准考证载明的内容为准。每期考试评估开考前5天,准考证方可下载打印。
2. 考生登录中华人民共和国海事局网站 “综合服务平台”或”一网通办平台”进行注册、报名及相关查询(www.msa.gov.cn),也可到上海海事局政务中心现场报名(工作日09:00-11:30,13:00-16:30,上海市虹口区杨树浦路18号5楼)。
3. 报名时间:自报名开始日09:00至报名结束日17:00。
4. 考生报名后,请在报名截止日次日中午12点前完成缴费操作,逾期未完成缴费的视为报名不成功。付费可选择线上或现场支付,现场支付只支持银行卡刷卡支付。
5. 上海船员评估中心地址:上海市虹口区密云路483号。
天津海事局2024年上半年海船船员适任考试计划
一、考试计划
1. 天津海事局辖区2024年上半年社会船员考试计划

2. 天津海事局辖区2024年上半年船员培训机构在校生及培训学员考试计划

二、申报程序
1. 在校学生及岗位适任培训学员初考报名可由所在航海院校或船员培训机构统一报名。
2. 理论考试和实操评估分期报名。
3. 请相关单位及个人登录中国海事综合服务平台(网址:http://csp.msa.gov.cn)进行相关业务申报。
4. 请初考者在考试资格审核通过后规定的时间内进行网上缴费,补考者需在网上报名申报时同时缴费。缴费成功后,在当期考试开考前5日内即可在网上自行打印准考证。
5. 考试结束后,考生可通过中国海事综合服务平台或准考证上注明的查询方式查询成绩。
6. 报名受理部门:天津海事局船员考试中心,报名咨询电话:022-58870034转1。
三、其他事项
1. 各船员考试考点应做好考场维护工作,为船员考试提供必要支持。考生应自觉遵守考点单位的管理要求,服从相关安排。
2. 报名者对所提供报名信息的真实性负责,并承担相应的法律责任。网上申报应确保提供的任职资历、岗位适任培训等情况属实,并确保申报的航区、等级、职务以及考试科目等信息准确无误。
3. 报名后要及时跟踪报名审核结果,因操作不符合要求导致申报不成功的,由本人承担责任。
4. 考试科目、考试时间及考试地点以准考证为准。
5. 内河船舶船员、海洋渔业船舶船员和军事船舶复转人员申请海船船员适任证书所进行的适任考试,按照《中华人民共和国海事局关于印发〈特定人员申请海船船员适任证书考试和发证管理办法〉的通知》(海船员〔2019〕141号)、《中华人民共和国海事局关于海洋渔业职务船员申请海船船员培训考试和发证有关事项的通知》(海船员函〔2022〕404号)规定执行。
辽宁海事局2024年上半年无限航区和大连地区沿海航区船长及高级船员适任考试计划
一、考试安排
2024年上半年计划举办海船船员适任考试70期,具体计划详见附件。










注:
1. 适任考试相关问题咨询电话:
无限航区和大连地区沿海航区船员适任考试相关问题咨询电话:0411-65856266(驾驶专业);0411-65856287(轮机专业)。
营口地区沿海航区船员适任考试相关问题咨询电话:0417-6212007。
丹东地区沿海航区船员适任考试相关问题咨询电话:0415-3196351。
锦州地区沿海航区船员适任考试相关问题咨询电话:0416-336013。
葫芦岛地区沿海航区船员适任考试相关问题咨询电话:0429-3036712。
2. 现场缴费地点地址:
辽宁海事局政务中心地址:大连市中山区港湾广场2号大连口岸通关服务中心1楼。
营口海事局政务中心地址:营口市鲅鱼圈区营港路西段。
大连海事局政务中心地址:大连市甘井子区东北北路101号,大连市公共行政服务中心1楼。
丹东海事局政务中心地址:丹东市振兴区大众南路2 号。
二、申报程序
(一)考试前需参加适任培训的,培训机构应书面告知船员参加培训相关要求,并在船员书面确认后,将相关确认材料以及《海船船员岗位适任培训考试申请表》归入船员培训档案。
(二)培训机构应按要求在培训结束后、学员申请参加考试前,将学员出勤情况和出具培训证明情况报辽宁海事局船员考试中心或相关分支局。参加适任培训的社会船员初考报名由所在培训机构统一报名,航海院校初考考生、补考考生(包括已毕业离校但学校未完成毕业报备的)由所在学校统一报名。社会船员补考报名全部实行网上报名。未进行信息采集的,还应在报名前完成信息采集。
(三)培训机构或考生网上申报应登录中国海事综合服务平台进行(网址:http://cspur.msa.gov.cn,申报流程:“船员管理”→“船员电子申报系统”→“适任考试”→“适任考试报名”)。培训机构或考生应按系统要求如实填报相关数据,报名后要及时跟踪报名是否已经接收和确认,如有问题及时咨询。因培训机构或个人操作不符合要求导致申报不成功的,由培训机构或本人承担相应的责任。
(四)培训机构和考生应在申报时选择缴费方式,在报名接收和确认后及时在“适任考试缴费”菜单中确认缴费信息,并在缴费截止时间前完成缴费。院校报名的考生由所在院校统一缴纳考试费用。
其中,通知附件表明可网上缴费的,可选择“网上缴费”,网上缴费应保存好缴费凭证。未注明可选择网上缴费的,须选择“现场缴费”,并按要求到通知附件标明的地点完成缴费。
三、其他事项
(一)本计划为原则性安排,实施过程中辽宁海事局将根据具体情况和现实需要进行调整并提前通知,请各位船员保持与相关培训机构、考试报名点的信息渠道畅通,及时获悉有关调整信息。
(二)理论考试和评估考试必须分开报名。补考次数计算方法为:理论和评估分开进行计算,但每项都不得超过5次。
(三)申请参加适任考试的考生应符合相关规定要求,且对所申报材料的真实性负责,并承担相应的法律责任。网上申报应确保提供的任职资历、岗位培训等情况属实,申报的航区、等级、职务以及考试科目等信息准确无误。
(四)根据报名情况,将设置不同考点。考生报名时应选择自己最初培训所在培训机构相对应的考点,如果选错将无法参加考试。
(五)海船船员理论考试可申请异地补考;在辽宁海事局参加评估初考的考生,评估补考除可向辽宁海事局申请外,也可向上海海事局申请。
(六)考试结束后,考生可通过中国海事综合服务平台或准考证上注明的查询方式查询成绩。
(七)其他未尽事宜,按照《中华人民共和国海船船员适任考试和发证规则》及《<中华人民共和国海船船员适任考试和发证规则>实施办法》等相关规定执行。
河北海事局河北辖区2024年上半年海船船员适任考试计划
一、2024年上半年海船船员适任考试计划
(一)管理级船员(船长、大副、轮机长、大管轮)。
2024年上半年管理级船员理论考试共2期,适任评估1期。具体时间安排如下:

(二)操作级船员(二副、三副、二管轮、三管轮)。
2024年上半年操作级船员理论考试共2期,适任评估1期。具体时间安排如下:

(三)GMDSS操作员适任考试计划。
2024年上半年GMDSS操作员理论考试共1期,适任评估1期。具体时间安排如下:

二、2024年上半年其他各类海船船员适任考试计划
支持级船员(值班水手、值班机工等)、港作船船员及小型海船船员适任考试,根据培训机构岗位适任培训开班情况予以安排。请参加抽考及补考的考生及时与培训机构联系(秦皇岛兴荣海事中等职业学校联系电话:0335-8606936,0335-8606956;沧州海事学校联系电话:0317-4741765)。
三、2024年上半年游艇操作人员适任考试
结合辖区实际海况及气象条件等因素,游艇操作人员考试将在4月1日后根据各培训机构具体开班情况予以安排,4月1日前不安排游艇操作人员考试。
四、由交通运输部海事局发布的考试计划(如引航员及非自航船船员考试等)
根据交通运输部海事局考试计划安排予以实施。
五、报名注意事项及成绩查询
每期适任考试,河北海事局将在中华人民共和国海事局海事一网通办平台(网址:http://zwfw.msa.gov.cn)或中国海事综合服务平台(网址:http://cspur.msa.gov.cn)中的“船员电子申报系统”(以下简称“申报系统”)开通当期考试报名程序,接受考生报名。
(一)初考报名人员(包括适任证书过期或无资历抽考人员)应在申报系统中的适任考试栏目中报名,并将申请材料于报名截止日期前提交河北海事局政务中心(地址:秦皇岛市秦皇西大街76号)。报考人员如符合无纸化申报条件,可在申报系统中完善个人服务簿资历等信息后免于提交申请材料。初考报名人员通过资格审核后方可缴纳考试费,完成缴费后,于考试开始前5日在申报系统中的适任考试栏目中自行打印考试准考证。
(二)补考报名人员应于报名截止日期前在申报系统中的适任考试栏目中报名并同时完成缴费,于考试开始前5日在申报系统中的适任考试栏目中自行打印考试准考证。
(三)河北海事局将在考试结束后依据有关规定及时公布当期考试成绩,考生可以自行登录申报系统中的适任考试栏目查询。
六、其他事项
(一)如有其他特殊要求,河北海事局将在当期考试须知及准考证信息中予以标注。
(二)请有关单位及个人按上述考试计划做好船员培训、考试报名工作。
(三)考试计划如有变更,河北海事局将在河北海事局门户网站予以公示,请各有关单位和个人及时登录查询。
咨询电话:
0335-5366936,5366937(船员考试业务驾驶专业)
0335-5366991,5366992(船员考试业务轮机专业)
0335-5366798,5366799(考试报名缴费)
山东海事局2024年上半年海船船员适任考试计划
一、船员适任理论考试计划
2024年上半年海船船员适任理论考试安排22期,具体如下:

二、船员适任评估考试计划
2024年上半年海船船员适任评估考试安排22期,具体如下:

三、报名时间及方式
报名时间:每月11日至15日进行次月考试报名。
报名方式:登录中国海事局官方网站(网址:https://www.msa.gov.cn)进入综合服务平台报名。
四、有关说明
(一)受理部门:山东海事局所属各分支海事局政务中心。
(二)咨询电话:

(三)考试时间的实际结束日期会根据考生报名人数予以适当调整。
(四)“在校生”系指航海类专业在校学生。
(五)其他船员考试报名注意事项:

浙江海事局2024年上半年海船船员适任考试和评估计划



一、本计划适用范围
(一)无限航区、沿海航区船长、甲板部和轮机部高级船员(含电子电气员)及GMDSS操作员的适任考试和评估。
(二)无限航区、沿海航区值班水手、值班机工、电子技工学生考试和评估。
二、申报要求
(一)申报方式。
1. 在校的航海类学生,由各航海院校统一实施申报。
2. 申请初考和初评的在职船员,由实施船员岗位适任培训的航海院校统一实施申报。
3. 申请补考和补评的在职船员,可由相应的实施船员培训的航海院校、报备的航运公司、船员服务机构、海员外派机构以及船员个人实施申报。
(二)申报网址。
中国海事综合服务平台(https://csp.msa.gov.cn)。
三、其他
1. 适任考试报名理论和评估可以分开报名。
2. 申请考试应提供的信息见《中华人民共和国海船船员适任考试和发证规则》第三十条。
3. 每期海船船员适任计算机终端考试科目安排,由浙江海事局根据考生人数和考场安排确定。最终确定的考试科目、时间、地点以准考证上所载为准。
4. 本计划由浙江海事局根据相关航海院校培训质量、培训备案情况具体实施。
5. 未尽事宜,按《中华人民共和国海船船员适任考试和发证规则》及相关规定执行。
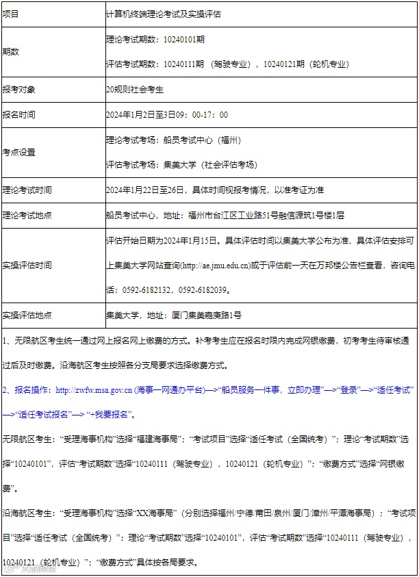
福建海事局2024年1月份福建辖区海船船员适任统考计划
一、报名事项
1. 期数设置:

2. 报考条件:
(1)20规则无限航区和沿海航区可异地报名理论考试。
(2)院校学生在校期间初考报名和补考报名,由所在的航海院校统一组织。
(3)不接收异地评估补考。
3. 初考报名材料(如需):
(1)有效身份证明文件及其复印件。
(2)符合海事管理机构要求的照片。
(3)《船员服务簿》及其复印件。
(4)《海船船员适任证书》及其复印件。
(5)毕业证书或岗位适任培训证明及其复印件(适用考试申请)。
(6)海员证及其复印件。
4、报考情况查询操作:
“适任考试管理”—>“适任考试申报查询”—>选择相应受理海事机构—>查询—>点击相应的申报号链接—>查看“占位情况”为“已占位”,“缴费状态”为“已缴费”,即报名成功。
二、其他事宜
1. 所有补考缴费需在报名时间内完成,否则均退考处理。
报名网址:http://zwfw.msa.gov.cn (海事一网通办平台) —>“船员服务一件事,立即办理”—>登录。一网通平台可用“中国海事综合服务平台”账号密码登入,无法登入的可在一网通平台选择忘记密码或者个人注册。
2. 准考证:
(1)考生于考试前5天网上打印准考证。
(2)考生参加考试时必须携带下列证件:①身份证、②准考证。
3、发票领取:
(1)无限航区考生,采用网上报名缴费并在船员考试中心参加考试的,向福州海事局领取发票,咨询电话:0591-83982667。
(2)沿海航区考生的缴费凭据领取等事宜,按受理考试报名的所在地分支局的通知及要求办理。
广东海事局2024年上半年无限航区船员适任考试计划
广西海事局2024年上半年海船船员适任考试评估计划






一 、适用范围
(一) 广西海事局辖区航海院校在校生。
(二) 在广西海事局辖区培训机构参加海船高级船员、普通船员及 GMDSS 通用操作员培训的人员。
(三) 初次适任考试不在广西海事局辖区的船员,仅可参加适任考试理论部分的补考。
二 、报名和缴费方式
(一)船员考试评估报名可由船员培训机构或者考生本人登陆中国海事综合服务平台(网址:http://cspur.msa.gov.cn,以下简称“服务平台”)进行网上报名,具体操作流程为:船员管理→船员电子申报系统→适任考试→适任考试报名。
其中,参加适任培训的社会船员初考由所在培训机构统一报名,航海院校学生完成毕业报备前的初考及补考由所在院校统一报名。
(二)考生报名后,需在规定的时间内再次登陆服务平台缴纳考试费。具体操作流程为:选择“网上缴费”,在弹出的交费页面中选择“生成缴费信息”,再选择“网上交费”。如因系统等原因导致无法网上缴费的,可联系广西海事局船员考试中心处理。
三、考试评估地点
(一)理论考试地点。
广西海事局船员考试中心(地址:广西南宁市金浦路18号311室)或北部湾大学计算机考场(地址:广西钦州市钦南区滨海大道12号7B212考场)。
(二)实操评估地点。
北部湾大学或广西交通职业技术学院相思湖校区。
四、成绩查询、业务咨询
(一)考生可登陆中国海事综合服务平台查询成绩。
(二)相关业务咨询电话:0771-5551761(广西海事局船员考试中心);0771-5582691(广西海事局政务中心)。
五、考试注意事项
(一)理论考试、适任评估应分开申请。考生报名后应在服务平台上及时跟踪报名审核结果,并按时缴纳考试费用,只有缴费成功的,才视为考试报名成功。报名考试期间,考生须保持预留的电话畅通。
(二)考生报名时应确认申考的航区、等级、职务、考试科目等信息,并对所提供的任职资历、岗前培训等信息的真实性负责。
(三)具体的考试评估时间和地点,可能因实际情况做相应调整,最终确定的考试时间和地点以报名时中国海事综合服务平台上公布的为准。
(四)引航员考试由交通运输部海事局统一安排,具体考试事宜另行通知。广西辖区引航员扩大引领范围考试另行安排。
海南海事局2024年上半年海船船员适任考试计划
一、海船船员适任考试计划
2024年上半年安排海船二等及以上船舶船长和高级船员适任考试的具体考试期数、考试日期、报名日期、考试地点及考试类别等。

二、报名与受理
单位申报员或申请考试的船员可登录海事一网通办平台(网址:zwfw.msa.gov.cn)或中国海事综合服务平台(网址:csp.msa.gov.cn)报名考试。网上报名确认成功后,申报人须在缴费截止时间前完成缴费,否则不予安排考务。缴费方式可选择“网银缴费”或“现场缴费”,现场缴费须到考点所在地的海事局政务中心缴纳。海口海事局政务中心地址:海口市滨海大道杜鹃路13号,联系电话:68626241;三亚海事局政务中心地址:三亚市和平路铁路南2号,联系电话:88258715。
考生可于当期考试开始3日前登录平台查询具体的考试时间安排,必要时自行打印考试通知书。
三、成绩公布
(一)理论考试成绩:考生在提交答卷时,船员考试终端系统自动公布考试成绩,系统提供成绩打印服务。
评估成绩:英语评估及气象传真图分析评估成绩在当期考试结束后5个工作日内公布,其它科目的实操评估成绩当天公布。
(二)考生可通过海事一网通办平台、中国海事综合服务平台、幸福船员微信公众号查询考试成绩。
四、注意事项
(一)为便于联系,请申请考试的单位或个人确认申报系统中的手机号码有效。
(二)考生须对其所提供的任职资历、岗位适任培训、学历等情况的真实性负责,不符合条件而参加考试者,成绩视为无效。
(三)考试科目、考试时间及考试地点以考试通知书为准。
(四)因故不能参加考试而需要申请退考的考生,应于当期考试开始前1个工作日提出申请并经海南海事局确认同意,否则即使缺考也视为参加一次考试。
(五)其他未尽事宜,按《中华人民共和国海船船员适任考试和发证规则》(中华人民共和国交通运输部令2022年第15号)及其相关配套规定执行。考生如有疑问,请及时来电咨询 。
咨询电话:
0898-68626183 / 68626185 / 68625372
长江海事局2024年一季度内河一类船舶船长实操考试计划
一、考试计划

二、考试报名、考生须知及注意事项
(一)考试报名
内河一类船舶船长实操考试报名可通过电脑端,登录中国海事综合服务平台(http://csp.msa.gov.cn)或者“海事一网通办平台”(https://zwfw.msa.gov.cn)进行考生个人网上报名。
1、报名时间:具体以“中国海事综合服务系统”平台上的报名日期为准,逾期不可报名。
2、缴费时间:接到【中国海事】发布的长江海事局通知“申请已通过”的短信或报名系统上申报单状态上“显示确认通过”的五天时间内缴纳考试费用,逾期未缴纳考试费用,本次考试报名作废。
3、缴费步骤:①关注“长江海事发布”(或长江水上安全信息台)微信公众号。②关注后点击右下角“船员服务”。③点击船员服务里的“考试缴费”④输入自己报名时填写的手机号,滑动获取验证码,输入后点击登录,登录后会看到自己的交费金额。⑤直接点击立即缴费即可。(具体缴费步骤见附件)
4、考试安排:接到【中国海事】发布的长江海事局考试通知短信后,打印内河船舶船员适任证书考试通知书(点击适任考试——适任考试通知书打印)。按内河船舶船员适任证书考试通知书上的时间参加考试。
5、考试成绩:以【中国海事】发布的长江海事局考试成绩发布通知为准。
(二)考生须知
1、考试地址:武汉市黄陂区滠口长江海事局船员考试中心。
2、携带物品:考生需携带身份证、黑笔、3张2寸照片、内河船舶船员适任证书考试通知书、初考考生需携带船员服务簿原件。
3、考生于考试当天早上8点在校门口集合,携带身份证、内河船舶船员适任证书考试通知书,按照门口保安人员要求有序进入校园等待。
4、关于船员复习资料可在微信公众号上查询:关注“长江水上安全信息台”微信公众号——点击下方菜单栏“船员服务”中“船员考试”—点击“法规资料”“航行规则”“其他通知”“视频”子栏目认真复习。
5、未及格考生在成绩公布30天后才可再次报名考试。
(三)有关注意事项
1、如果出现考生收不到考试相关信息,造成无法缴纳考试费用的情况,原因是由考生现使用的手机号码与在中国海事综合服务平台留存的手机号码不一致造成,为避免发生此类情况,请各位考生在参加船长适任实操考试之前,及时核对本人现使用的手机号是否与在中国海事综合服务平台留存的手机号码一致。如果考生现使用的手机号与在中国海事综合服务平台留存的手机号码不一致时,该考生将不会收到中国海事综合服务平台发布的相关考试信息(缴费信息、考务安排、考试成绩等)。
2、若考生持有大副等适任证书的航线过长,若要缩短航线参加我局内河一类船舶船长实操考试的考生,请先到当地海事部门申请办理大副等适任证书的航线缩短变更,换发新的航线的大副适任证书后,再报名参加我局的内河一类船舶船长实操考试。
3、请各培训机构通知现使用的手机号码与在中国海事综合服务平台留存的手机号码不一致的考生,请在船长适任实操考试报名之前,到当地海事机构修改手机号码。
4、具体考试时间若有调整,以调整时间为准。同时根据考生报名情况,适时开展实船实操考试,请考生密切关注长江海事局政府网站考试公告。
5、江苏海事局内河一类船舶船长实操考试计划由江苏海事局按规定另行发布。
黑龙江海事局2024年上半年海船船员适任考试计划
一、理论考试计划
海船船员适任理论考试安排5期,具体安排如下:

注:1、由于考生人数无法确定及计算机考试终端数量所限,具体考试时间安排以准考证为准。
2、仅限辖区航海院校学生、培训机构学生报考。
二、评估计划
海船船员适任评估安排5期,具体安排如下:

注:1、由于考生人数无法确定及评估设备数量所限,具体考试时间安排以准考证为准。
2、仅限辖区航海院校学生、培训机构学生报考。
三、考试地点
理论考试和英语评估考场:哈尔滨市道里区四方台大道1号黑龙江海事局。
评估考场(英语评估考场除外):哈尔滨市松北区船厂路1号哈尔滨航运学校。
四、考试报名程序
(一)报名。登录中国海事局官方网站(网址:https://www.msa.gov.cn)进入一网通办平台,进行相关业务申报操作。考生报名后应跟踪报名审核情况,有问题请咨询黑龙江海事局船员考试中心,咨询电话:0451-88912728。
(二)缴费。考生报名通过后,应及时到黑龙江海事局政务中心缴纳规定的考试费。
(三)打印准考证。缴费成功后,在当期考试开考前6日内可在网上自行打印准考证,如不能正常打印也可到黑龙江海事局政务中心领取。考生凭考试通知书和身份证参加船员理论考试与实操评估。
考试报名受理及缴费部门:黑龙江海事局政务中心,地址:哈尔滨市道里区四方台大道1号。
五、考试成绩查询途径
一是关注“黑龙江海事局船员服务热线”微信公众号,点击“我要查询-->考试成绩”查询。二是通过海事局信息查询网站查询,网址为:http://cyxx.msa.gov.cn/。三是微信搜索“幸福船员”并关注,点击“微信息-->考试信息”或“微信息-->我的信息”均可查询。
六、其他事项
(一)黑龙江海事局辖区内在校学生和参加岗位适任培训的初考生由培训机构统一报名。补考考生可自行网上报名。
(二)报考无限航区船长和高级船员适任考试的考生请向其他具有权限的海事管理机构申请。
(三)报名者对所提供报名信息的真实性负责,并承担相应的法律责任。网上申报应确保提供的任职资历、岗前培训等情况属实,并确保申报的航区、等级、职务以及考试科目等信息准确无误。
黑龙江海事局2024年上半年内河船员适任考试计划
一、理论考试计划
内河船舶船员适任理论考试安排2期,一、二类内河船舶船员适任考试采用计算机终端形式考试,三类船舶船员适任考试采用纸质试卷形式考试。具体安排如下:

注:1、由于参加考试人数不确定,考试考场规模等原因限制,具体考试时间安排以考试通知书为准。
二、实操考试计划
由黑龙江海事局所属各分支海事局制定并公布。
三、理论考试报名方式
考生请登录中国海事局官方网站(网址:https://www.msa.gov.cn)进入一网通办平台或综合服务平台,综合服务平台内依次点击以下模块:“船员管理”→“船员电子申报系统”→“适任考试”→“适任考试报名”→“我要报名”(填写报名信息)→“保存”→“提交申报”。请选择黑龙江海事局所属各分支海事局报名考试,报名成功后无需再到现场报名。
不会使用网上报名的考生可电话咨询黑龙江海事局所属各分支海事局政务中心现场报名。
四、考试缴费与领取考试通知书
考生报名通过后,应到报名海事管理机构政务大厅缴纳规定的考试费。缴费成功后,在当期考试开考前6日内考生可在网上自行打印考试通知书或到报名海事管理机构领取考试通知书,也可以通过“幸福船员”微信查询本人的电子版考试通知书,考生凭考试通知书及身份证参加船员理论考试。
五、考试地点
一、二类内河船舶船员考试考场地址为哈尔滨市道里区四方台大道1号黑龙江海事局。三类内河船舶船员考试考场以黑龙江海事局所属各分支海事局公布的考试地点为准。
六、考试成绩查询途径
一是可关注“黑龙江海事局船员服务热线”微信公众号,点击“我要查询→考试成绩”查询。二是登录中国海事局一网通办平台或综合服务平台查询。三是到报名海事管理机构现场查询。
七、其他事项
(一)船员申请适任考试,可由本人提出申请,或由船员培训机构代为申请;船员不得同时向多个考试机构申请或同时向一个考试机构重复申请。
深圳海事局2024年度深圳辖区船员考试计划
一、海船船员适任考试
(一) 考试时间。
无限航区、沿海航区海船船员适任考试全部采用计算机终端考试方式,具体安排如下:


海船船员适任考试时间若有变化,以当期网上公布的具体时间为准。
(二)报名时间。
当期网上公告日起至当期开始考试前10个工作日为报名时间。因计算机考试终端数量有限,按考生报考时间顺序安排。若因计算机系统故障等原因导致考试受影响的考生,需在下期考试重新报名。
(三)评估安排。
实操评估原则上安排在理论考试后的3个工作日内进行。
二、引航员、内河一类船舶船员考试
引航员、内河一类船舶船员考试由交通运输部海事局统一安排,具体考试事宜按交通运输部海事局安排进行。
三、其它类别考试
其他类别考试的报考时间不得与海船船员适任考试的考试、评估时间有冲突。
(一)内河二/三类内河船舶船员、公务船船员、游艇操作人员等适任考试。
内河二/三类船舶船员、公务船船员、游艇操作人员等适任考试,全部采用计算机终端考试方式,常年接受报名,原则上报名人数满20人以上或根据各培训机构向我局报备的培训计划予以适时安排考试。有关的适任评估在理论考试前后按与培训机构商定日期进行,每日安排10人左右参加。
(二)培训合格证考试。
培训合格证考试根据各培训机构向深圳海事局报备的培训计划适时安排。
四、预约考试和模拟考试
有预约考试需求可网上另行申请,有模拟考试需求的考生可电话联系深圳海事局船员考试中心,由船员考试中心现场安排。
五、申报方式
船员考试报名可由船公司、船员培训机构、船员服务机构、船员本人或其委托人通过海事一网通办平台(网址:zwfw.msa.gov.cn)或中国海事综合服务平台(网址:csp.msa.gov.cn)报名,或向我局书面提出(仅限不能网上申报的项目)。网上报名确认成功后,申报人须再次登录服务平台,生成缴费信息并于缴费截止时间前完成缴费,否则不予安排考务。考生可于当期考试开始前3日登录平台查询具体的考试时间安排,并可视需要自行打印考试通知书。
六、受理部门及咨询电话
受理部门:深圳海事局政务中心。
地址:深圳市福田区滨河大道2031号海安中心。
咨询电话:0755-83797009。
七、考试地点与咨询电话
考试地点:深圳市南山区蛇口工业区大厦二楼。
咨询电话:0755-27776607。
八、成绩查询
考生可通过海事一网通办平台、中国海事综合服务平台或深圳海事局网站(网址:https://www.sz.msa.gov.cn)查询考试成绩。
九、注意事项
(一)为便于联系,请申请考试的单位或个人确认申报系统中填写的手机号码有效。
(二)考生须对其所提供的任职资历、岗位适任培训、学历等情况的真实性负责,不符合条件而参加考试者,成绩视为无效。
(三)考试科目、考试时间及考试地点以考试通知书为准。
连云港海事局2024年上半年辖区船员适任考试计划
一、海船船长和高级船员适任考试
(一)理论考试
1. 时间安排:2024年上半年共举办3期海船船长和高级船员适任理论考试,全部采取计算机终端进行(具体考试安排见附件1)。

2. 考试对象:符合考试资格的各有关单位在职船员和社会船员。
3. 报名地点及时间:请登录中国海事综合服务平台或海事一网通办平台进行电子申报,或直接到连云港海事局政务中心报名。通过电子申报报名后,请及时跟踪报名审核情况,防止因申报不符合要求导致报名不成功。报名截止时间详见附件1。
(二)评估考试
连云港海事局暂不安排评估考试。需参加评估考试人员请查询其他海事机构2024年适任考试计划。
二、区域性海船船员适任考试
限于在连云港海事局辖区船员培训机构培训的初考及后续补考考生。考生需通过所在培训机构统一报名参加考试,具体考试计划安排见附件2。根据培训机构实际培训开班情况,具体考试计划安排将视情进行调整。





【投稿】【提供线索】【转载】请后台留言或电邮投稿,主题格式为【投稿】+文章标题,发送至media@xindemarine.com邮箱。


