来源:中国基金报
中国基金报记者 卢鸰
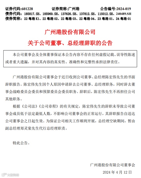
在原董事长李益波4月3日因个人原因辞职之后,广州港4月11日晚公告,总经理陈宏伟因个人原因申请辞职,且辞职后不再担任公司其他职务。
此前,财新网曾报道“从多个渠道证实,李益波于4月初被纪委监委留置”。

总经理因个人原因辞职
广州港4月11日晚公告,公司董事会于近日收到公司董事、总经理陈宏伟的书面辞职报告。陈宏伟因个人原因申请辞去公司董事、总经理职务,同时辞去董事会战略委员会委员和预算委员会委员职务。
辞职后,陈宏伟不再担任公司其他职务。为保证公司相关工作顺利开展,总经理空缺期间,暂由副总经理郑灵棠代行总经理职责。
从公告可知,陈宏伟此次辞职,不是因为“工作原因”,而是“个人原因”;而且,辞职后,陈宏伟不再担任公司其他职务。
line: 0px;vertical-align: middle;-webkit-tap-highlight-color: rgba(0, 0, 0, 0);animation: 0.2s linear 0s 1 normal forwards running load_clo;width: 712.812px;" src="https://cdn.10100.com/content/20251218/aba26c2c-607a-427d-9bc2-bac9542cb2cb.png">
陈宏伟,1966年10月出生,大学本科学历,高级工程师,中国国籍,无境外居住权。1989年7月参加工作,曾任广州港务局基建处副处长,广州港水运工程监理公司总经理、党支部书记,南沙海港集装箱码头有限公司总经理、党总支部书记、党委书记,广州港股份有限公司总经理助理。2017年5月至2017年7月任广州港股份有限公司总工程师,2017年7月至2017年12月任广州港股份有限公司总工程师、广州港研究院有限公司总经理,2017年12月至2019年1月任广州港股份有限公司副总经理、广州港研究院有限公司总经理,2019年1月至2022年5月任广州港股份有限公司副总经理,2022年5月起任广州港股份有限公司总经理。
此前原董事长也因个人原因辞职
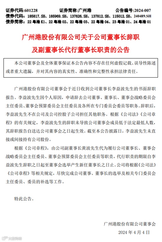
在此之前,广州港在4月3日晚公告,董事会于近日收到公司董事长李益波的书面辞职报告。李益波因个人原因,申请辞去公司董事、董事长、董事会战略委员会主任委员、董事会预算委员会主任委员及各所在专门委员会委员等职务。辞职后,李益波不在公司及公司控股子公司担任其他职务。根据《公司章程》,由公司副董事长黄波代为履行公司董事长、董事会战略委员会主任委员、董事会预算委员会主任委员等职责。
从公告可知,广州港原董事长李益波辞职,和此次总经理陈宏伟辞职一样,也不是因为“工作原因”,而是“个人原因”;而且,辞职后也是不再担任公司其他职务。
2023年业绩微增
广州港4月9日发布的年报显示,2023年公司共完成货物吞吐量5.52亿吨,集装箱吞吐量2392.1万标准箱,同比分别增长3.1%和3.8%;完成营业总收入131.94亿元、净利润10.79亿元,同比增长3.59%和0.01%。
【投稿】【提供线索】【转载】请后台留言或电邮投稿,主题格式为【投稿】+文章标题,发送至media@xindemarine.com邮箱。


