>>>前言 <<<
站在航海一线船长的角度来分享自己对新技术实施后,因船舶配员 减少和船舶机械设备的稳定性难以保证的现实状况之下,其可能导致在船 船员更加疲劳,从而引发非生产性停泊,更为严重的可能导致船舶安全事 故或者环保事故.本文是三十年来从事一线的生产者提供另外一个角度的 思考,供新技术的研究者参考,“术业有专攻” 各有所长,互为补充.--- 这也是第一届论坛邀请我这个普通的一线人员来参加的目的,因为任何新技 术的研究/推行,最后的目的是应用.新技术是否成功的标准应该是一线生 产者是否觉得更加便利,更加安全,而不是为船东节省更多的人力成本.
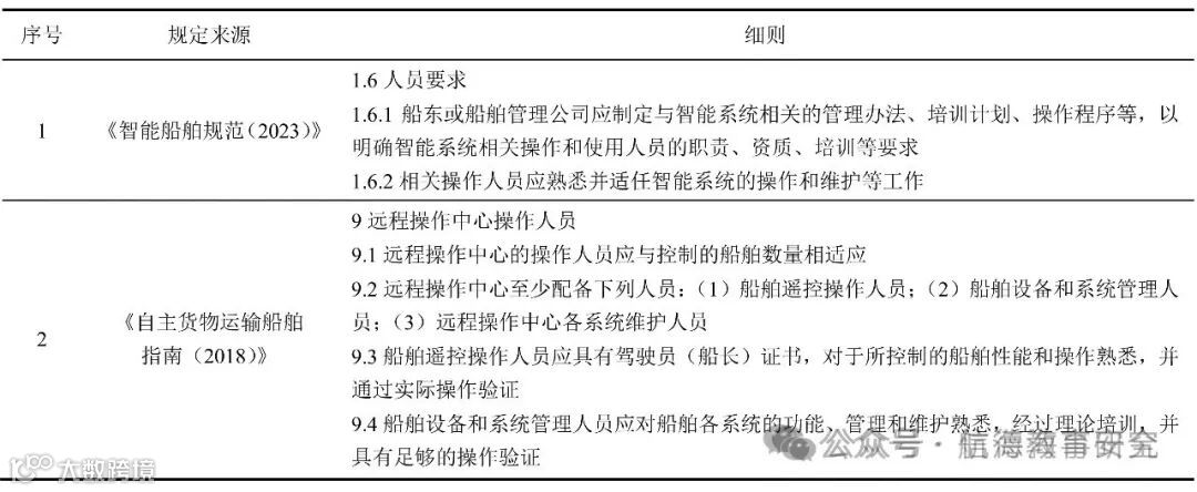
一、智能船舶目前的法律法规
智能船舶作为航运业的新兴技术,其发展和应用受到多个国际海事公约、法规、规范以及标准的约束和指导.这些公约和法规旨在确保智能船 舶的航行安全、环境保护以及人员权益等方面得到妥善保障.
例如,SOLAS 公约(国际海上人命安全公约)强调“配备足够数量和胜 任的船员”是各缔约国政府承担的义务,而智能船舶的操控人员可能在陆 地的遥控中心,一位资深船长可以遥控多艘船只,这对船员的配备和适任 标准又提出了新的挑战.此外,STCW 公约(国际海员培训、发证和值班标准 公约)也规定了值班安排和应遵循的原则,以确保船舶航行安全.
针对智能船舶的特点,国际海事组织(IMO)和其他相关机构正在不断 修订和完善相关法律法规,以适应智能航运的发展需求.这些法律法规将 涵盖智能船舶的设计、建造、运营、维护以及人员培训等多个方面.


二、智能船舶之下,船舶配员减少后,遭遇船舶设备出现故障时的尴尬局面:
随着智能船舶技术的不断发展,船舶配员逐渐减少已成为一种趋势, 然而,当船舶设备出现故障时,配员的减少可能会带来一些尴尬局面.
一方面,由于船上人员数量减少,可能没有足够的专业人员来迅速定 位和解决设备故障.也有可能船舶缺少必要的备件,或者船上备件质量差, 这都可能导致故障处理时间延长,影响船舶的正常生产,航行和安全.
另一方面,如果船上人员缺乏必要的技能和知识来应对设备故障,可能 会加剧这种尴尬局面.他们可能无法有效地与岸上保障团队沟通,或者无 法正确地执行岸上保障团队给出的指导和指令.

附案例:
Case 1:舱盖开启失败
Length LOA:299.0m LBP:294.0m
Beam Moulded:49.0m Depth Moulded:25.3m
Type of Vessel:BC Year of Buit:2017/01/05 Gross Tonnage:109824 Net Tonage:675530 Draft: 18.62m Dead Weight:211022.6 Hatch Cover Type:Side-rolling Jack up System Hatch Covers.

船舶在抵达澳大利亚黑德兰港口前,按照惯例测试货舱舱盖的开启状 况,发现货舱舱盖无法开启,机舱部同仁检查发现液压开舱泵启动压力不 够,报告公司,公司指导船上拆卸启动泵,甲板部对舱盖齿轮和千斤顶及其 他活动部分涂抹牛油减少摩擦力。同时使用应急开舱设备开舱。机舱部更换配件,并在公司的指导下,调试压力,勉强可以打开舱盖,公司担心出现异常,紧急安排人员携带原厂配件随飞机运送到澳大利亚黑德兰港口,然 后代理安排小艇送新的开舱泵到锚地上船,船员连夜加班更换新的开舱泵, 赶在靠泊前完成此项工作。
此次机械故障,船上船员都在加班忙碌。因为是 无人机舱,目前船上的配员已经减少,如果船舶智能化后还会进一步减少, 机械故障会导致船员休息时间减少,出现疲劳情况。

Case 2:装货期间排水作业失败
Length LOA:228.9m LBP:226.0m
Beam Moulded:32.4m Depth Moulded:20.2m
Type of Vessel:BC Year of Buit:2017/02/28 Gross Tonnage:43984 Net Tonage:27416 Draft: 14.52m Dead Weight:82215.0 Ballast Pump Type:Elec.Motor Driven Vertical Centrifugal Ballast Pump Capacity: 1200M3/Hx, Quantity:2.
Voy2406 航次,船舶从荷兰阿姆斯特丹开航去挪威 Narvik 港装载 77,770 吨铁矿,0400Lt/09th/Dec。2024 开始时引水靠泊,0638Lt/09th 靠好,开始正常排水作业,2100Lt/09th开始发现排水作业异常,大副和机舱轮机员讨 论各种方法都没有明显效果,2300Lt/09th开始报告给公司机务寻求指导, 公司团队各种指导和尝试还是没有效果,船长考虑到装货速度太快,征得公司同意,向码头船长申请 5 个小时的暂停用于排水作业,公司指导机舱部调节泵浦压力和变换压载水舱室,试图查出原因。可惜无功而返。最后通知码头开始装载剩余货物,直至达到最大开航水尺,带着未排完的压载水离开港口。(货量没有达到船长宣载的数量,遭到租家索赔)。






三、智能船舶之下,船舶设备出现故障时/港口装卸高效率/船舶更换货物 种类时的备舱作业,对人员素质的要求:
在智能船舶环境下,当船舶设备出现故障时,对船上人员的素质提出 了更高的要求.
1、专业技能:船上人员需要具备扎实的专业知识和技能,以便能够迅速定 位和解决设备故障。他们需要了解船舶设备的运行原理、维护方法以及故 障排除技巧。在装卸效率高的港口,更加需要高素质和良好船艺的船员,能 够跟得上港口的节凑,在有限的时间里面完成货物装卸工作,排水作业,港 口期间的值班及应对的各种外来的检查工作.物料和食品接收工作。
2、沟通能力:船上人员需要具备良好的沟通能力,以便与岸基控制中心进 行有效的沟通。他们需要能够清晰地描述设备故障的情况、位置以及已经 采取的措施,并接受岸基控制中心的指导和建议。
3、应急处理能力:在设备故障发生时,船上人员需要具备冷静的头脑和果 断的决策能力。他们需要能够迅速评估故障的影响和后果,并采取适当的 应急措施来保障船舶和人员的安全。
4、日积月累的经验:航海商业事务中,船舶装载的不是单一的货物,可能出 现对货舱要求比较高的装载需求:
如煤改粮的备舱(本航次装载的是煤,下 一航次改装粮食,这需要船员有足够的人力来完成备舱工作,也需要人员 有一定的备舱经验)。
Case 3:船舶煤改粮备舱
Length LOA:228.9m LBP:226.0m
Beam Moulded:32.4m Depth Moulded:20.2m
Type of Vessel:BC Year of Buit:2017/02/28
Gross Tonnage:43984 Net Tonage:27416
Draft: 14.52m Dead Weight:82215.0
Holds No.: 7 Holds Holds Capacities(Grain):97733M3
散货船的商业事务中,煤改粮绝对是船员的噩梦,卸完煤后,货物的残留,煤对舱壁的污染痕迹。卸货过程中对大舱油漆的损坏,舱壁的锈蚀。时间紧任务重,加班加点的工作。货舱清洗除锈完成后,还需要刷油漆,使糟 糕的货舱恢复到装粮的标准。




四、船舶设备出现故障后的岸基支持
在智能船舶环境下,当船舶设备出现故障时,岸基团队可以提供重要的支持和指导。
1.远程监控与诊断:岸基团队可以通过远程监控系统实时了解船舶设备的 运行状态和故障情况。他们可以利用专业知识和经验对故障进行初步诊断, 并提供相应的解决方案或建议。
2.技术支持与指导:如果船上人员无法自行解决设备故障,岸基团队可以提供技术支持和指导。他们可以通过语音、视频等方式与船上人员进行实 时沟通,指导他们进行故障排除操作。
3.应急响应与协调:在设备故障导致船舶安全受到威胁的情况下,岸岸基 团队可以迅速启动应急响应机制。他们可以协调附近的救援力量或船只前 往故障船舶提供援助,并协调相关机构进行救援行动。
Case 4:岸基团队指导排水作业.
Length LOA:228.9m LBP:226.0m
Beam Moulded:32.4m Depth Moulded:20.2m
Type of Vessel:BC Year of Buit:2017/02/28 Gross Tonnage:43984 Net Tonage:27416 Draft: 14.52m Dead Weight:82215.0 Ballast Pump Type:Elec.Motor Driven Vertical Centrifugal Ballast Pump Capacity: 1200M3/Hx, Quantity:2.
Voy2406 航次离开挪威 Narvik 港之后,公司岸基团队指导船上继续查找压载系统(包括压载泵,压载管系,阀门等),指导机舱部解体压载泵浦,指导甲板部检查测试压载关系和阀门的密闭性。这些工作需要耗费大量的时间和人手,船员疲惫不堪。



Case 5:岸基团队指导解决主机高压油泵漏油的问题.
Length LOA:228.9m LBP:226.0m
Beam Moulded:32.4m Depth Moulded:20.2m
Type of Vessel:BC Year of Buit:2017/02/28 Gross Tonnage:43984 Net Tonage:27416 Draft: 14.52m Dead Weight:82215.0 Main Engine Maker:Hudong Heavy Machinery
Main Engine Type:MAN B&W 6S60ME – C8.2-TII
B.H.P:MCR 9660 KW @89 RPM(M.C.O) CSR 6870 KW @ 80 RPM.





五.思考:
1.船员数量减配:推进智能船舶后,人员减配是预料中的事情。一是船东为了节约人力成本;另一方由于船舶智能化可以减少船员在瞭望,避让, 机器设备运行监测等方面的人力分配。可以利用节省下来的时间用于设备的日常维护。所以减员成为了目标,但是人是社会性的群居动物,船员人数的减少,船员更加感到孤独,特别是船舶遭遇到恶劣天气时,船员的恐惧感更大,对船员的心理健康造成极大的危害。
2.船员个人素质参差不齐:推进智能船舶后,在船船员人数减少,对船员个人的素质要求提高,个个都应该是精兵强将,以一当十。然而现实情况并不一定如此,如果某一个重点岗位的船员无法匹配其岗位,一旦叠加到一个应急情况出现时,其结果可想而知。
3.机器设备的岸基维护/保养:推进智能船舶后,在船船员人数减少。非 紧急情况下,船舶的大型保养和维护,一般需依靠船舶靠泊后,岸上的维护 团队对船舶进行维护保养。考虑到维护团队的责任心可能不足和高效率港 口的停泊时间短等不利因素,是否能够按时保质完成对机械设备的养护。
4.机械设备的稳定性:船舶设计是有寿命的。船舶营运几年后、十几年后,设备老化,故障频出。在船船员人数少,大一些的故障需要人手多,才能 完成检修或者是更换配件排除故障,完成这些工作,船员将疲惫不堪、无人机舱推行多年,现在船上的现状还是有人值班,原因就是设备的稳定性差。
5.岸基支持:当船舶在大海上出现故障需要岸基指导,岸基人员的每一个指令,都需要在船人员执行,人手够吗?
6.网络安全保障:智能船舶依耐网络,网络安全保障也是重中之重。
综上所述,智能船舶的研究和推进是大趋势,是不可逆转的。这对船舶配员数量/质量和船舶机械设备的稳定性带来了新的挑战和机遇。为了确保智 能船舶的安全和高效运行,减少非生产性停泊,减少可能导致的船舶安全 事故或者环保事故。需要不断完善相关法律法规、提高配员的素质和技能、 提高船用机械产品的质量,提高岸基维护团队的责任心和工作技能,加强岸基控制中心的支持和协调能力。
Capt. Chen Hua
2025.01.10

联系主编:15998511960



