

上海、浙江、长江、江苏海事局:
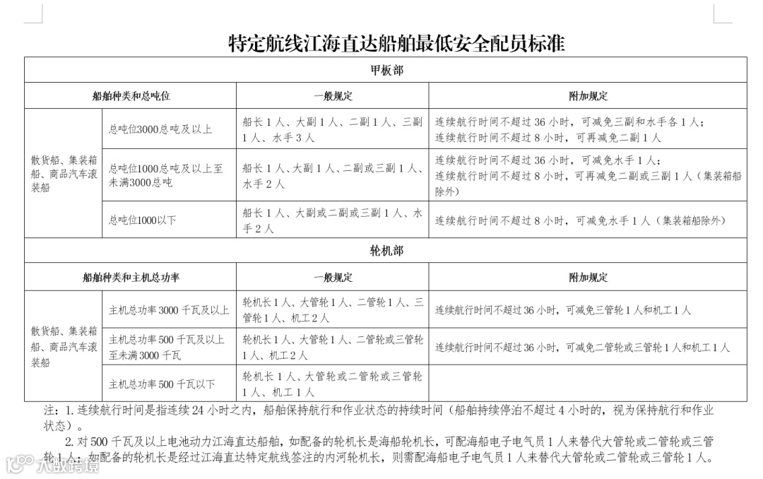
为进一步促进江海联运,服务长江经济带发展,规范特定航线江海直达船舶最低安全配员的管理,根据《中华人民共和国船舶最低安全配员规则》等规定,我局修订了特定航线江海直达船舶最低安全配员标准,现印发给你们,并就有关事项通知如下:
一、本通知规定的特定航线江海直达船舶最低安全配员标准自2025年1月1日起施行。对2025年1月1日前已经持有《船舶最低安全配员证书》的特定航线江海直达船舶,其船舶所有人应当在2025年3月1日前重新办理《船舶最低安全配员证书》。
二、海事管理机构应当做好特定航线江海直达船舶最低安全配员标准宣贯工作。依据本通知附件规定的样式签发《船舶最低安全配员证书》。特定航线江海直达船舶最低安全配员核查以船舶实际配发的最低安全配员证书为准。
三、船舶所有人(或者其船舶经营人、船舶管理人)应当按照本通知的要求,为所属特定航线江海直达船舶配备合格的船员,但是并不免除为保证船舶安全航行和作业增加必要船员的责任。
附件:《船舶最低安全配员证书》样式(适用特定航线江海直达船舶)
中华人民共和国海事局
2024年12月31日


【投稿】【提供线索】【转载】请后台留言或电邮投稿,主题格式为【投稿】+文章标题,发送至media@xindemarine.com邮箱。
联系主编:15998511960


