大数跨境
0
0

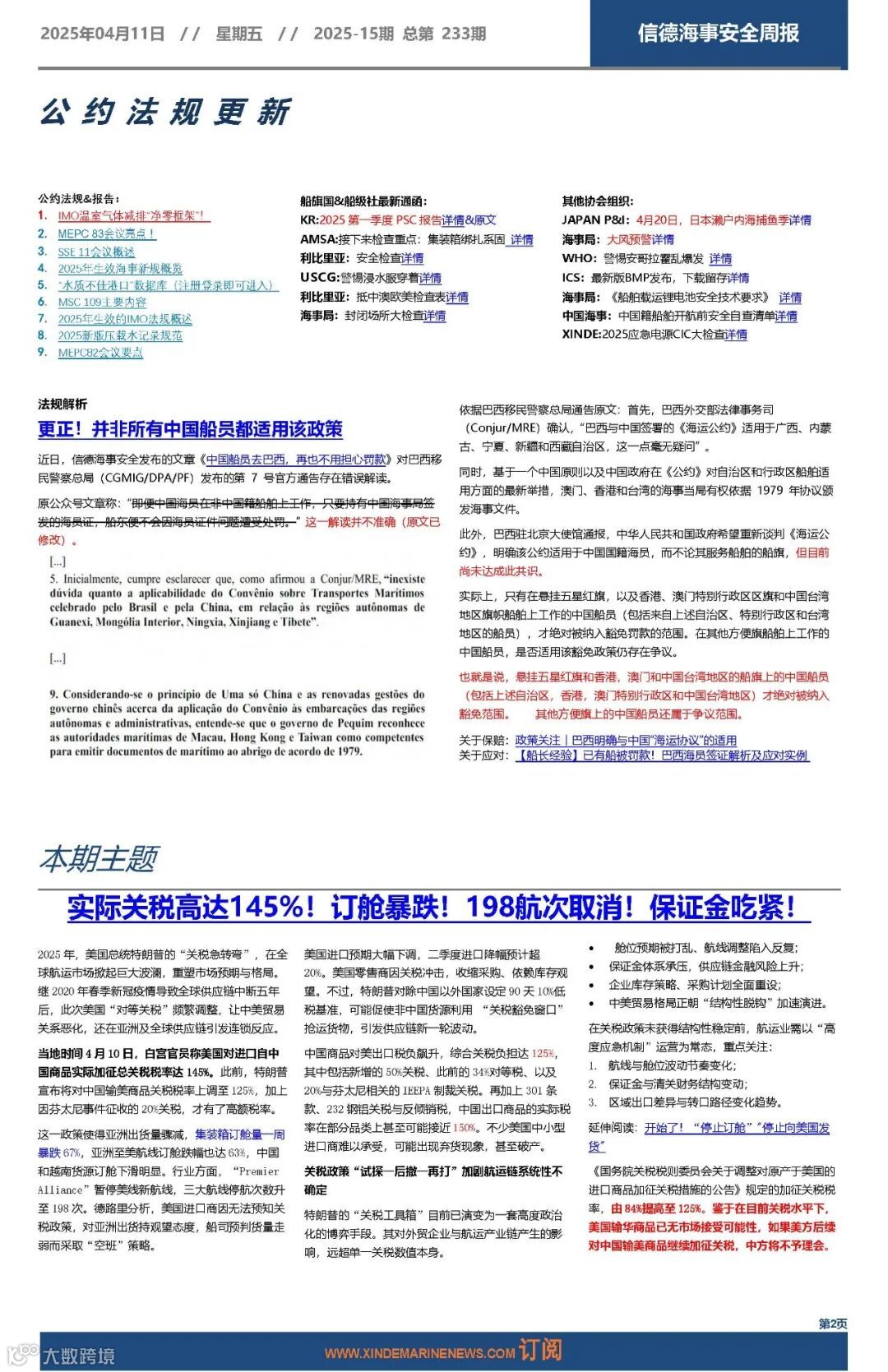
安全消防老大难——信德海事安全周报2025-15期!

安全消防老大难——信德海事安全周报2025-15期! 信德海事安全
2025-04-13
0
导读:信德海事一直把实现海上更安全当作我们的愿景之一。
line-block;line-height: 0;box-sizing: border-box;"> url="https://mmbiz.qpic.cn/mmbiz_gif/Bmtv94fPo8DP0g4q2B2rrRYMVyiaqZSy9hhoYen0yJVo1RLO2QREiaV2gtLDR7wP69xDXq1kzUEwL5Lt3ovxQuSw/640?wx_fmt=gif" linktype="image" tab="innerlink" target="_blank" data-linktype="1">


图片
图片


信德海事一直把实现海上更安全当作我们的愿景之一。2020年8月22日正式推出《信德海事安全周报》,2021年1月,《信德海事安全月报》上线,2021年2月,《信德海事安全指南》上线。如有船公司需订阅以上产品,请发送邮件safety@xindemarine.com,或联系主编:18641784019。


图片
图片


【投稿】【提供线索】【转载请后台留言或电邮投稿,主题格式为【投稿】+文章标题,发送至media@xindemarine.com邮箱

vKPjO6TDcLYflUn0c9j6JicrvibU41rd5QibpAkYORqE3g/640?wx_fmt=gif&from=appmsg" linktype="image" tab="innerlink" target="_blank" data-linktype="1">
更多航运资讯,请点击“阅读原文”

【声明】内容源于网络
0
0
信德海事安全
各类跨境出海行业相关资讯
内容 12202
粉丝 0
信德海事安全 各类跨境出海行业相关资讯
总阅读20.2k
粉丝0
内容12.2k