
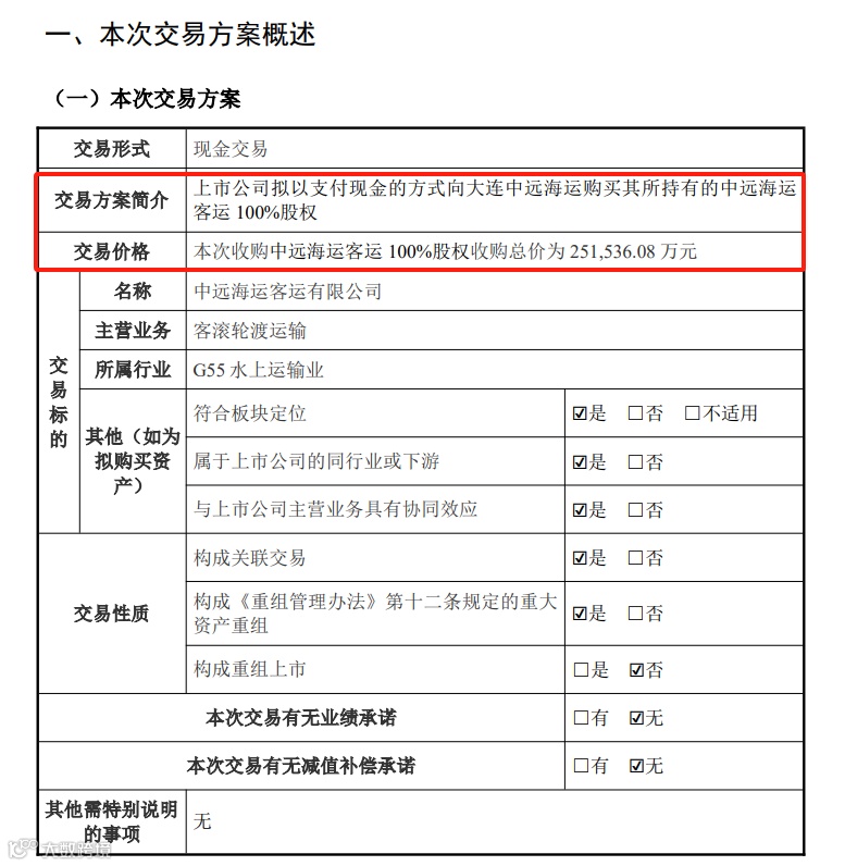
3月21日晚间,中远海运集团旗下A股上市公司海南海峡航运股份有限公司(以下简称“海峡股份”)披露重大资产购买草案,公司拟以支付现金的方式向中远海运(大连)有限公司购买其持有的中远海运客运有限公司100%股权,收购总价为25.15亿元,交易构成上市公司重大资产重组。

本次交易的支付方式为现金,不涉及发行股份,不会影响海峡股份的股权结构。交易完成后,海峡股份的间接控股股东仍为中远海运集团,实际控制人仍为国务院国资委。
目前,海峡股份与中远海运客运分别运营琼州海峡及渤海湾的客滚轮渡业务。海峡股份主要经营海口至海安、海口至北海客滚运输航线、海口(三亚)至西沙旅游客运航线,以及新海港和秀英港轮渡港口服务业务。
line-height: 1.75em;">
本次交易完成后,海峡股份通过中远海运客运开展渤海湾客滚运输业务,将实现琼州海峡及渤海湾南北运力协同。通过“北船南调”“共建运力池”等方式,在琼州海峡运输高峰时段引入中远海运客运大型客滚船舶缓解运输压力,有利于公司客滚运输业务实现跨区域运营,保障客货畅通过海,提升琼州海峡客滚运输高峰期服务保障能力,从而进一步增强公司主营业务的盈利能力。
另一方面,琼州海峡的业务旺季主要集中在春冬季节,而渤海湾的业务旺季主要集中在夏秋季节,双方业务高峰期具有较强的互补性,通过整合船舶资产,将有利于提升经营效率。
通过将中远海运客运的优质资产注入海峡股份,海峡股份自有客、货滚船规模将达到62艘,船队规模全球排名第一,并成为国内首个跨区域经营及市场份额最大的客滚龙头企业,大幅提升海峡股份的核心竞争力及市场影响力。
图片及文字来源:海峡股份
【投稿】【提供线索】【转载】请后台留言或电邮投稿,主题格式为【投稿】+文章标题,发送至media@xindemarine.com邮箱。
联系主编:陈洋 15998511960





