
摘要:本文聚焦全球液货运输市场高端化发展态势,以油轮管理与自评估系统第三版(Tanker Management and Self - Assessment,TMSA3)为基准,深入探索中小型液货船东进军高端市场的系统化路径。系统剖析 TMSA3 的核心要素及其在行业中的战略地位,构建 “体系建设 - 认证升级 - 市场溢价” 三阶段转型框架。通过对国内外典型船东企业的实证分析,量化 TMSA3 认证与租约溢价、客户粘性及融资便利性之间的正向关联。针对中小船东普遍面临的体系空转、人才短缺及技术应用滞后等问题,提出差异化实施策略,并验证这些策略在降低运营成本、提升市场竞争力方面的实际成效。研究成果为液货船东在绿色航运转型与市场结构调整的双重压力下,实现可持续高质量发展提供切实可行的操作框架与决策依据。
关键词:TMSA3 ;液货船东;高端市场;体系构建;认证策略;市场溢价
引言
在经济全球化浪潮与绿色航运转型的双重驱动下,液货运输市场正经历深刻变革。全球能源运输需求持续攀升,液货船东面临前所未有的运营与合规挑战。一方面,国际海事组织(IMO)设定的 2050 年碳中和目标,以及欧盟碳排放交易体系(ETS)等严苛法规,对液货船的环保性能提出更高要求;另一方面,货主对供应链 ESG 表现的关注度日益提升,促使船东不断优化自身管理水平。
在此背景下,石油公司国际海事论坛(OCIMF)制定的 TMSA3 标准,已从自愿性指南转变为行业准入的实质性 “隐形门槛” 与管理水平的 “黄金标尺”。行业数据显示,TMSA3 认证成为划分市场层级的关键指标。Drewry (2023) 数据表明,全球前 50 大石油公司超 92% 的租船合同明确要求或倾向租用 TMSA3 评级达 Level 3 及以上的船舶。
TMSA3 标准解析与高端化内涵界定
(一)TMSA3核心框架
TMSA 由 OCIMF 于 2004 年推出,旨在协助船舶运营商评估、衡量和改进管理体系。其表述语言经优化,便于船舶运营商理解,简化自我评估流程,确保管理体系持续改进。TMSA 历经三次迭代,最终形成 TMSA3 版本。
TMSA 第一版专为 500 总吨以上油轮设计,这类船舶需遵循 1974 年《国际海上人命安全公约》(SOLAS)及《国际安全管理规则》(ISM Code)要求。在积累四年实践经验并收集石油行业广泛反馈后,TMSA 2 于 2008 年发布,打破船舶尺寸限制,将应用范围扩展至所有油轮。TMSA 第三版(TMSA 3)于 2017 年 4 月 10 日正式推出,更新修订全部 12 项现有要素,并新增第 13 项 —— 海上安保。截至 2018 年 1 月 1 日,TMSA 2 报告停止使用并归档更新,2017 年 12 月 31 日前完成从 TMSA 2 到 TMSA 3 的过渡。
TMSA3 在继承前两版优势的基础上,进行显著强化,13大关键要素如下:
◎管理、领导力和问责制(Element 1):强调管理层在安全管理体系中的领导责任,涵盖公司领导、管理体系构建和风险评估等内容。——有效的管理层领导是安全管理体系顺畅运行的关键,需制定明确安全政策与目标,确保各级员工理解执行。
◎岸上人员的招聘与管理(Element 2):涉及岸上工作人员的招聘、培训、发展及人力资源管理,保障岸上团队具备支持船舶运营的能力与资质。——岸上人员的专业素质直接影响船舶运营效率与安全性。
◎船上人员的招聘与管理(Element 3):关注船上船员的招聘、管理及福利保障,确保船员具备良好专业素质与工作状态。——船员作为船舶运营的直接执行者,其技能水平与工作积极性关乎船舶安全与运营成效。
◎船舶可靠性与维护(Element 4):包括船舶关键设备维护保养,通过制定合理维护计划与措施,保障船舶设备可靠运行。——定期维护可减少设备故障,提升船舶可靠性与可用性。
◎航行安全(Element 5):涵盖航行计划制定、导航设备维护、船员航行操作规范等,确保船舶航行安全。——航行安全是液货船运营的首要任务,任何事故都可能引发严重后果。
◎货物、压载、舱室清洁和加油作业(Element 6):涉及货物装卸、压载水管理、舱室清洁及加油等操作的安全管理,确保符合安全与环保要求。——这些作业环节直接影响货物运输安全与环境保护。
◎变更管理(Element 7):对船舶运营过程中的人员变动、设备更换、流程调整等变更进行有效管理,评估风险并采取应对措施。——变更管理有助于保障船舶运营稳定性与安全性,规避变更带来的风险。
◎事件报告、调查与分析(Element 8):规定船舶运营中各类事件(事故、险情等)的报告、调查与分析流程,总结经验教训,防止类似事件再次发生。——及时报告与深入调查分析可帮助船东发现问题根源,实施改进措施。
◎安全管理(Element 9):聚焦船舶整体安全管理体系建设与运行,包括安全政策制定、程序执行和员工培训等,营造良好安全文化与工作环境。——良好安全文化可增强员工安全意识与责任感,降低事故发生率。
◎环境管理(Element 10):强调船舶运营中的环境保护,涵盖污染防治措施、废弃物处理、节能减排等,确保符合环境法规要求。——随着环保意识提升,船舶环境管理能力成为市场竞争关键因素。
◎应急准备和应急预案(Element 11):要求制定完善应急计划,明确各类紧急情况应对措施与流程,并定期演练,提升船舶应对突发事件能力。——完善应急准备可在突发事件发生时迅速响应,减少损失。
◎衡量、分析和改进(Element 12):通过建立指标与数据收集体系,对船舶管理体系运行情况进行测量分析,依据结果实施改进措施,实现管理体系持续优化。——持续改进可不断提升船舶管理水平与运营效率。
◎海上安保(Element 13):主要包括运用风险评估方案识别与降低风险,根据相关指南管理船舶安保设备库存,界定运营安保区域并监控船舶航行,通过文件系统向船舶传达旅行建议与威胁级别数据等。——海上安保是保障船舶安全运营的重要环节,尤其在复杂国际形势下。
图 1:TMSA3 13 大关键要素权重图
(二)TMSA3升级要点
TMSA 由 OCIMF 于 2004 年推出,旨在协助船舶运营商评估、衡量和改进管理体系。其表述语言经优化,便于船舶运营商理解,简化自我评估流程,确保管理体系持续改进。TMSA 历经三次迭代,最终形成 TMSA3 版本。

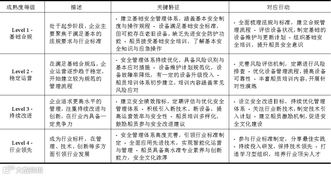
1. 4 级成熟度评估(Level 1 - 4)
表1:等级市场认证特征及对应行动(参考RightShip 2024 等级市场认证报告)
图2: 4级成熟度层次图
2. 突出核心变革
(1)强化领导力与安全文化:要求最高管理层深度参与,推动 “全员安全” 文化落地。管理层积极参与和支持是构建良好安全文化的关键,需以身作则,引导员工树立正确安全观念。
(2)深化风险管控:强调基于数据的主动风险评估(如 FMEA、HAZID)与闭环管理。通过精准识别与评估风险,实施有效控制措施,降低事故发生概率。
(3)拥抱数字化与智能化:鼓励运用大数据、物联网(IoT)、人工智能(AI)提升船舶监控、预测性维护和能效管理水平。数字化与智能化技术应用可提高船舶管理效率与运营安全性,降低运营成本。
(4)提升供应链管理:将承包商、供应商纳入安全管理体系,实施统一标准。供应链安全管理是保障船舶运营安全的重要环节,有效管理可降低供应链风险。
(5)聚焦人员能力与福祉:加强海员培训、心理健康关怀和职业发展支持。海员是船舶运营核心力量,关注其能力提升与福祉保障可提高工作积极性与效率。
(6)整合 ESG 要求:明确将碳排放管理、生物多样性保护等纳入评估范围。随着 ESG 理念普及,船东需将其融入管理体系,满足市场与社会需求。
TMSA3 是实现高端化的核心工具与验证载体,船东通过满足其标准要求,可逐步达成高端化目标。
基于 TMSA3 的高端化体系构建
实现 TMSA3 驱动的高端化,需构建涵盖战略层、组织层、流程层和技术层的全方位、深层次支撑体系。
(一)战略层:顶层设计与文化植入
1. 高层承诺与战略锚定
将 TMSA3 Level 3/4 目标纳入公司战略,建议董事长签署《安全文化宣言》,将 TMSA 目标融入企业战略规划。由具备 10 年以上远洋船长经验且熟悉 OCIMF 审核程序的 CEO 或 COO 直接负责,督导官直接向最高层汇报,有权调配跨部门资源,并配置专项资源与预算。高层的坚定承诺与有力支持是确保 TMSA3 标准顺利实施的关键,可为项目提供必要资源保障。某央企船东实践显示,由 VLCC船长担任的CEO 直接领导的 TMSA 督导委员会,可使体系落地效率提升 40%。
2. 安全文化重塑
推行 “主动报告无惩罚” 文化,建立高效安全信息共享与学习机制(如 LFI),将安全价值观贯穿招聘、考核、晋升全过程。研究表明,拥有深厚安全文化的公司,其 TMSA3 得分平均高出竞争对手 15%(Rightship, 2022)。安全文化重塑可增强员工安全意识与责任感,推动安全管理体系有效运行。
3. ESG 战略融合
将 TMSA3 的环保、社会要求与公司 ESG 战略深度融合,设定可量化中长期目标(如碳强度降低目标)。ESG 战略融合有助于船东更好地满足市场与社会需求,提升企业可持续发展能力。
(二)组织层:组织架构与人才赋能
1. 跨职能 TMSA 推进团队
设立专职部门或项目组,协调海务、机务、人事、体系、IT、采购等部门,打破部门壁垒。跨职能团队可促进部门间沟通协作,提高工作效率。
2.岸基人员能力升级
对涉及安全管理、审核、培训的关键岗位人员开展 TMSA3 深度培训,并引入外部专家资源。岸基人员能力提升可增强其对 TMSA3 标准的理解与应用能力,为船舶运营提供更有力支持。
3.船员能力建设体系
构建基于胜任力的进阶式培训体系,借助模拟器、在线平台(如英国Marlin公司开发的 “Marlintests” 测试等)提升船员实操技能与应急能力。同时,投资船员福祉设施与心理支持项目。船员能力提升是船舶安全运营的基础,完善培训体系与良好工作环境可激发船员工作积极性与效率。
(三)流程层:标准化、精益化与闭环管理
1. 流程深度梳理与优化
对照 TMSA3 13 大 KPI 要求,全面审视并重新设计关键业务流程(如维护保养计划 PMS、风险评估 RA、事故调查、新聘船员上岗流程),确保流程标准化、可追溯。流程优化可提高工作效率与质量,减少人为失误。
2.数据驱动的绩效管理
建立覆盖船队与单船的 KPI 仪表盘,实时监控安全、环保、运营绩效。运用 Root Cause Analysis(RCA)工具深入分析事件原因。数据驱动的绩效管理有助于船东及时发现并解决问题,提升管理决策科学性。
3.闭环改进机制
实施严格内部审核与管理评审,确保发现问题(包括 TMSA 自评差距)有整改措施、验证过程与预防性优化。闭环改进机制可推动管理体系持续优化,不断提升企业管理水平。
(四)技术层:数字化与智能化赋能
1. 船舶状态智能监控
部署集成传感器、卫星通信的船队管理系统,实时获取机舱设备状态、能效数据、航行安全信息。智能监控系统可及时发现设备故障与异常,保障船舶安全运营。
2. 预测性维护(PdM)
基于设备运行数据模型,预测关键部件(如主机、舵机)故障,将计划维修转变为状态维修,提升设备可靠性,减少停租时间。预测性维护可提前排查设备故障隐患,降低故障发生率,提高船舶可用性。
3. 能效优化系统
应用航速优化,如改造智能化推进器、纵倾优化软件,结合气象路由,大幅降低油耗与排放。案例显示,成熟应用该系统可节省油耗 5 - 10%(Wärtsilä, 2023)。能效优化系统可降低船舶运营成本,减少环境影响,契合绿色航运发展趋势。
4. 电子化管理平台
整合船舶管理系统、船员管理系统、商务操作系统等,采用专用软件管理 TMSA 文档、行动计划、审核记录、培训记录,提升管理效率与透明度。电子化体系管理平台可实现信息快速传递与共享,便于工作监督与评估。
图3: TMSA3 高端化体系构建图
TMSA3 认证策略:从合规到卓越
RightShip 2023年数据显示,获得TMSA 3级认证的船公司赢得石油公司长约的概率提升47%。 这一认证已成为行业分化的关键:马士基油轮凭借TMSA 4级认证实现日租金溢价2,300美元;中国船企亦快速跟进——南京扬洋(2023年)成功通过巴斯夫审核,深化了战略合作并提升竞争力;海南中远海运沥青(2024年)在美孚审核中获评“优秀”,结合环保船队优势强化了高端市场议价能力;而早在2018年,中远海运能源作为先行者已通过认证,成功跻身壳牌、BP等巨头的优选承运商名单。
获得 TMSA3 认证并非终点,而是开启价值创造的新起点。船东实现从合规到卓越的转变,需采用以下策略。
(一)目标设定与差距分析
TMSA从目标设定到逐步成熟,1级是基础线,2级是生存线,3级是利润线,4级是定价权线。建议船东建立TMSA专项基金,按船舶数量×$50,000/年预算,逐步缩写目标差距。
1.精准定位目标等级
船东应结合公司规模、船队特点、目标客户要求(如石油公司检查清单)及自身资源能力,合理设定目标等级。不同目标等级对船东管理与运营能力要求不同,需基于实际情况谨慎选择。
2.全面深度差距分析
船东可聘请经验丰富的独立顾问或组建内部专家团队,严格依据 TMSA3 指南全面评估自身现状。通过细致分析,精准识别薄弱环节,形成详细差距报告与改进路线图。差距分析是制定有效改进计划的基础,唯有深入剖析,方能明确改进方向。
(二)分阶段实施与持续改进
1. 夯实基础(Level 1 -> Level 2)
此阶段,船东应优先解决基本合规问题,完善文档化体系,建立基础流程。确保各项工作符合 TMSA3 标准基本要求,为后续发展奠定坚实基础,避免因基础不牢影响后续进程。
2. 追求卓越(Level 2 -> Level 3)
该阶段是实现溢价的关键跃升期,船东需重点关注文化落地、风险管理深化、人员能力提升及数据应用等方面。通过全面提升与改进,达到更高管理与运营水平,获取市场竞争优势与丰厚回报。
3. 引领行业(Level 3 -> Level 4)
达到 Level 4 意味着船东处于行业领先地位。此时,需在智能化、创新、供应链管理及 ESG 表现等方面达到行业标杆水平,推动持续改进文化固化。不断创新进步,保持竞争优势,引领行业发展。
(三)第三方审核与透明沟通
1. 选择权威审核机构
选择 OCIMF 认可、经验丰富且声誉良好的审核机构进行外部评估。权威审核机构凭借专业知识与丰富经验,可为船东提供精准审核意见与建议,助力发现问题并改进。
2.坦诚透明沟通
审核过程中,船东应展示真实运营情况,而非仅提供文件资料。坦诚与审核机构沟通改进计划与面临挑战。高质量审核报告是赢得客户信任的重要资产,需积极配合审核,如实反映情况,获取客观准确结果。
(四)差异化认证策略
1. 核心船队优先
将资源优先倾斜至主力船型与新造高效船舶,全力冲击 TMSA3 的高等级认证(Level 3/4)。这些船舶作为船东运营的核心力量,其认证等级的提升能直接增强船东在市场中的整体竞争力,为业务拓展提供有力支撑。
2. 客户导向
针对重点目标客户(如某大型石油公司)特别关注的 KPI 进行强化。通过深入研究客户需求与关注点,有针对性地优化相关管理环节,能显著提升船东在客户心中的形象,增强客户满意度与忠诚度。
3. 认证维护与更新
将 TMSA3 要求深度融入日常运营,建立年度自评和定期管理评审机制。认证维护是一个持续的过程,船东需不断优化和改进管理体系,确保认证的有效性和等级的持续提升,以适应市场变化和行业发展。
图4:差异化认证策略
(五)中小船东破局路径
1. 非对称竞争策略(资源杠杆解)
受资源限制,中小船东可采用非对称竞争策略实现破局。通过对比传统路径与创新路径在认证聚焦、技术赋能和人才建设三个维度的差异,创新路径展现出显著的成本优势:
表2:传统路径与创新路径的维度差异
这种策略聚焦关键领域,有效降低了中小船东在认证、技术和人才方面的成本投入,提高了资源利用效率,使其在市场竞争中更具优势。
2. 快速认证四步法
为助力中小船东更高效地获得 TMSA3 认证,可遵循以下四步法:
•韧性投入聚焦(权重 3):着重关注网络安全和疲劳管理。在数字化时代,网络安全是船舶运营安全的重要保障,疲劳管理有助于提高船员工作效率和安全性,减少人为失误带来的风险。
•区块链 PMS 部署(权重 4):部署基于区块链的船舶维护系统(PMS),实现维护记录不可篡改存证,解决 “补记录” 造假问题;备件消耗数据上链,自动触发采购预警;第三方审核员可实时调取维护数据,消除文件复查,大幅缩短审核周期。
•黄金 KPI 达标(权重 5):确保 SIRE 模拟得分≥90。这一关键绩效指标是衡量船舶管理水平的重要标准,达标有助于提升船东在市场中的竞争力,获得更多业务机会。
•缺陷复发控制(权重 4):引入第三方审计加速缺陷复发控制。专业审计机构对船舶运营进行监督和评估,及时发现并解决潜在问题,有效降低缺陷复发率,提高船舶运营的稳定性和可靠性。
图5:快速认证四步法
以恒力石化为例,采用该快速认证法后,认证周期从 24 个月缩短至 14 个月,节省成本达 380,000 美元,充分验证了该方法的有效性和实用性,为中小船东提供了可借鉴的成功经验。
市场溢价实现:实证分析与机制透视
TMSA3 高级别认证能够转化为切实的经济价值,主要通过以下机制实现。
(一)提升租约获取能力与谈判地位
1. “入场券” 效应
Level 3 及以上评级是获得大型石油公司、知名贸易商长期租约或参与优质现货货盘(如中东 - 远东航线)的硬性要求。随着市场竞争的加剧,越来越多的货主将 TMSA3 认证作为选择船东的重要标准,高级别认证可以为船东打开进入高端市场的大门。
2. 客户信任溢价
高级别认证是安全、可靠、管理专业的强有力信号,显著降低货主的风险感知,增加船东在租约谈判中的话语权。数据显示,拥有 TMSA3 Level 3 认证的 VLCC 在获取主要石油公司租约时的成功率比仅满足 Level 2 的船东高出 25% - 30%(Gibson, 2024)。客户对安全和可靠性的关注度越来越高,高级别认证可以让客户更加放心地选择船东,从而提高船东的市场竞争力。
(二)实现租金溢价
1. 优质服务定价
市场愿意为高安全标准、低运营风险(减少延误、事故、PSC 滞留)、良好环保表现(如 CII 评级优良)支付溢价。克拉克森研究(Clarksons Research, 2023)指出,在主流油轮航线上(如 TD3C),TMSA3 Level 3 认证的 VLCC 相较 Level 2 或未公开评级的同类船舶,能获得约 10% - 15% 的日租金溢价。船东通过提升自身的管理水平和运营能力,提供优质的服务,可以获得更高的租金回报。
2.长期稳定收益
更容易获得期租合同,锁定长期稳定收益,抵御市场波动。期租合同可以为船东提供稳定的现金流,降低市场波动对船东收益的影响。高级别认证的船东由于其良好的信誉和运营能力,更容易获得期租合同。
表3:TMSA3等级与租家溢价关系
(三)降低综合运营成本
1.减少事故损失
高水平的安全管理直接降低碰撞、搁浅、溢油、火灾等重大事故发生率及其带来的巨额赔偿、修理、船期损失和保费上涨(P&I 保费通常与安全记录挂钩)。事故不仅会造成直接的经济损失,还会影响船东的声誉和市场形象。通过加强安全管理,减少事故的发生,可以降低船东的运营成本。
2.优化维护成本
预测性维护减少突发故障和昂贵的紧急修理,延长设备寿命。预测性维护可以根据设备的运行状态和数据,提前发现设备故障的隐患,采取相应的维护措施,避免突发故障的发生,从而降低维护成本。
3. 提升港口效率
良好的 PSC 和石油公司检查记录减少在港延误和额外检验费用。港口延误和额外检验费用会增加船东的运营成本,通过保持良好的检查记录,可以提高港口效率,减少不必要的费用支出。
4. 降低融资成本
银行和金融机构越来越重视 ESG 表现,高 TMSA 评级有助于获得更优惠的绿色贷款或融资条件。高 TMSA 评级表明船东具有良好的管理水平和运营能力,同时也符合 ESG 的要求,银行和金融机构更愿意为这样的船东提供优惠的融资条件。
(四)增强资产价值与流动性
1. 二手船溢价
管理规范、记录良好(尤其高 TMSA 评级)的船舶在二手船市场更受青睐,能获得更高的售价。船舶估值机构(如 VesselsValue)已将管理体系成熟度纳入估值模型。高 TMSA 评级的船舶在二手船市场上具有更高的价值,船东在出售船舶时可以获得更高的收益。
2.融资与保险
如前所述,高评级船舶在融资和保险市场更具吸引力。高评级船舶更容易获得融资和保险支持,并且融资成本和保险费用相对较低,这可以为船东提供更多的资金支持和保障。
以招商轮船旗下 VLCC 船队为例,招商轮船积极推行 TMSA3 标准,其核心 VLCC 船队普遍达到 Level 3 目标,部分船舶冲击 Level 4。成效显著。
3.客户认可
成为多家国际大型石油公司和贸易商的长期合作伙伴,稳定获取优质租约。这表明招商轮船的管理水平和运营能力得到了客户的高度认可,为其业务的稳定发展提供了保障。
4.租金表现
在多个报告期内,其 VLCC 船队实现的平均日租金水平持续跑赢市场基准指数(根据公司年报数据,2022 年 VLCC 租金 TCE 显著高于 Clarksons 平均指数)。这说明招商轮船通过提升 TMSA3 认证等级,实现了租金溢价,提高了盈利能力。
5.安全记录
维持了优异的安全记录,PSC 检查表现突出。良好的安全记录是招商轮船可持续发展的基础,也为其赢得了更多的市场机会。
6. ESG 评级提升
国际主流 ESG 评级(如 MSCI)持续提升,增强了资本市场吸引力。ESG 评级的提升表明招商轮船在环境保护、社会责任和公司治理等方面表现出色,符合资本市场的发展趋势,吸引了更多的投资者。
结论与建议
TMSA3 是液货船东实现高端化的核心驱动力与验证标尺,其严苛全面的要求为构建卓越安全、高效运营、卓著声誉及可持续发展竞争力提供了清晰路径。实现这一转型需在战略文化、组织、流程与技术四个维度进行系统性变革与投入,构建坚实的支撑体系。关键的价值转化环节在于科学的认证策略:通过目标设定、差距分析、持续改进、高质量审核与透明沟通,特别是跨越 Level 3 这一获取显著溢价(实证显示优质租约能力提升25%-30%,租金溢价约10%-15%)的“分水岭”,船东方能将投入转化为市场认可的综合效益(包括事故成本降低、融资改善与资产增值)。
因此,船东应战略引领,高层驱动,将 TMSA3 Level 3/4 确立为核心目标并配置资源;对标分析,体系筑基,基于深度差距分析构建“战略-组织-流程-技术”四位一体支撑体系,强化安全文化与人员能力;数据驱动,智能赋能,投入数字化工具提升船队透明度与能效;认证优化,透明沟通,制定进阶路线图并主动披露绩效以塑造高端品牌;同时着眼长远,绿色布局,将 TMSA3 与 ESG 及低碳转型(如投资清洁能源船舶)深度融合。唯有深度内化这一追求卓越的管理哲学,构建坚实体系并执行有效策略,液货船东才能穿越周期,在高端市场立于不败,实现安全、效益与可持续发展的共赢。
参考文献
[1] OCIMF. (2017). Tanker Management and Self Assessment (TMSA) 3: Best Practice Guidance for the Tanker Shipping Industry. Oil Companies International Marine Forum.
[2]IMO. (2023). Revised GHG Reduction Strategy for Shipping. Resolution MEPC.377 (80). International Maritime Organization.
[3] Clarksons Research. (2024). Tanker Market Outlook & TMSA Impact Analysis. Clarksons Platou Securities.
[4] Gibson Shipbrokers. (2024). Tanker Chartering: The Rising Importance of TMSA3. Gibson’s Tanker Report.
[5] Drewry Maritime Research. (2023). Tanker Operator Benchmarking: The Role of Safety Management Systems. Drewry Publications.
[6] Rightship. (2022). Safety Culture & Performance in Shipping: The TMSA3 Connection. Righship White Paper.
https://rightship.com/solutions/insurance/ghg-rating
[7] Wärtsilä. (2023). Digital Solutions for Optimising Tanker Operations and Meeting TMSA3 Goals. Wärtsilä Technical Paper.
[8] Stopford, M. (2009). Maritime Economics (3rd ed.). Routledge.
[9] Psaraftis, H. N., & Kontovas, C. A. (2013). Balancing the economic and environmental performance of maritime transportation. Transportation Research Part D: Transport and Environment, 19, 49 - 52.
[10] 招商轮船 (China Merchants Energy Shipping). (2022). Annual Report.
[11] Angelicoussis Shipping Group. (Public Statements & Industry Reports).
信德海事安全综合报道
联系主编:陈洋 15998511960



