在PSC检查中,我发现一些船员对船舶污水处理设备原理缺乏足够了解、日常维护保养不到位,生活污水处理装置难以达到预定的处理效果,甚至会由于设备故障、未正确使用等而导致船舶被滞留。笔者通过梳理生活污水处理的法规要求,分析船舶生活污水处理装置常见问题,以及船舶污水处理过程中的检查要点,助力业界进一步了解船舶生活污水处理装置的使用和维护。
船舶生活污水处理的法规要求
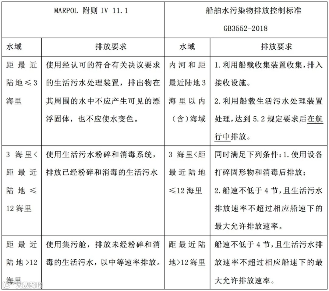
表1 相关法规、规范、标准要求

船舶生活污水排放控制要求
表2 船舶生活污水排放控制
表3 国内、国际船舶生活污水处理装置性能标准
常见生活污水处理装置介绍
船用生活污水处理装置按工作原理大致可分为生化法、物化法、电解法等三种型式,其中船舶最常见的是采用生化法(利用生物化学的传统活性污泥法)来处理生活污水的生活污水处理装置。生化法的原理是基于装置在有风机供入充分氧气的条件下,利用生活污水把菌种培养成活性污泥同污水接触,并借助活性污泥的生物化学作用将有机物除去降低BOD5(大肠杆菌)值,同时借助活性污泥的吸附和凝集作用将固体悬浮物吸附沉积,然后在菌种的作用下氧化为无机物,其余的变成可构成细菌细胞的原生质使细菌生长繁殖,然后经过消毒处理排放。
图1 生化法的工艺流程图
图2 船上常见的WCMBR型生活污水处理装置
图3 WCMBR型生活污水处理装置膜法处理图
生活污水首先进入预处理柜中杂质被过滤后进入曝气池,空气由曝气风机供入污水中,借以使空气产生强烈搅动,从而使生活污水与活性污泥充分混合,同时保证好氧微生物所需的氧气。经曝气后,污水中的有机物就会被活性污泥消解而转化为CO2、H2O等无机物。此后,活性污泥随污水进入沉淀池,沉淀于底部,在沉淀池内,经沉淀后的处理水从溢流管流入消毒池杀菌,然后由高低位浮子开关控制的排出泵自动排出舷外。
检查要点
1.证书记录检查
(1)确认各类证书如《国际防止生活污水污染证书》或《海上船舶防止生活污水污染证书》《生活污水处理装置的型式认可证书》《生活污水排放速率表》(如有)是否齐全、有效。
(2)确认生活污水处置记录满足排放要求,重点通过检查船舶生活污水排放记录簿与航海日志、船舶航次计划、电子海图等进行比对,判断船舶是否存在非法排放问题,以及船舶排放时航速、排放速率是否满足要求,对于配备集污柜的船舶要重点核查船舶是否按照经批准的《生活污水排放速率表》要求进行排放。
(3)通过检查生活污水证书和型式认可证书,核对船舶生活污水处理装置的处理能力是否满足船舶需要。按照《国内航行海船法定检验技术规则2020》要求,船舶生活污水每天产生数量可按以下方法计算:当无法提供其他明确的证明文件时,可参照下述计算方法:(1)当船舶从出发港至港口当局所规定的排放地点的航行时间超过24h时,每人每昼夜按70L计算;当航行时间在8h至24h之间时,每人按35L计算;当航行时间在4h至8h之间时,每人按18L计算;当航行时间在1h至4h之间时,每人按9L计算;当航行时间在1h以下时,每人按6L计算;如果船舶安装的便器为真空冲洗式,则上述不同航行时间段对应的计算值可减半。
图4 生活污水处理装置铭牌 摄/杨元戎
2.生活污水处理装置检查
(1)外观检查
检查船上配备的生活污水处理装置的型号、额定处理量是否与证书上所列一致;检查外观有无锈蚀、泄漏情况,装置铭牌、警告牌、管路和阀门标示是否清晰准确,装置旁是否悬挂生活污水处理管路图和操作指南或操作说明。
(2)管路流向检查
重点检查港内生活污水直排舷外阀是否关闭并上锁,阀门状况是否良好,是否关闭到位;巡查管路判断各阀门作用,重点检查生活污水管路是否通入装置,是否存在绕过阀门违规排放等情况。
(3)设备使用状况检查
主要检查生活污水处理装置的运行参数(包括泵浦排放压力、空气泵压力、循环水膜)、泵浦工作状况、液位报警、消毒设备等工作情况:
①检查控制面板电源、指示灯、蜂鸣器、控制开关等是否正常,注意排放泵的控制开关正常处于“自动”模式(靠港后需调至“手动”模式)。
②检查粉碎泵、排放泵是否工况正常。
③检查风机是否处于自动工作状态,风机工况是否正常,风机压力是否正常,是否处于说明书要求的范围内(一般0.02~0.03MPa)。对于某些装置会将船舶压缩空气作为风机的替代措施,要注意判断压力值是否可以达到说明书要求的范围。
风机的作用是通过产生的气流对生活污水曝气供氧,同时作为污水循环回流的驱动动力。
图5 曝气风机及压力表 摄/杨元戎
④检查回流管回流是否正常,船舶生活污水处理装置通常在曝气室与沉淀室之间设有两根回流管,沉淀室底部的活性污泥和顶部的浮渣等固体物质将在气流的作用下通过回流管返回曝气室。
图6 回流管观测 摄/杨元戎
⑤检查装置各舱室阀门开关是否正确。处理装置内部各腔室与排放管路之间的连接管路上设有多个阀门,在装置正常运行时仅有消毒室和排放泵的出口阀门应处于开启状态,其他阀门均应关闭。当曝气室、沉淀室、接触室出口管路上的阀门未处于关闭状态时,未经处理的生活污水将通过此类阀门直接进入排放管路而导致生活污水违法排海。所以检查时,应注意核查图7中几个阀门开关是否正确。

图7 曝气室、沉淀室、接触室出口阀门 摄/杨元戎
⑥检查消毒装置是否工作正常。
船上生活污水处理装置常见的消毒方式有三种形式,分别是投药口投药消毒、紫外线消毒和定量泵泵入液体消毒剂消毒。从消毒效果来看,定量泵泵入液体消毒剂的消毒方式消毒效果较好,在船舶上的应用越来越广泛。当前,很多生活污水处理装置采用两种消毒方式组合的形式,即紫外线消毒+投药口投药消毒。
对于投药口投药的应检查投药记录是否按要求投药、药品是否在有效期内、有无结块失效情况、投药口是否畅通等;对于定量泵泵入液体消毒的应检查投药泵及其管路是否良好,对于紫外线消毒的应检查紫外线灯是否都工作正常,灯管是否损坏等。
图8 手动投药孔 摄/杨元戎
图9 消毒药片 摄/杨元戎
图10 紫外线消毒装置 摄/杨元戎
图11 紫外线消毒装置结构图
⑦检查生活污水处理装置的液位高报警是否正常。
生活污水处理装置上液位电极一般有三级,从下往上依次为:低液位—排放泵启动液位—高液位报警液位,对于浮子开关控制的装置,可以通过短接导线的方式进行高液位报警的测试,或者将排放泵的控制模式调整为手动,通过注水的方式测试高液位报警。

图12 高液位报警探头 摄/杨元戎
图13 高液位测试 摄/杨元戎
(4)集污柜检查
由于《船舶水污染物排放控制标准》(GB3552-2018)生效后,其中规定船舶生活污水的排放要在船舶航行过程中进行,所以为了避免船舶抛锚时间过长导致生活污水无法处理,大部分船舶均加装了集污舱/柜。对于集污柜的检查,检查员应首先判断船上是如何使用集污柜的,要区分黑水直接进入集污柜还是经过生活污水处理装置处理后进入集污柜。如果黑水直接进入集污柜,此时集污柜应该要满足MRRPOL附则IV的要求,需要配备经认可的《生活污水排放速率表》,集污柜应在《ISPP》证书上注明,且集污柜应设有液位显示装置。如果黑水经过生活污水处理装置处理合格后进入集污柜储存后排放,业界更倾向于不再作为黑水管理,此时集污柜不作过多要求。由于此种布置管路较为复杂,所以在检查时,检查员一定要仔细核查管路以及各阀门的开关状态,避免船舶由于阀门开关错误造成意外排放,并重点检查是否存在偷排管路。
(5)标准排放接头检查
检查标准排放接头是否锈蚀,螺栓是否齐全,法兰是否为标准尺寸。
(6)船员操作性检查
核查船员对生活污水处理装置操作的熟悉程度,船员不但要熟悉生活污水处理装置的基本原理和本船生活污水处理装置的操作规程,而且要熟悉生活污水的排放要求,了解日常维护所需的备品、备件等。
(7)取样检查
当检查员对装置运行状况持有怀疑时,必要时可以采取现场取样,专业化验的方法进行检测。

主要缺陷
IMO.Res.A.1138(31)《2019港口国监督检查程序》中“附录II—船舶滞留指南”,在该指南中关于MARPOL附则IV中的滞留项目包括:
● 船舶无有效的国际防止生活污水污染证书;
● 船舶生活污水处理装置未经主管机关型式认可;
● 舶生活污水处理装置失效;
● 船员不熟悉生活污水排放要求。
上述“船舶生活污水处理装置失效”应结合具体的故障进行详细描述,比如一些常见的故障,如鼓风机、投药装置、水泵、控制电路板等,并且船上在其失效后没有采取合理的补救措施,进而导致预定航次可能出现生活污水的处理无法满足公约要求。
1.生活污水处理装置型式认可证书不在船。
型式认可证书是船舶防止生活污水污染证书发证的前置条件,正常情况下,型式认可证书或复印件应该在船舶保存。
2.生活污水处理装置不满足**决议。
此类缺陷多见于更换处理装置的船舶,新的装置就需要满足当前装船时的技术标准,而不是原技术标准,根据设备的装船时间的不同,设备应该满足的技术决议也不同。
3.船上人数超过处理装置的处理能力所限制的最大人数。
每一个型号生活污水处理装置的处理生活污水的能力不同,船舶需要根据在船的最大人数选用适用的处理装置。某一型号的处理装置最多供多少船员使用,一般说明书中会有明确要求,此外也可以根据型式认可证书中的数据进行核算。
4.船舶生活污水排放或通过岸上接收无有效记录。
5.曝气风机和排放泵的工作模式设置不正确。
正常情况下,绝大部分生活污水处理装置的曝气风机和排放泵的工作模式均应设置“AUTO” 自动模式。如果设置为“MANUAL” 手动模式,需要船员定期开启曝气风机对生活污水进行曝气,也需要定期开启排放泵排放处理后的生活污水,如果不能及时开启,将引发高液位报警甚至溢流。
6.高液位报警/高液位报警故障。
7.供气系统的空气泵供气压力不足/曝气风机或压力表故障。
8.舷外排出阀未完全关死/三通阀卡死。
9.回流管堵塞或涂抹油漆。
生化型处理装置一般在顶部设有污泥回流管或浮渣回流管,在装置正常运行过程中,当风机处于工作状态时,回流管中有明显的液体回流,回流管的中间管段一般为透明塑料管,方便船员查看液体回流情况。但很多船舶上由于管道堵塞,回流管中看不到液体回流,此外也有部分船舶将回流管中的透明管段涂抹油漆或者包裹不透明材料。
10.处理装置投药孔堵塞或投药泵故障。
为杀灭生活污水中的大肠杆菌,处理装置顶部设有投药口或设有投药泵,如果是人工投药,则投药口应干净清洁,内部不能生锈堵塞,不能影响消毒药片的自动下沉;如果是投药泵自动投药,则投药泵应处于正常工作状态。
11.消毒药片过期失效。
12.紫外线消毒灯管故障/长时间未更换。
紫外线消毒灯管一般工作年限约10000小时左右,到期后如不更换,杀毒效果将大打折扣。
13.反冲洗阀门未正确开启。
生化型处理装置一般在底部与排放管路连接处设有多个阀门,这些阀门在处理装置正常工作时仅有靠近消毒室的阀门应该处于开启状态,其他各阀门一般应处于关闭状态。如果其他阀门也处于开启状态,则未经处理的生活污水将通过开启的阀门进入排放管路,导致生活污水的违法排放。
14.透气管末端未通至露天甲板
生活污水在处理过程中会产生有害气体,处理装置顶部一般设有透气管,将产生的有害气体通至远离船员生活区的露天甲板,但很多船舶上的透气管未通至露天甲板,这也是缺陷。
作者:沧州海事局 杨元戎
【投稿】【提供线索】【转载】请后台留言或电邮投稿,主题格式为【投稿】+文章标题,发送至media@xindemarine.com邮箱。
联系主编 Contact
陈洋 Chen Yang
电话/微信:15998511960
yangchen@xindemarine.com



