
日前,生态环境部印发关于加强重污染天气应对夯实应急减排措施的指导意见。随文公布了《重污染天气重点行业应急减排措施制定技术指南》,涉及钢铁、焦化、水泥等31个重点行业。详情如下:
//////////
重污染天气重点行业应急减排措施制定
技术指南
2019年7月


一、前言
为指导重点区域各有关地方编制和修订重污染天气应急预案,制定重点行业应急减排措施,我们组织起草编制了《重污染天气重点行业应急减排措施制定技术指南》(以下简称《技术指南》)。
《技术指南》涉及钢铁、有色、化工、焦化、铸造、建材、其他等7大类,包括长流程联合钢铁、短流程钢铁、铁合金、焦化、氧化铝、电解铝、炭素、铜冶炼、铅锌冶炼、再生铜铝铅锌、水泥、砖瓦窑、陶瓷、耐火材料、玻璃、岩棉、石灰窑、铸造、炼油与石油化工、煤制氮肥、制药、农药、涂料、油墨、家具、包装印刷、人造板、塑料、橡胶、工业涂装和工业锅炉等31 个行业,简要列举了每个行业的适用范围、生产工艺、产排污环节、减排措施和核查方式等内容,并对钢铁、焦化、氧化铝、电解铝、炭素、铜冶炼、陶瓷、玻璃、石灰窑、铸造、炼油与石油化工、制药、农药、涂料、油墨等15 个行业进行了绩效分级,制定差异化减排措施。其他暂未分级行业,将结合实际情况,在今后的工作中考虑分批拟定绩效分级指标。
《技术指南》涉及内容为一般技术路线,仅作为参考。各地应根据当地产业实际情况,参照《技术指南》中的绩效分级指标和减排措施,制定更符合实际情况的具体操作方案。减排措施力度应不低于《技术指南》,尽量满足重污染天气应急预案各级预警期间污染物减排比例要求。
企业绩效分级应按“短板原则”执行,在评级时,需满足该级别指标中规定的各项要求,有一项未满足的,降级评定;当企业涉及跨行业、跨工序时,以所含行业或工序中绩效评级较差为准,执行相应应急减排措施。两年内有未批先建、未按排污许可证排放大气污染物、超标排放大气污染物、逃避监管排放大气污染物等重大环境违法行为,或构成犯罪的,不应评为A、B 级。
全国其他地区和其他行业可参照执行。
二、重点行业操作指南
(一)长流程联合钢铁
1、适用范围
包含联合焦化、烧结、球团、炼铁、炼钢、轧钢、石灰窑、自备电厂等工序的长流程联合钢铁企业。
2、生产工艺
(1)主要生产工艺:联合焦化、烧结、球团、炼铁、炼钢、轧钢和公共单位(发电、供热)等。
(2)主要原辅材料:主要原料为铁精粉、块矿、烧结矿、球团矿、焦炭等原料;主要辅料为生石灰、石灰石、膨润土、轻烧白云石、萤石等。
(3)主要能源:烧结用煤、喷吹煤、动力煤、重油、柴油、天然气、液化石油气、焦炉煤气、高炉煤气、转炉煤气等。

3、产排污环节
(1)颗粒物(PM):主要来自烧结机配料和整粒筛分,球团配料和焙烧,高炉矿槽、出铁场、热风炉、煤粉制备,转炉、电炉、铁水预处理,精炼、连铸切割、火焰清理、钢渣处理,石灰窑、白云石窑等,轧钢热处理炉、精轧机、拉矫、精整、修磨、焊接等有组织排放。原料系统的供卸料设施、烧结、球团、炼铁、炼钢、轧钢等工序的无组织排放。
(2)二氧化硫(SO2):主要来自烧结机头、烧结机尾、球团焙烧、炼铁热风炉、轧钢热处理炉及自备电厂等燃煤、燃气公共单元的有组织排放。
(3)氮氧化物(NOx):主要来自烧结机头、球团焙烧、炼铁热风炉、轧钢热处理炉及自备电厂等燃煤、燃气公共单元的有组织排放。
(4)挥发性有机物(VOCs):主要来自轧钢彩涂、焦化工序有组织排放和轧钢的酸洗、涂镀工序无组织排放。
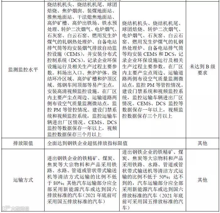
4、绩效分级指标



5、减排措施
(1)A 级企业:
鼓励结合实际,自主采取减排措施。
(2)B 级企业:
黄色预警期间:烧结机、球团设备停产50%(含)以上,以生产线计;石灰窑停产。
橙色及以上预警期间:烧结机、球团设备停产,如预警响应时间超过120 小时,之后时段停产50%(含)以上,以生产线计;石灰窑停产;6m 及以上炭化室出焦时间延长至28 小时,6m 以下出焦时间延长至36 小时。
(3)C 级企业:
黄色及以上预警期间:烧结机、球团设备停产,如预警响应时间超过120 小时,之后时段停产50%(含)以上,以生产线计;高炉停产50%(含)以上,以高炉计;石灰窑停产;6m 及以上炭化室出焦时间延长至28 小时,6m 以下出焦时间延长至36 小时。禁止使用国四及以下重型载货车辆(含燃气)进行物料运输。
(4)备注:
针对高炉、焦炉等短时间内难以停产或延长时间的工序,建议在重污染频发的秋冬季期间,提前调整生产计划,确保预警期间企业能够落实相应应急减排措施。有条件的城市,可以结合当地实际情况,采取区域统筹的方式,实行轮流停产减排。非秋冬季时段可以采用焖炉等方式减少污染物排放。
6、核查方法
(1)电量分析:从电网公司调取企业用电量情况,分析历史预警期间电量变化,比对采取减排措施期间的用电量是否有下降趋势,初步判断企业应急响应落实情况。有生产设备单独分表计电的,应按照相关生产工艺的主要用电设备用电量计量考核。
(2)现场核查:在预警期间企业是否按照应急减排措施要求停产。现场检查烧结机、球团设备、炼铁高炉、炼钢转炉、石灰窑、自备发电机组是否停产或限产,对于限产一定比例的,是否按照停产相应比例设备数量。
(3)台账核查:预警期间,企业是否按照应急减排措施要求停产。现场检查高炉主控室DCS 历史数据和高炉运行记录(高炉鼓风机电流、鼓风量),比对预警前后数据变化;检查烧结机头、高炉、转炉、自备电厂等烟气在线数据,比对预警期间主要污染物浓度或排放是否下降。调取企业装煤、推焦、熄焦运行记录,核查实际出炉数是否与限产条件下应出炉数相符。
(4)运输核查:调取厂区大门视频监控记录,比对预警前后厂区重型载货汽车运输频次,是否符合要求;现场抽查运行车辆,核查排放标准是否符合要求。
(二)短流程钢铁
1、适用范围
添加废钢或直接还原铁为主要原料的,采用电弧炉冶炼的炼钢生产工艺;独立烧结、球团、轧钢企业。
2、生产工艺
(1)主要生产工艺:烧结、球团、炼钢、轧钢等。
(2)主要原辅材料:主要原料为废钢;主要辅料为铁水(生铁)、直接还原铁,脱碳粒铁、碳化铁及复合金属料等。
(3)主要能源:电。

3、产排污环节
(1)PM:电弧炉、铁水预处理、精炼、连铸切割、火焰清理、钢渣处理等,轧钢工序的热处理炉、精轧机、拉矫、精整、修磨、
焊接等有组织排放;炼钢、轧钢等工序无组织排放。
(2)SO2:轧钢热处理炉。
(3)NOx:轧钢热处理炉。
(4)VOCs:轧钢彩涂工序有组织排放和轧钢的酸洗、涂镀工序无组织排放。此外,电弧炉炼钢过程有组织排放产生少量二噁英。
4、减排措施
(1)电炉炼钢企业
橙色预警期间:停止车辆运输。
红色预警期间:停产;停止车辆运输。
(2)独立烧结、球团、轧钢企业
黄色及以上预警期间:停产;停止车辆运输。
5、核查方法
(1)电量分析:从电网公司调取企业用电量情况,分析历史预警期间电量变化,比对采取减排措施期间的用电量是否有明显下降,
初步判断企业应急响应落实情况。
(2)现场核查:主要检查在预警期间企业是否按照应急减排措
施要求停产。现场核查烧结机、球团设备、电弧炉、轧钢热处理炉、
精轧机等设备停产情况。
(3)台账核查:主要检查预警和非预警期间,企业是否按照应
急减排措施要求停产。检查电弧炉、热处理炉、烟气在线数据,比
对预警期间主要污染物浓度或排放量是否下降;检查车辆运输记录,
比对预警期间运输车辆是否减少。
(4)运输核查:调取厂区大门视频监控记录,比对预警前后厂
区重型载货汽车运输频次,是否符合要求;现场抽查运行车辆,核
查排放标准是否符合要求。
(三)铁合金
1、适用范围
独立铁合金工业。
2、生产工艺
(1)主要生产工艺:原料预处理(烘干、烧结)、配料、冶炼(矿热炉、精炼炉、中频电炉)、浇注等。
(2)主要原辅材料:锰矿、铬矿、红土镍矿、硅石矿、炭质还原剂、石灰石、白云石等。
(3)主要能源:以电为能源。

3、产排污环节
PM:PM 有组织排放主要来自矿热炉、精炼炉、中频炉、烘干窑及烧结机等设备。
4、减排措施
(1)黄色及橙色预警期间:矿热炉、精炼炉、中频炉、烘干窑及烧结机等停产50%(含)以上,以产能规模和设备数量计;禁止使用国四及以下重型载货车辆(含燃气)进行物料运输。
(2)红色预警期间:矿热炉、精炼炉、中频炉、烘干窑及烧结机等工序停产;禁止使用国四及以下重型载货车辆(含燃气)进行物料运输。
5、核查方法
(1)电量分析:从电网公司调取企业用电量情况,分析历史预警期间电量变化,比对采取减排措施期间的用电量是否有明显下降趋势。
(2)现场核查:主要检查在预警期间企业是否按照应急减排措施要求停产。现场核查铁合金矿热炉、精炼炉、中频炉、烘干窑及烧结机停产情况。
(3)台账核查:检查铁合金矿热炉、精炼炉、中频炉、烘干窑及烧结机烟气在线监测数据,应急响应期间主要污染物浓度或排放量是否下降。
(4)运输核查:调取厂区大门视频监控记录,比对预警前后厂区重型载货汽车运输频次,是否符合要求;现场抽查运行车辆,核查排放标准是否符合要求。
(四)焦化行业
1、适用范围
独立焦化企业。
2、生产工艺
(1)主要生产工艺:分为机焦、热回收焦、半焦(兰炭),具体包括备煤、装煤、炼焦、熄焦、筛焦、煤气净化等工段。
(2)主要原辅材料:炼焦煤、酸、碱、脱硫剂、催化剂等。
(3)主要能源:焦炉煤气、高炉煤气等。

3、产排污环节
(1)PM:有组织排放主要来自精煤破碎筛分、装煤、推焦、熄焦、焦炉烟囱、粗苯管式炉、半焦烘干和氨分解炉,以及热回收焦炉的余热回收锅炉烟囱;无组织排放来自精煤破碎筛分、转运等工序。
(2)SO2:主要来自装煤、推焦、熄焦、焦炉烟囱、粗苯管式炉、半焦烘干和氨分解炉,以及热回收焦炉的余热回收锅炉烟囱的有组织排放。
(3)NOx:主要来自焦炉烟囱、粗苯管式炉、半焦烘干和氨分解炉,以及热回收焦炉的余热回收锅炉烟囱的有组织排放。
(4)VOCs:苯并[a]芘、氰化氢、酚级、非甲烷总烃、氨和硫化氢主要来自冷鼓、库区、焦油等各级贮槽、苯贮槽、脱硫再生塔等。
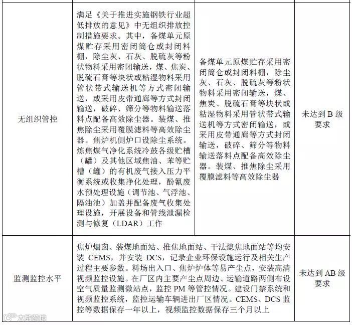
4、绩效分级指标



5、减排措施
(1)A 级企业(机焦):
鼓励结合实际,自主采取减排措施。
(2)B 级企业(机焦):
黄色及以上预警期间:延长结焦时间至36 小时;禁止使用国四及以下重型载货车辆(含燃气)进行物料运输。
(3)C 级企业(机焦):
黄色及以上预警期间:延长结焦时间至36 小时;4.3 米焦炉停止50%(含)以上炭化室装煤;禁止使用国四及以下重型载货车辆(含燃气)进行物料运输。
(4)备注:
对于热回收焦企业,通过延长结焦时间实现应急减排,黄色及以上预警期间生产负荷控制在70%以下;对于半焦(兰炭)企业,黄色及以上预警期间应全部停产。
由于焦化企业调整结焦时间较长,建议在重污染频发的秋冬季期间,提前调整生产计划,确保预警期间企业能够落实相应应急减排措施。
6、核查方法
(1)电量分析:从电网公司调取企业用电量情况,分析历史预警期间电量变化,比对预警前后用电量变化,筛选未落实应急减排措施的企业。
(2)电流分析:在企业控制室调取推焦次数记录及推焦电流数据或曲线,并辅以装煤和推焦除尘地面站电机电流,判断企业是否落实延长结焦时间的要求。
(3)台账核查:主要检查预警和非预警期间企业生产记录比对情况。
核查推焦(出炉)计划表,每孔炭化室的两次推焦间隔就是结焦时间,巡查时每组焦炉可以随机抽查5~10 孔炭化室连续7 天的推焦计划,检查实际结焦时间。
检查洗精煤用量和焦炭产量台账记录。通常1.3-1.4 吨洗精煤生产1 吨焦,正常情况下2 座50 孔炭化室5.5 米高的焦炉年产焦炭100万吨,折合1 天生产2700-3000 吨焦炭,结焦时间为18-24 小时。延长结焦时间到36 小时后,每天产量为1800-1900 吨左右。
检查企业能源报表,查看焦炉煤气产生量,正常情况下吨焦焦炉煤气产生量420 立方米左右,延长结焦时间到36 小时后,吨焦焦炉煤气产生量280 立方米左右。
(4)运输核查:调取厂区大门视频监控记录,比对预警前后厂区重型载货汽车运输频次,是否符合要求;现场抽查运行车辆,核查排放标准是否符合要求。
(五)氧化铝
1、适用范围
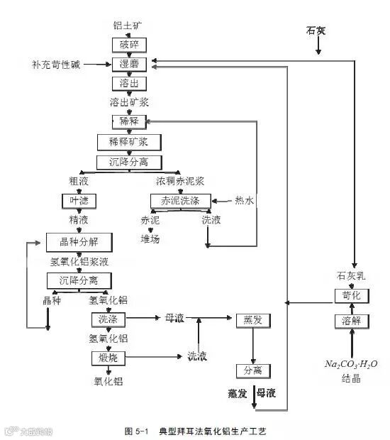
包括采用拜耳法、烧结法和联合法生产氧化铝的工业。
2、生产工艺
(1)主要生产工艺:拜耳法氧化铝主要生产工序为原料贮运、取料机、均化库、原料磨机、化灰机、石灰炉(窑)(若有)、熔盐加热炉(若有)、氢氧化铝焙烧炉、氧化铝仓库等;烧结法和联合法氧化铝生产工序增加了熟料烧成窑和熟料中碎系统等。
(2)主要原辅材料:铝土矿、碳酸钠、氢氧化钠、石灰/石灰石、原料煤等。
(3)主要能源:熟料烧成窑燃料为煤粉,其他为天然气、发生炉煤气、液化石油。

3、产排污环节
(1)PM:主要来自原料系统、熟料中碎、氧化铝贮运、熟
料烧成窑、氢氧化铝焙烧炉、熔盐加热炉和石灰炉(窑)等工序;
(2)SO2、NOx:主要来自熟料烧成窑、氢氧化铝焙烧炉和熔盐加热炉等工序。
4、绩效分级指标

5、减排措施
(1)A 级企业:
鼓励结合实际,自主采取减排措施。
(2)B 级企业:
黄色及以上预警期间:熟料烧成和焙烧工序停30%,以生产线计;
红色预警期间:减少50%车辆运输;禁止使用国四及以下重型载货车辆(含燃气)进行物料运输。
(3)C 级企业:
黄色及以上预警期间:熟料烧成和焙烧工序停50%,以生产线计;
橙色及以上预警期间:禁止使用国四及以下重型载货车辆(含燃气)进行物料运输。
6、核查方法
(1)电量分析:从电网公司调取企业用电量情况,分析历史预警期间电量变化,比对正常生产与采取减排措施期间的用电量变化,筛选未落实应急减排措施的企业。
(2)现场核查:重点关注熟料烧成和焙烧工序;查看熟料烧成、焙烧工序设备是否停止运转,是否排烟,设备本体是否有温度。
(3)台账核查:检查在线监测数据,应急响应期间主要污染物浓度或排放量是否下降;核查台账记录,停产期间氢氧化铝的减产量是否与限产比例一致。
(4)运输核查:调取厂区大门视频监控记录,比对预警前后厂区重型载货汽车运输频次,是否符合要求;现场抽查运行车辆,核查排放标准是否符合要求。
(六)电解铝
1、适用范围
包括采用预焙阳极电解槽生产铝的工业。
2、生产工艺
(1)主要生产工艺:主体生产设备为电解槽,辅助生产设施包括氧化铝贮运设备、混合炉、铸造机组、破碎机、残极压脱机、磷铁环压脱机、磷铁环清理机、中(工)频感应炉等。
(2)主要原辅材料:主要原料为氧化铝;主要辅料为氟化铝、冰晶石、阳极等。
(3)主要能源:电、天然气、柴油等。

3、产排污环节
(1)PM:主要来自电解槽、氧化铝贮运、电解质清理及破碎、阳极组装及残极处理、铸造等。
(2)SO2:主要来自电解槽工序。
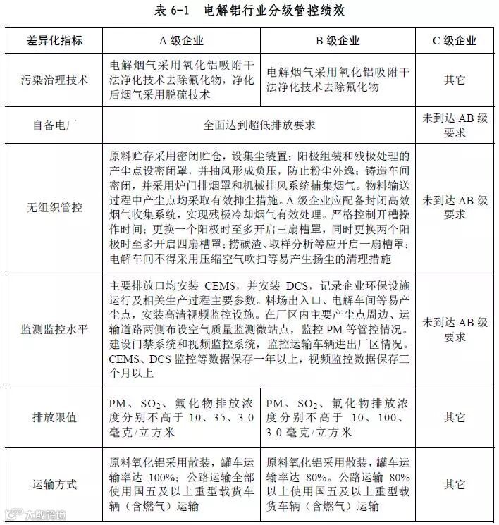
4、绩效分级指标

5、减排措施
(1)A 级企业:
鼓励结合实际,自主采取减排措施。
(2)B 级企业:
黄色及以上预警期间:停产20%,以电解槽计。
橙色及以上预警期间:禁止使用国四及以下重型载货车辆(含燃气)运输原辅材料和产品。
(3)C 级企业:
黄色及以上预警期间:停产30%,以电解槽计。
橙色及以上预警期间:禁止使用国四及以下重型载货车辆(含燃气)运输原辅材料和产品。
(4)备注:
针对电解槽等短时间内难以停产的工序,建议在重污染频发的秋冬季期间,提前调整生产计划,确保预警期间企业能够落实相应应急减排措施。
6、核查方法
(1)电量分析:从电网公司调取企业用电量情况,分析历史预警期间电量变化,比对采取减排措施期间的用电量是否有明显下降趋势。
(2)现场核查:查看车间电解槽控箱,观察槽电压;查看停产电解槽是否有温度;记录停产槽号,逐个核定停产情况。
(3)台账核查:查看台账记录,调取整流所或单系列交流表电量数据,以上一年年度用电量折算到日均用电量为基数,核实限产期间用电量是否下降相应比例。
(4)运输核查:调取厂区大门视频监控记录,比对预警前后厂区重型载货汽车运输频次,是否符合要求;现场抽查运行车辆,核查排放标准是否符合要求。
(七)炭素
1、适用范围
包括生产石墨(人造)及炭素制品的工业。
2、生产工艺
(1)主要生产工艺:包括焙烧炉、煅烧炉,辅助设备包括原料预处理、混捏、成型等设备。
(2)主要原辅材料:石油焦、残极、煤沥青、无烟煤等。
(3)主要能源:发生炉煤气、天然气、油等。

3、产排污环节
(1)PM:主要来自原料预处理、配料、混捏、焙烧炉、石油焦煅烧窑等;
(2)SO2、NOx:主要来自焙烧炉和石油焦煅烧窑(炉)。
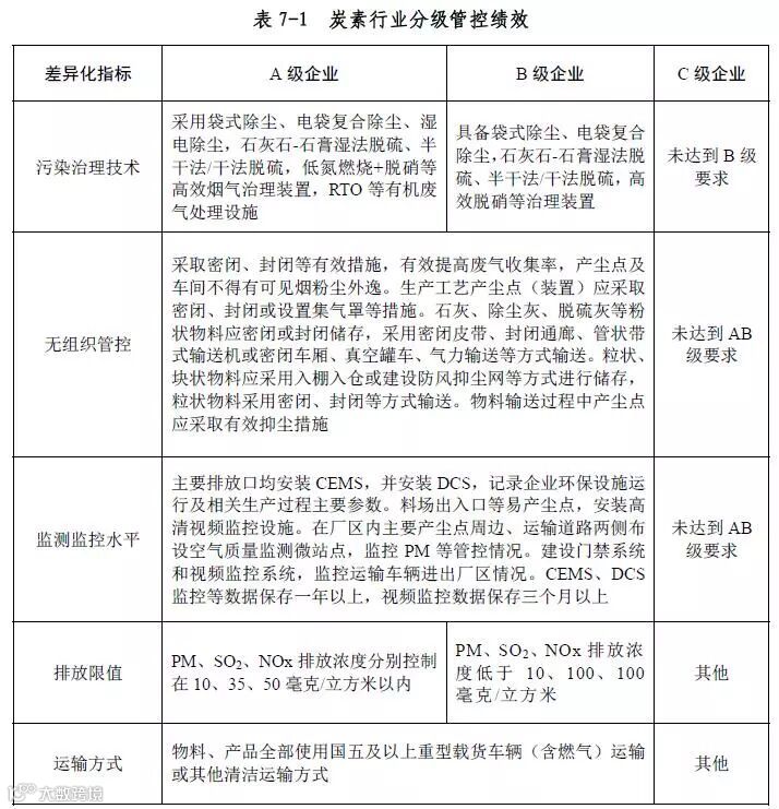
4、绩效分级指标

5、减排措施
(1)A 级企业:
鼓励结合实际,自主采取减排措施。
(2)B 级企业:
黄色及以上预警期间:焙烧工序停产50%以上,以火焰系统计。
红色预警期间:减少50%车辆运输。
(3)C 级企业:
黄色及以上预警期间:焙烧工序停产50%以上,以火焰系统计。
橙色及以上预警期间:煅烧工序停产。禁止使用国四及以下重型载货车辆(含燃气)运输原辅材料。
(4)备注:
针对短时间内难以停产的工序,建议在重污染频发的秋冬季期间,提前调整生产计划,确保预警期间企业能够落实相应应急减排措施。
6、核查方法
(1)电量分析:从电网公司调取企业用电量情况,分析历史预警期间电量变化,比对正常生产与采取减排措施期间的用电量变化筛选未落实应急减排措施的企业。
(2)现场核查:查看焙烧车间火焰系统是否存在燃烧架,如有燃烧架,查看焙烧炉是否常温,焙烧炉料箱是否清空,查看煅烧炉炉体上部是否有物料。
(3)台账核查:核实限产期间阳极炭块减产产量是否与限产比例一致。检查在线监测数据,应急响应期间主要污染物浓度或排放量是否下降。
(4)运输核查:调取厂区大门视频监控记录,比对预警前后厂区重型载货汽车运输频次,是否符合要求;现场抽查运行车辆,核查排放标准是否符合要求。
来自生态环境圈


招募全国各地合作伙伴

“一站式全科环境医生智慧平台暨环境领跑者生态圈招募地方合伙人”
“一站式全科环境医生智慧平台”是个有着持久生命力的共生组织,我们依托于有关部委机构资源,跨学科专家、院士人才,联合行业精英企业,赋能地方合伙人,联手共同打造生态安全、节能环保、大数据物联网平台,解决地方,区域环境问题,行业节能环保技术难题,承接工程项目,提供全套国家级治理解决方案,使合伙人成为“绿色财富”的拥有者,领航人,领跑者!诚邀加入,携手同行,共创绿色未来!
招募热线:18519726133

