点击上方蓝字 关注我们


为贯彻《中华人民共和国环境保护法》《河北省生态环境保护条例》,保护和改善环境,规范各类责任主体职责及自证合法合规,加强固定污染源挥发性有机污染物排放建设项目环境保护工作,规范固定污染源挥发性有机污染物相关行业排污许可证申请与核发,规范排污单位环境管理台账及排污许可证执行报告,规范固定污染源挥发性有机污染物排放监督核查和监测工作,防止弄虚作假行为,河北省生态环境厅组织起草了《固定污染源挥发性有机物排放监督核查与监测技术规范(征求意见稿)》。现开始征求意见要求于2020年12月18日前反馈。

适用范围:
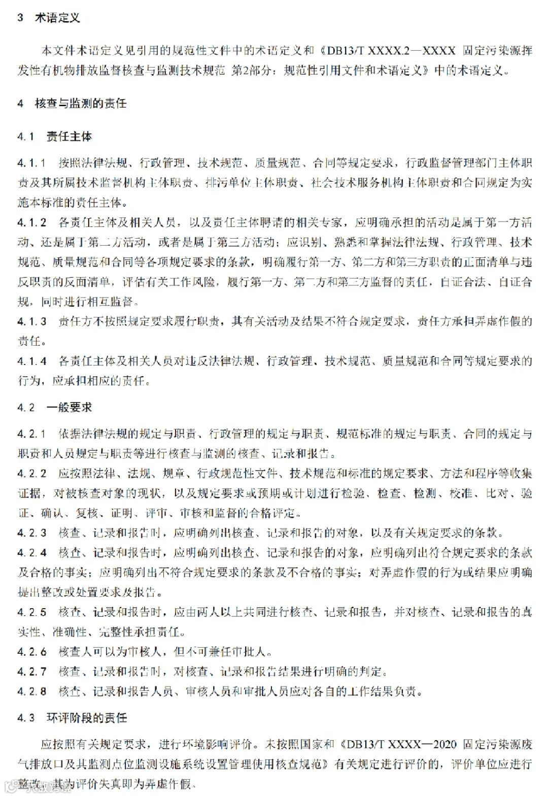
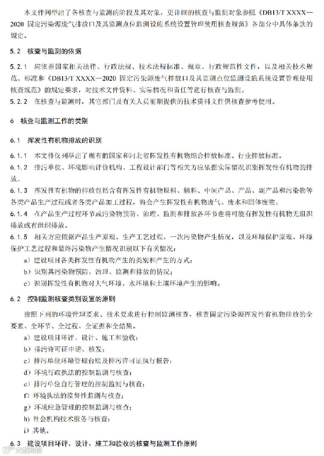
本文件规定了固定污染源挥发性有机物排放监督核查与监测的类别、原则与标准技术要求及方法。
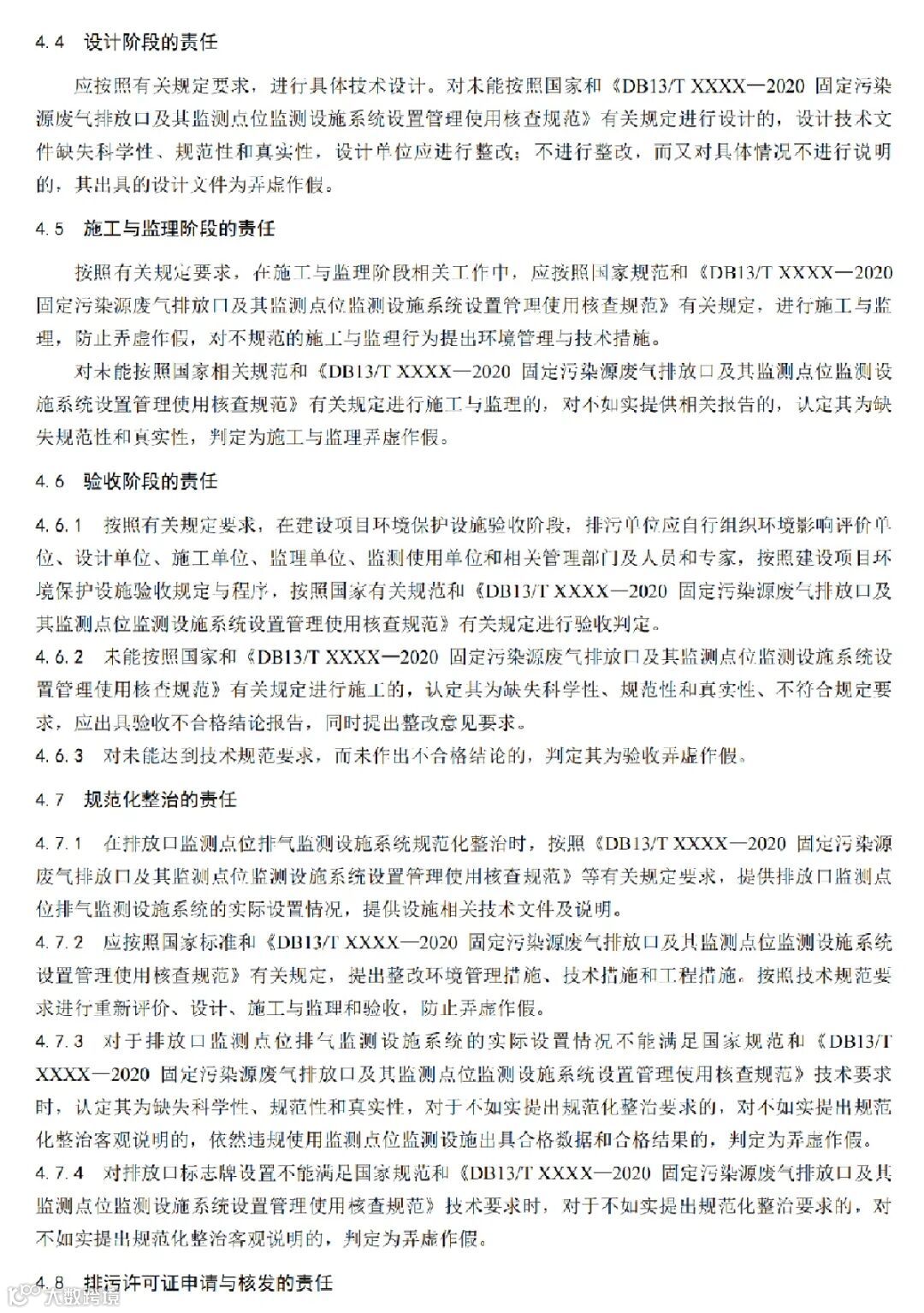
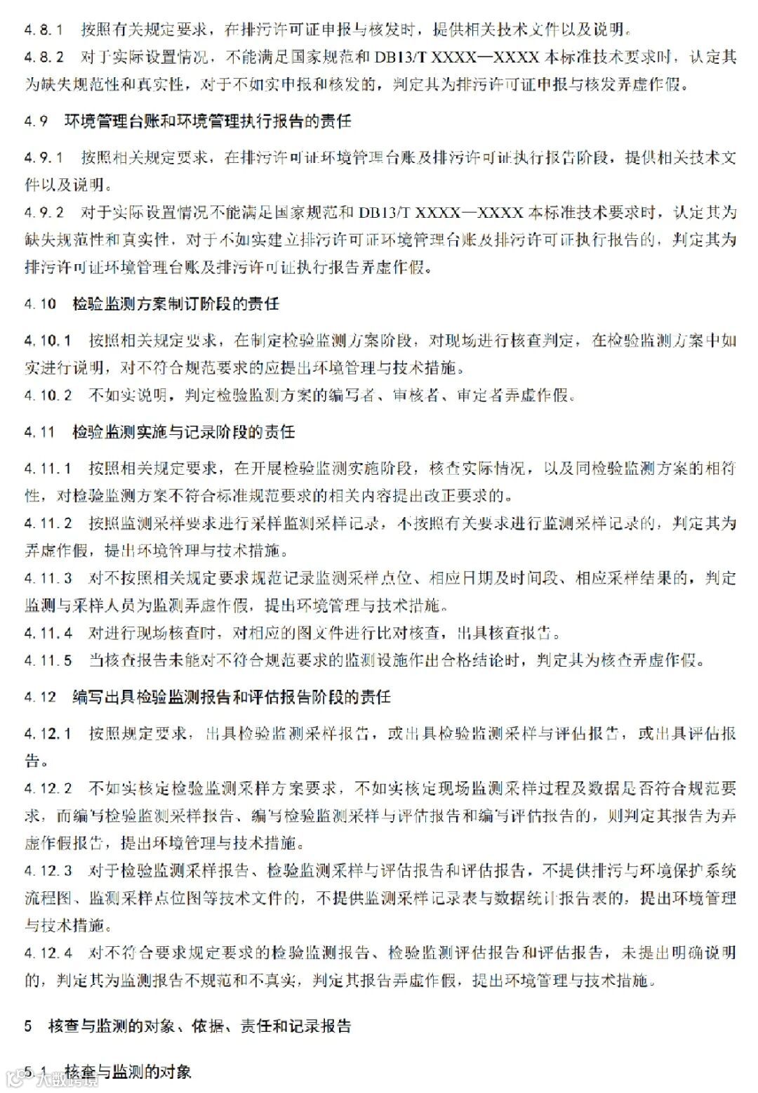
本文件适用于排污单位固定污染源挥发性有机物排放的建设项目环评、设计、施工和验收的监督管工作。
本文件适用于排污单位固定污染源挥发性有机物排污许可证申请、核发、执行和监督管理工作。
本文件适用于排污单位的产品生产与污染预防与治理的原料、辅料,以及中间物品、产品和副产 品含挥发性有机物控制监督管理工作。
本文件适用于排污单位固定污染源挥发性有机物的生产设施、污染预防设施、污染物治理设施、 污染监测设施、污染处置设施、和污染物排放与贮存设施的运行控制监督管理工作。
本文件适用于固定污染源含挥发性有机物的废气废水等排放至大气环境敏感点、水环境敏感点和 土壤环境敏感点的控制与监测的监督管理工作。
本文件适用固定污染源挥发性有机物排放控制与监测及监督管理工作,以及环境保护税收工作和 防止弄虚作假工作。















综合来源:河北省生态环境厅|整理编辑:VOCs前沿
特别声明:本号对转载、分享、陈述、观点保持中立,目的仅在于行业交流,版权归原作者所有。如涉版权和知识产权等侵权问题,请与本号后台联系,即刻删除内容处理。
实现所在地空气质量提升,避免被上级部门及中央环保督察组问责,通过自查排查,污染溯源,配合地面走航监测车及联合“一站式全科环境医生智慧平台”解决污染问题,使得所在地的大气、水、面源污染环境高效提升,实现经济高质量发展,下面这项国内首创技术,是您的首选。
基于卫星遥感天地一体化环保监测
系统解决方案

卫星遥感具有高精度,全天候,准实时,成本低的特点。
对于大气污染,能够实现城市大气污染分布情况,精准分析传输通道,通过卫星遥感大数据,做到企业级污染溯源,精准指导大气污染治理。
对水污染监测方面,可以对全流域进行污染分布监测,弥补河流断面监测数据不足问题,全流域大尺度宏观掌握全部污染状态。通过大数据分析,精准查找污染区域和企业,辅助水环境污染效率。
对城市固废方面,通过卫星影像,进行自动化识别提取,查找城市固废分布,提高查找效率。
以上成果在江苏常熟、河南新乡等地进行了成功的示范和运营,有效助力了当地环保部门的“精细管理、精准管控”,为打赢“蓝天、绿水、净土”保卫战提供了天域手段。

01
系统功能
区域空气历史大数据分析,包括区域可悬浮颗粒物随时间变化的区域分布,全面掌控空气质量变化的历史情况。
PM10,PM2.5及SO2,NO2,O3,CO,HCHO分布监测。对指定区域悬浮颗粒物分布浓度进行监测,给出悬浮 颗粒物浓度分布图及污染指数。
空气污染悬浮颗粒物预测。对指定区域为期1~7天的悬浮颗粒物分布浓度进行预测。
空气中悬浮颗粒物排放源溯源。对指定区域空气中的悬浮颗粒物排放源进行溯源,精准溯源到当量污染物排放企业。
对指定区域内当量污染企业排放进行量化排名,给出当量污染企业污染排放指数及污染排放强度。
对指定地区外来输入型可悬浮颗粒物的分析和量化。
02
系统优势
溯源技术全国领先。企业级溯源量化技术,国内目前处于领先优势,能够在同行业中树立标杆作用。
1、区域覆盖广。采用基于卫星遥感的大数据群智能大气环保溯源量化系统,能够大尺度,广区域对悬浮颗粒物污染状况进行监测。
2、数据均匀无盲点。相对格网化地基传感器监测,能够客观真实反映悬浮颗粒物在空中的均匀分布。
3、监测成本低。相对格网化传感器监测,成本低一个数量级。
4、结果客观。数据基于卫星遥感图像,能够客观反映空气中悬浮颗粒物浓度及排放源头企业。
5、服务持续性强。依托国家及全球丰富的卫星资源,能够常年持续提供监测服务。
03
能够解决的问题
第一、解决空气质量控制历史大数据不完善的问题;
第二、准确定位污染排放源,精准指导环保部门制定蓝天保卫战预案方案;
第三、避免一刀切式关停模式,缓解环保与企业发展之间的矛盾;
第四、还原企业污染排名真相,保护轻污染无污染企业利益,促进经济发展;
第五、采用看高科技新技术手段在环保领域应用,既能为蓝天保卫提供数据依据,又能促进经济发展,具有十分巨大的政治效益和社会效益;
第六、准确监测输入型可悬浮颗粒物的动态变化,为解决大区域整体空气污染治理提供准确依据。
联系人:官女士
电话:18519726133
招募全国各合作伙伴
“一站式全科环境医生智慧平台暨环境领跑者生态圈招募地方合伙人”
“一站式全科环境医生智慧平台”是个有着持久生命力的共生组织,我们依托于有关部委机构资源,跨学科专家、院士人才,联合行业精英企业,赋能地方合伙人,联手共同打造生态安全、节能环保、大数据物联网平台,解决地方,区域环境问题,行业节能环保技术难题,承接工程项目,提供全套国家级治理解决方案,使合伙人成为“绿色财富”的拥有者,领航人,领跑者!诚邀加入,携手同行,共创绿色未来!
招募热线:18519726133



