
为了加强危险化学品的安全管理,预防和减少危险化学品事故,我部组织起草了《中华人民共和国危险化学品安全法(征求意见稿)》,现向社会公开征求意见。公众可以通过以下途径和方式提出反馈意见:
登录中华人民共和国司法部 中国政府法制信息网(www.moj.gov.cn、www.chinalaw.gov.cn),进入首页主菜单的“立法意见征集”栏目提出意见。
意见反馈截止时间为2020年11月1日。
感谢您的参与与支持!
附件:
1.中华人民共和国危险化学品安全法(征求意见稿)
2.关于《中华人民共和国危险化学品安全法(征求意见稿)》的说明
应急管理部政策法规司
2020年10月2日



































































免责声明:所载内容来源互联网,微信公众号等公开渠道,我们对文中观点保持中立,仅供参考,交流之目的。转载的稿件版权归原作者和机构所有,如有侵权,请联系我们删除。
在中央环保督察组检查前,先做到自查排查,溯源后可联合“一站式全科环境医生智慧平台”解决问题,所在地的环境质量得到很高效的提升,实现高质量发展,用下面这项技术,是您的首选。
基于卫星遥感天地一体化环保监测系统
解决方案

卫星遥感具有高精度,全天候,准实时,成本低的特点。
对于大气污染,能够实现城市大气污染分布情况,精准分析传输通道,通过卫星遥感大数据,做到企业级污染溯源,精准指导大气污染治理。
对水污染监测方面,可以对全流域进行污染分布监测,弥补河流断面监测数据不足问题,全流域大尺度宏观掌握全部污染状态。通过大数据分析,精准查找污染区域和企业,辅助水环境污染效率。
对城市固废方面,通过卫星影像,进行自动化识别提取,查找城市固废分布,提高查找效率。
以上成果在江苏常熟、河南新乡等地进行了成功的示范和运营,有效助力了当地环保部门的“精细管理、精准管控”,为答应“蓝天、绿水、净土”保卫战提供了天域手段。

区域空气历史大数据分析,包括区域可悬浮颗粒物随时间变化的区域分布,全面掌控空气质量变化的历史情况。
PM10,PM2.5及SO2,NO2,O3,CO,HCHO分布监测。对指定区域悬浮颗粒物分布浓度进行监测,给出悬浮 颗粒物浓度分布图及污染指数。
空气污染悬浮颗粒物预测。对指定区域为期1~7天的悬浮颗粒物分布浓度进行预测。
空气中悬浮颗粒物排放源溯源。对指定区域空气中的悬浮颗粒物排放源进行溯源,精准溯源到当量污染物排放企业。
对指定区域内当量污染企业排放进行量化排名,给出当量污染企业污染排放指数及污染排放强度。
对指定地区外来输入型可悬浮颗粒物的分析和量化。
溯源技术全国领先。企业级溯源量化技术,国内目前处于领先优势,能够在同行业中树立标杆作用。
1、区域覆盖广。采用基于卫星遥感的大数据群智能大气环保溯源量化系统,能够大尺度,广区域对悬浮颗粒物污染状况进行监测。
2、数据均匀无盲点。相对格网化地基传感器监测,能够客观真实反映悬浮颗粒物在空中的均匀分布。
3、 监测成本低。相对格网化传感器监测,成本低一个数量级。
4、结果客观。数据基于卫星遥感图像,能够客观反映空气中悬浮颗粒物浓度及排放源头企业。
5、服务持续性强。依托国家及全球丰富的卫星资源,能够常年持续提供监测服务。
第一、解决空气质量控制历史大数据不完善的问题;
第二、准确定位污染排放源,精准指导环保部门制定蓝天保卫战预案方案。
第三、避免一刀切式关停模式,缓解环保与企业发展之间的矛盾。
第四、还原企业污染排名真相,保护轻污染无污染企业利益,促进经济发展。
第五、采用看高科技新技术手段在环保领域应用,既能为蓝天保卫提供数据依
据,又能促进经济发展,具有十分巨大的政治效益和社会效益。
第六、准确监测输入型可悬浮颗粒物的动态变化,为解决大区域整体空气污染
治理提供准确依据。
联系人:官女士
电话:18519726133
招募全国各合作伙伴
“一站式全科环境医生智慧平台暨环境领跑者生态圈招募地方合伙人”
“一站式全科环境医生智慧平台”是个有着持久生命力的共生组织,我们依托于有关部委机构资源,跨学科专家、院士人才,联合行业精英企业,赋能地方合伙人,联手共同打造生态安全、节能环保、大数据物联网平台,解决地方,区域环境问题,行业节能环保技术难题,承接工程项目,提供全套国家级治理解决方案,使合伙人成为“绿色财富”的拥有者,领航人,领跑者!诚邀加入,携手同行,共创绿色未来!
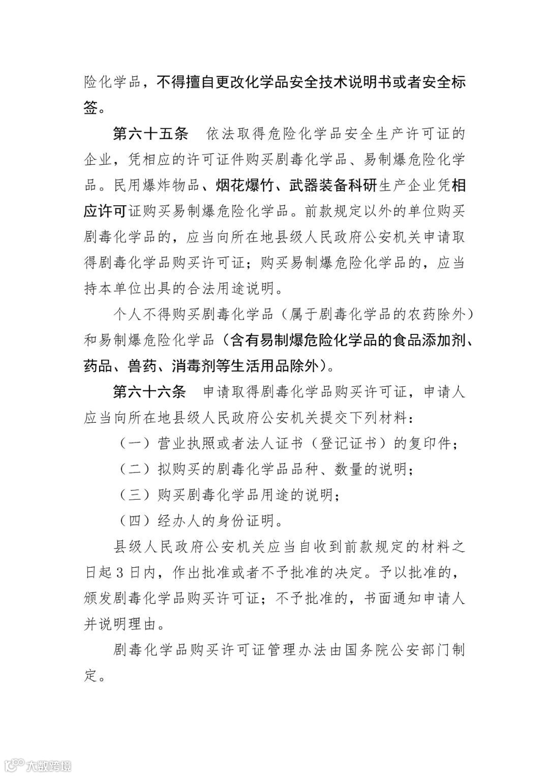
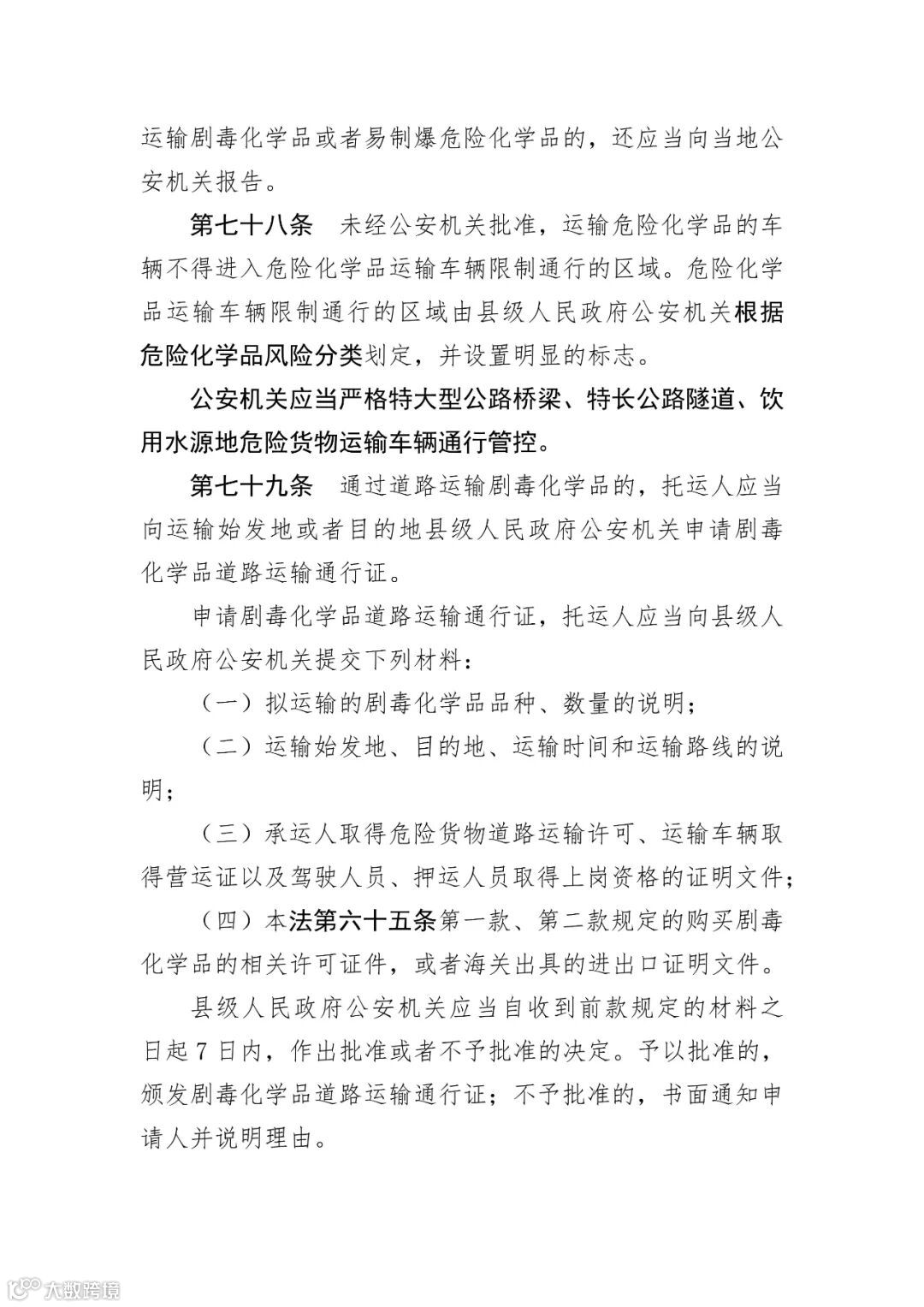
招募热线:18519726133



