line-height: 2em;text-indent: 0em;">
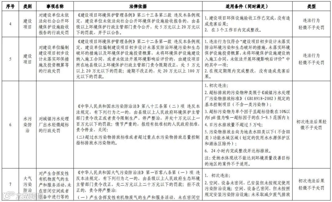
《湖北省生态环境轻微违法不予处罚事项清单(2021年版)》发布,《清单》明确对15项生态环境轻微违法行为不予处罚。
《清单》列举了10项“违法行为轻微不予处罚”事项和4项“初次违法后果轻微不予处罚”事项,还增设1个“其他违法轻微不予处罚事项”,作为兜底项。
15项《清单》里,涉及建设项目的有5项,水污染防治有1项,大气污染防治有3项,固体废物污染有2项,此外还有自行监测、信息公开等类型项目。
例如,建设项目未按规定进行环境影响评价、擅自开工建设的,根据有关规定,生态环境部门应处建设项目总投资额1%以上5%以下的罚款,并可责令其恢复原状。如今根据《清单》规定,应当报批环评报告表的建设项目如在被发现后立即主动采取关停或恢复原状等措施、没有造成危害后果,或者被发现后立即停止违法行为,两个月内主动申请环评并取得批复、没有造成危害后果的,依法不予处罚。
如城镇污水处理厂出水轻微超标,根据此前规定,应由生态环境部门责令改正或者限制生产、停产整治,并处10万元以上100万元以下的罚款。根据《清单》规定,如该污水处理厂是初次违法,且满足超标污染物为单个因子且超标倍数在10%以内、不含一类污染物、24小时内整改并达标等条件,可不予处罚。
如相关生产活动产生的含挥发性有机物废气、未在密闭空间或设备处置的,根据此前规定,应由生态环境部门处以2万元以上20万元以下罚款。根据《清单》规定,如系初次违法,且满足挥发性有机物年排放量在0.1吨以下、5个工作日内完成整改等条件,可不予处罚。
湖北省环境执法监督局负责人介绍,《清单》在法律法规的框架内,细化明确了我省生态环境领域轻微违法不予处罚的事项和情形,并未赋予违法排污者法外“特权”,更不是违法排污者的“免罚金牌”。《清单》的制定实施,是对生态环境执法行为的进一步规范,而不是监管的放松。
▼▼▼






来源:湖北省生态环境厅

污泥资源化制备非金属陶粒技术
随着社会经济快速发展和城市化水平不断提高,生活污水、工业污水的排放量日益增多,污水处理厂污泥,河道淤泥,河湖底泥,建筑渣土,工业固废处理迫在眉睫。国家于2020年9月新修订的《固废法》正式实施,提出了法律监管处罚量刑的严格要求。
为彻底解决污泥污染问题,促进成熟先进技术得以广泛推广应用,经过近5年的具体项目工程化验证,新推出“环境友好型绿色领跑者技术——污泥资源化制备无机非金属新型建材陶粒。它是一种具有微孔状的轻质颗粒,呈圆形、椭圆形球体或不规则碎石形,具有质轻、高强、保温、隔音、抗震等作用,可替代沙子、石子作为人造轻集料广泛应用于海绵城市、水体治理、高铁吸音、建筑节能、透水砖,无土栽培等多个领域。

产品特点
资源化再生产品的主要特点为:(1)密度小、质轻;(2)保温、隔热;(3)耐火性优异;(4)抗震性好;(5)吸水率低,抗冻性能和耐久性能好;(6)抗渗性优异;(7)抗酸,碱集料反应能力优异;(8)适应性强。
特殊用途
根据用途不同和市场需要,可以生产不同堆积密度和粒度的陶粒产品(超轻陶粒、结构陶粒),也可生产有特殊用途的陶粒,比如耐高温陶粒、耐酸陶粒和花卉陶粒等。
领域范围
近年来随着无机非金属新材料陶粒制造和应用技术的提高,应用范围更加宽广,重点领域包括四大类:
(1)装配式建筑:叠合楼板、预制楼梯、内墙板等构件,可有效降低建筑自重,同时隔音、保温、抗渗等性能较传统构件大幅提升,是未来建筑业发展的方向;
(2)建筑节能:超轻陶粒制品目前已广泛应用于建筑物墙体保温、屋面保温、隔音等领域,其较低的导热系数,较好的阻燃性能必将在建筑节能领域得到长足发展;
(3)环境治理:围绕陶粒产品所形成的环保产业链,其上游生产环节可以实现协同处置污泥等固体废弃物,下游陶粒产品可应用于土壤修复、水体治理等领域;
(4)海绵城市:陶粒微孔结构使其具有较好的蓄水功能,陶粒本身又具有一定的强度,作为海绵城市蓄水、透水材料施工非常方便,是一种理想的“有强度的海绵体”!
我们的合作模式多元化,基本采取BOT模式(投资,建设,运营),在有条件的城市(日产生污泥量达100吨为起点),镇县办厂。此项目作为地方政府部门招商引资,活跃地方经济的绿色环保项目广受欢迎。
为扩大应用规模,我们竭诚欢迎各个城市政府、招商局,住建、水务,环保等相关部门洽谈合作,共同为我国固废、资源化,变废为宝做出应有贡献。




