
点击上方蓝字 关注我们



关于公开征求《一般工业固体废物管理台账制定指南(试行)(征求意见稿)》意见的函
各有关单位:
为贯彻《中华人民共和国固体废物污染环境防治法》关于建立工业固体废物管理台账的有关规定,规范一般工业固体废物管理台账制定工作,我部组织编制了《一般工业固体废物管理台账制定指南(试行)(征求意见稿)》。现公开征求意见(征求意见稿及编制说明可登录我部网站http://www.mee.gov.cn/“意见征集”栏目检索查阅)。
各机关团体、行业协会、企事业单位和个人均可提出意见和建议。有关意见请书面反馈我部,电子版材料请同时发至指定邮箱。征求意见截止时间为2021年11月25日。
联系人:生态环境部固体废物与化学品司 王永明
电话:(010)65645746
传真:(010)65645745
邮箱:swmd@mee.gov.cn
地址:北京市东城区东长安街12号
邮编:100006
附件:
1.征求意见单位名单
3.《一般工业固体废物管理台账制定指南(试行)(征求意见稿)》起草说明
生态环境部办公厅
2021年11月8日
(此件社会公开)
附件1
征求意见单位名单
国家发展改革委办公厅
工业和信息化部办公厅
自然资源部办公厅
商务部办公厅
中国环境科学研究院
中国环境监测总站
生态环境部环境发展中心
生态环境部南京环境科学研究所
生态环境部华南环境科学研究所
生态环境部环境规划院
生态环境部环境工程评估中心
生态环境部固体废物与化学品管理技术中心
中国环境保护产业协会
中国环境科学学会
附件2
一般工业固体废物管理台账制定指南(试行)
(征求意见稿)
一、目的和依据
台账制度是规范工业固体废物流向的重要抓手,是实现工业固体废物全过程管理的基础性、保障性制度。产废单位如实记录工业固体废物的种类、产生量、流向、贮存、利用、处置等信息,不仅能够提升企业内部管理水平,也是实现工业固体废物可追溯、可查询的必然要求。
为落实《固体废物污染环境防治法》第三十六条关于建立工业固体废物管理台账的要求,规范一般工业固体废物管理台账制定工作,特编制本指南。
二、适用范围
本指南适用于规范产生工业固体废物的单位制定一般工业固体废物管理台账。工业危险废物管理台账执行《固体废物污染环境防治法》第七十八条及国家有关规定。
三、前期准备工作
(一)分析一般工业固体废物的产生情况。从原辅料与产品、生产工艺等方面分析固体废物的产生情况,确定固体废物的种类,了解并熟悉所产生固体废物的基本特性。
(二)明确负责人及相关设施、场地。明确固体废物产生部门、贮存部门、自行利用部门、自行处置部门负责人,为固体废物产生工序、贮存设施和自行利用处置设施编号。明确各个附表填写人员。
(三)确定接受委托的利用处置单位。应当按照《固体废物污染环境防治法》第三十七条要求,选择有资格、有能力的利用处置单位接收本单位产生的一般工业固体废物,提前确定接受委托的利用处置单位名单。
四、台账记录要求
(一)一般工业固体废物管理台账实施分级管理。附表1至附表3属于必填信息,主要用于记录固体废物的基础信息及流向信息,所有产生工业固体废物的单位均应当填写。附表4至附表7属于选填信息,主要用于记录固体废物产生、贮存以及自行利用处置的详细信息,鼓励工业固体废物产生量大、种类多的单位填写。
(二)附表1应当结合环境影响评价、排污许可证等材料,根据实际生产运营情况填写固体废物产生信息;附表2按月填写,记录固体废物的产生、贮存、利用、处置数量等信息;附表3按批次填写,每一批次固体废物的出厂以及流向信息均必须根据实际情况如实记录。
(三)附表4至附表7表格应及时填写,确保每一批次的固体废物来源信息与流向信息、数量信息与人员信息一一对应。对于批次产生的固体废物应按次填写,对于连续产生的固体废物应按日填写。
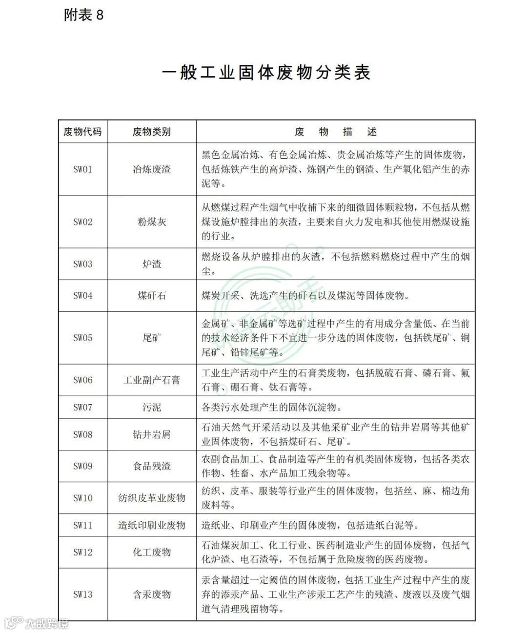
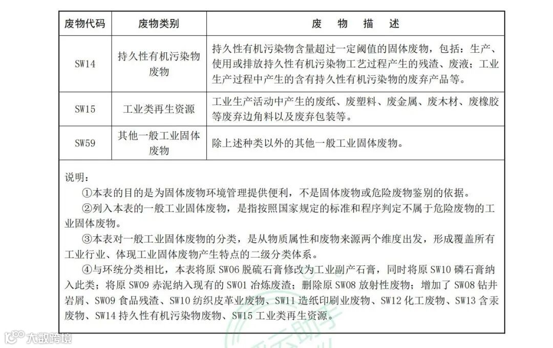
(四)产废单位应当结合自身固体废物产生实际情况,从附表8中选择对应的固体废物类别和代码填写台账记录表。附表8 同样适用于工业固体废物排污许可申请与核发等相关工作。
(五)一般工业固体废物管理台账应由专人管理,防止遗失。一般工业固体废物管理台账保存期限不少于 5 年。
(六)鼓励有条件的产废单位在固体废物产生场所、贮存场所等关键点位设置视频监控,提升台账记录信息的准确性。
(七)鼓励有条件的产废单位采用信息化手段建立电子台账,实现一般工业固体废物管理台账的数字化、信息化。
附表
1.一般工业固体废物产生清单
2.一般工业固体废物流向汇总表(X 年X 月)
3.一般工业固体废物出厂环节记录表
4.一般工业固体废物产生环节记录表
5.一般工业固体废物贮存环节记录表
6.1一般工业固体废物自行利用环节记录表(接收)
6.2一般工业固体废物自行利用环节记录表(运出)
7.一般工业固体废物自行处置环节记录表
8.一般工业固体废物分类表











附件3
《一般工业固体废物管理台账制定指南(试行)(征求意见稿)》起草说明
一、背景及必要性
2020年新修订的《固体废物污染环境防治法》(以下简称《固废法》)第三十六条规定,产生工业固体废物的单位应当建立健全工业固体废物产生、收集、贮存、运输、利用、处置全过程的污染环境防治责任制度,建立工业固体废物管理台账,如实记录产生工业固体废物的种类、数量、流向、贮存、利用、处置等信息,实现工业固体废物可追溯、可查询,并采取防治工业固体废物污染环境的措施。
建立工业固体废物管理台账,一方面便于生态环境部门掌握产废单位的一般工业固体废物产生及流向信息,促进从源头上防范固体废物污染环境风险;另一方面,也有利于产废单位提高固体废物内部管理水平,为推动精细化管理奠定基础。
为贯彻落实《固废法》关于建立工业固体废物管理台账的有关规定,规范一般工业固体废物管理台账编制工作,我部组织生态环境部固体废物与化学品管理技术中心起草了《一般工业固体废物管理台账制定指南(试行)》(以下简称《指南》)。
二、工作过程
2021年3月,启动《指南》编制工作,查阅国内外相关文献资料,调取各省市现行一般工业固体废物管理政策制度,对已开展台账建设的省市开展相关调查研究,提出编制思路和编制工作方案。
2021年4月至5月,编制《指南》初稿,组织有关单位和行业专家多次召开专家研讨会,优化和调整《指南》的适用范围及台账编制要求等内容,完成《指南》讨论稿。
2021年6月至8月,实地调研天津、广西、浙江、重庆等地管理台账工作开展情况,并广泛听取当地生态环境部门意见建议,在此基础上对讨论稿进行优化、完善和补充,完成《指南》征求意见稿。
三、工作思路
(一)落实法律法规要求
《固废法》第三十六条明确规定产生工业固体废物的单位应当建立工业固体废物管理台账,如实记录产生工业固体废物的种类、数量、流向、贮存、利用、处置等信息。制定《指南》是落实上述规定的具体举措。
从分类看,工业固体废物包括一般工业固体废物与工业危险废物。鉴于《固废法》第七十八条已对工业危险废物管理台账提出单独的要求,因此《指南》只适用于一般工业固体废物管理台账制定工作。
(二)体现差异化管理
《指南》基于简便易行、分级管理的原则,提出了两个层级的要求。第一个层级是通用性、基础性要求,所有适用《指南》的产废单位均应执行;第二个层级服务于产废单位的自我提升需求,为满足部分有能力、有意愿的产废单位更高的管理需求而提出,按照产废单位内部废物管理流程设计出更为详细的台账记录表供其参考。
(三)体现科学性和可操作性
由于一般工业固体废物涉及量大面大,因此对于第一个层级的通用台账,以减轻产废单位工作量、简便易行为主要设计原则,充分结合产废单位现有的一般工业固体废物管理实践经验,在应填尽填的基础之上,尽量减少台账表单数量,简化台账设计,减轻产废单位负担。
四、《指南》正文
《指南》正文部分包括目的和依据、适用范围、前期准备工作、台账记录要求四部分内容。前期准备工作主要对固体废物的基本特性、负责人及相关设施、委托利用处置单位提出了要求。前期准备工作主要目的是明确产废单位的涉废管理分工,规范产废单位的涉废管理制度,以便产废单位更好地完成一般工业固废管理台账编制工作。台账记录要求共有7项,除说明各个附表填写的方式方法外,还提出了保存期限、视频监控与电子化台账等要求和内容。
五、《指南》附表
(一)关于台账记录表
共7个台账记录表,各表分别说明如下。
附表1是一般工业固体废物产生清单,主要内容包括固体废物的代码、名称、成分、形态、污染特性、利用处置方式等信息。重点关注一般工业固体废物本身的性质,从而对该单位一般工业固体废物的产生情况有总体了解。
附表2是一般工业固体废物流向汇总表,主要内容包括当月各类一般工业固体废物的产生量、贮存量、利用量、处置量。其中利用量与处置量详细划分为自行利用/处置量和委托利用/处置量。可以直观反映出产废单位每月的一般工业固体废物产生量及具体流向信息,为一般工业固体废物全过程管理提供基础。
附表3是一般工业固体废物出厂环节记录表,主要内容包括一般工业固体废物的出厂时间、出厂数量、运输车型及牌号、接收单位等信息,同时要求产废单位的废物出厂环节负责人、经办人与运输经办人签字确认。重点记录一般工业固体废物的出厂信息,明确出厂环节的经办人与负责人,以实现一般工业固体废物的可溯源与可追责。
附表4是一般工业固体废物产生环节记录表,主要内容包括产生时间、产生数量、转移时间、转移去向等信息,同时要求产废单位的废物产生环节负责人、经办人与运输经办人签字确认。侧重于记录一般工业固体废物的产生信息,明确各个生产工序的一般工业固体废物产生量。
附表5是一般工业固体废物贮存环节记录表,主要内容包括废物来源、入库时间等入库信息和废物去向、出库时间等出库信息,同时要求产废单位的废物贮存环节负责人、经办人与运输经办人签字确认。包括入库与出库两部分信息,重点关注一般工业固体废物在产废单位内部的贮存情况,明确一般工业固体废物的贮存量与贮存周期。
附表6.1与附表6.2分别为一般工业固体废物自行利用环节接收过程与运出过程的记录表。其中附表6.1的信息项与附表5的入库部分类似,重点关注一般工业固体废物的来源及利用量。附表6.2主要是综合利用产物的相关信息,包括运出时间、运出数量、运出去向等内容,实现从一般工业固体废物到综合利用产物的持续追踪。
附表7是一般工业固体废物自行处置环节记录表,主要包括一般工业固体废物的来源、处置方式、处置量及负责人等信息。重点关注一般工业固体废物的自行处置情况,明确一般工业固体废物自行处置的最终去向、数量以及位置。
(二)关于分类表
附表8为一般工业固体废物分类表。根据《固废法》规定,固体废物的一级法定分类包括工业固体废物、生活垃圾、建筑垃圾、农业固体废物以及危险废物。其中,工业固体废物、生活垃圾、建筑垃圾和农业固体废物是依据产生来源对固体废物进行分类,危险废物是依据物质属性对固体废物进行分类。本表是关于一般工业固体废物(不属于危险废物的工业固体废物)的二级分类,是固体废物分类体系的组成部分。后续将根据工作需要进一步完善一般工业固体废物的二级分类,细化三级分类,不断健全固体废物分类体系。
来源:生态环境部
免责声明:所载内容来源:生态环境部,我们对文中观点保持中立,文中观点不代表本公众号观点,所有文章仅供参考,交流之目的。转载的稿件版权归原作者和机构所有,如有侵权,请联系我们删除。

污泥资源化制备非金属陶粒技术
随着社会经济快速发展和城市化水平不断提高,生活污水、工业污水的排放量日益增多,污水处理厂污泥,河道淤泥,河湖底泥,建筑渣土,工业固废处理迫在眉睫。国家于2020年9月新修订的《固废法》正式实施,提出了法律监管处罚量刑的严格要求。
为彻底解决污泥污染问题,促进成熟先进技术得以广泛推广应用,经过近5年的具体项目工程化验证,新推出“环境友好型绿色领跑者技术——污泥资源化制备无机非金属新型建材陶粒。它是一种具有微孔状的轻质颗粒,呈圆形、椭圆形球体或不规则碎石形,具有质轻、高强、保温、隔音、抗震等作用,可替代沙子、石子作为人造轻集料广泛应用于海绵城市、水体治理、高铁吸音、建筑节能、透水砖,无土栽培等多个领域。

产品特点
资源化再生产品的主要特点为:(1)密度小、质轻;(2)保温、隔热;(3)耐火性优异;(4)抗震性好;(5)吸水率低,抗冻性能和耐久性能好;(6)抗渗性优异;(7)抗酸,碱集料反应能力优异;(8)适应性强。
特殊用途
根据用途不同和市场需要,可以生产不同堆积密度和粒度的陶粒产品(超轻陶粒、结构陶粒),也可生产有特殊用途的陶粒,比如耐高温陶粒、耐酸陶粒和花卉陶粒等。
领域范围
近年来随着无机非金属新材料陶粒制造和应用技术的提高,应用范围更加宽广,重点领域包括四大类:
(1)装配式建筑:叠合楼板、预制楼梯、内墙板等构件,可有效降低建筑自重,同时隔音、保温、抗渗等性能较传统构件大幅提升,是未来建筑业发展的方向;
(2)建筑节能:超轻陶粒制品目前已广泛应用于建筑物墙体保温、屋面保温、隔音等领域,其较低的导热系数,较好的阻燃性能必将在建筑节能领域得到长足发展;
(3)环境治理:围绕陶粒产品所形成的环保产业链,其上游生产环节可以实现协同处置污泥等固体废弃物,下游陶粒产品可应用于土壤修复、水体治理等领域;
(4)海绵城市:陶粒微孔结构使其具有较好的蓄水功能,陶粒本身又具有一定的强度,作为海绵城市蓄水、透水材料施工非常方便,是一种理想的“有强度的海绵体”!
我们的合作模式多元化,基本采取BOT模式(投资,建设,运营),在有条件的城市(日产生污泥量达100吨为起点),镇县办厂。此项目作为地方政府部门招商引资,活跃地方经济的绿色环保项目广受欢迎。
为扩大应用规模,我们竭诚欢迎各个城市政府、招商局,住建、水务,环保等相关部门洽谈合作,共同为我国固废、资源化,变废为宝做出应有贡献。

有兴趣者长按识别
添加联系人


▼往期精彩回顾▼
朝阳区发布碳中和节能补贴申报指南!" data-linktype="2" wah-hotarea="click" style="outline: 0px;color: rgb(38, 38, 38);-webkit-tap-highlight-color: rgba(0, 0, 0, 0);cursor: pointer;max-width: 100%;box-sizing: border-box !important;overflow-wrap: break-word !important;">最高500万!北京朝阳区发布碳中和节能补贴申报指南!
河北:2021年创建10家工业固废综合利用示范企业和3-5个示范基地


