大数跨境
0
0

航次优化知己知彼——信德海事安全周报2025-39期

航次优化知己知彼——信德海事安全周报2025-39期 信德海事安全
2025-12-02
0
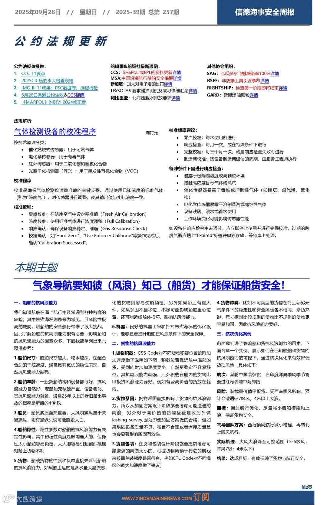
导读:信德海事一直把实现海上更安全当作我们的愿景之一。


图片
图片
图片
图片


信德海事一直把实现海上更安全当作我们的愿景之一。2020年8月22日正式推出《信德海事安全周报》,2021年1月,《信德海事安全月报》上线;2021年2月,《信德海事安全指南》上线;2025年7月,《MARINE SAFETY BULLETIN》上线,实现中英双语发布。如有船公司需订阅以上产品,请发送邮件:safety@xindemarine.com,或联系主编:18641784019(微信)。


【投稿】【提供线索】【转载请后台留言或电邮投稿,主题格式为【投稿】+文章标题,发送至media@xindemarine.com邮箱。



联系主编 Contact

 陈洋 Chen Yang 

电话/微信:15998511960

yangchen@xindemarine.com

需注明来意



更多航运资讯,请点击“阅读原文”

【声明】内容源于网络
0
0
信德海事安全
各类跨境出海行业相关资讯
内容 12202
粉丝 0
信德海事安全 各类跨境出海行业相关资讯
总阅读31.6k
粉丝0
内容12.2k