

中国作为世界上最大的钢铁生产和消费国,粗钢产量和钢材用量巨大。2022年中国的粗钢产量为10.18亿吨,是自2021年来中国粗钢产量连续第二年下降,但仍占全球总量的54%左右(WSA, 2022)。中国钢铁行业的产量规模大,传统的生产工艺流程长,不仅排放大量的CO2,还是大气污染物如PM、SO2、NOx的主要排放源。2019年,中国钢铁行业的CO2排放量为16.2亿吨,占全国碳排放总量的11%左右(上官方钦等,2021);NOx、SO2和PM的排放量分别为70.7万吨、35.8万吨、38.8万吨。2015-2019年钢铁行业的污染物排放量如图1。
图1. 2015-2019年钢铁行业污染物排放量
在“双碳”目标的背景下,减污降碳是我国钢铁行业的高质量绿色发展的必经之路。本文梳理了我国进入“十四五”后,国家和地方层面推动钢铁行业减污降碳的政策和措施。
01
顶层政策引导加强,产能置换、超低排放改造等措施多管齐下
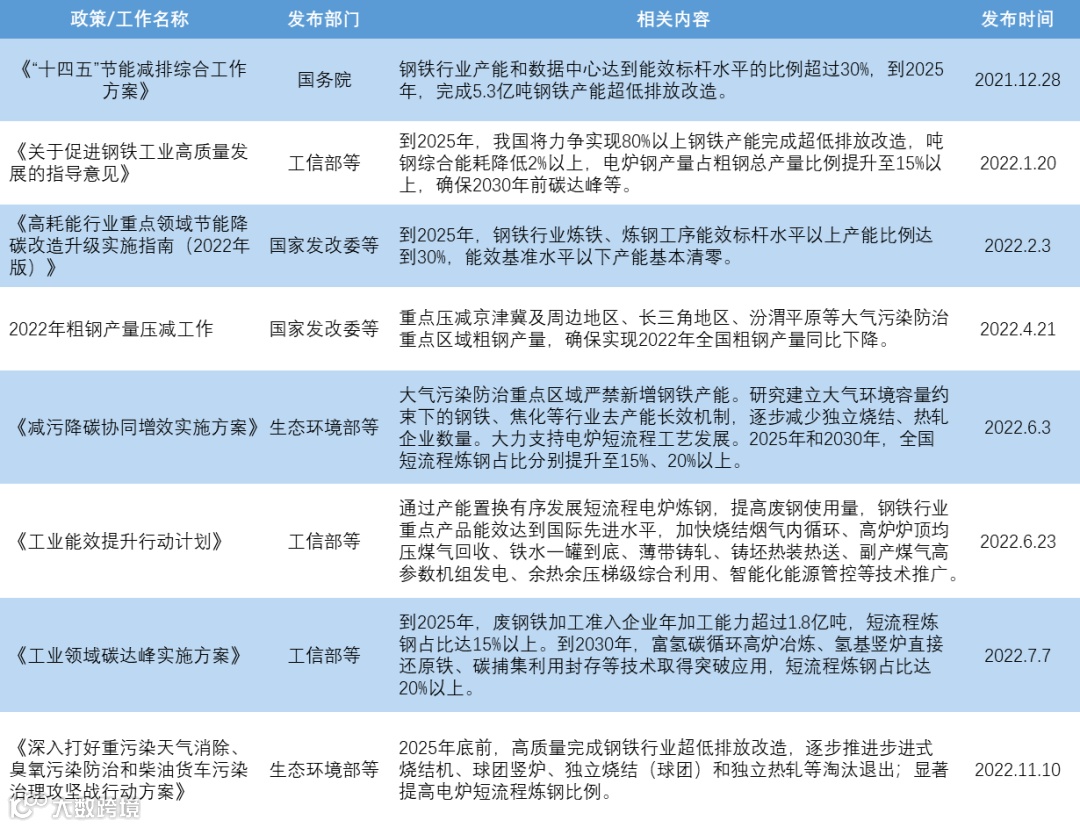
进入“十四五”以来,国务院、发改委、生态环境部、工信部等部委发布了多项政策文件,其中都对钢铁行业的减污降碳提出要求,如表1。
表1 我国进入“十四五”后发布的钢铁行业相关的国家政策
为巩固钢铁行业化解过剩产能工作成效,推动行业高质量发展,我国于2021年重新修订了《钢铁行业产能置换实施办法》,继续强化化解过剩产能与调整产业布局工作。2022年,我国共化解炼铁产能1786.79万吨,化解炼钢产能1600.56万吨(李新宇等,2023)。
在“减污”方面,全面落实和完成超低排放改造是工作重点。截至2022年底,全国共2.07亿吨粗钢产能完成全流程超低排放改造并公示,4.8亿吨粗钢产能已完成烧结球团脱硫脱硝、料场封闭等重点工程改造,上述产能占全国总产能三分之二。同2018年实施超低排放改造前相比,吨钢SO2、NOx、粉尘排放量下降了一半,已经达到国际领先水平(生态环境部,2023)。
此外,国家环保重点区域钢铁企业超低排放公示企业清洁运输比例增加至50%以上,已完成全流程、清洁运输方式部分超低排放改造和评估监测工作的企业,均实现车辆及非道路移动机械的升级更新工作,大量国五以下排放阶段的柴油重卡、国三以下排放阶段的非道路移动机械被淘汰(冶金工业规划研究院,2022)。
在“降碳”方面,多项国家级政策明确提出要提升钢铁行业的能效水平和电炉炼钢比例,包括2025年吨钢综合能耗降低2%以上,短流程炼钢比例需达到15%等。截至2022年,中国重点统计钢铁企业平均吨钢综合能耗为551.36千克标准煤,比2015年下降了4%,完成了“十三五”提出的吨钢能耗下降至560千克标准煤的目标,能效水平逐步提升(中国冶金报,2023)。同时,2021年我国电炉钢产量占比约10.6%,较2016年的7.3%提高了3.3个百分点(金雄林,2022)。
02
地方目标任务明确,逐步落实改造方案和鼓励短流程炼钢
为响应国家相关政策,各地相继出台了有关钢铁行业减污降碳的政策目标和实施方案。自《钢铁行业产能置换实施办法》实施以来,共有22个省区的钢铁企业发布了产能置换方案,各地的产能置换统计结果如图2。作为全国的粗钢主产区,华北和华东2个地区通过产能置换化解的炼铁和炼钢产能均较高,产业集中度有所提升。同时,受到最新产能置换办法鼓励,新建项目中电炉建设产能增加,已与转炉产能占比接近,如表2。产能置换对提升短流程炼钢占比起到了助推作用。
图2 全国七大行政区域产能置换统计
表2 2021-2022年新建项目炼钢装备统计汇总
此外,部分省份明确提出要支持电弧炉企业的发展,提升短流程炼钢的占比。例如,《安徽省工业领域碳达峰实施方案》中明确提出要求到2030年,短流程炼钢占比达20%以上;《云南省应对气候变化规划(2021-2025年)》中提到要大力推动电炉短流程炼钢和氢能炼钢,到2025年,短流程炼钢占比达到15%以上;《江苏省工业领域及重点行业碳达峰实施方案》也明确提出到2025年短流程炼钢占比达到20%以上;《天津市“十四五”节能减排工作实施方案》中也提出到2025年,全域电炉钢产能比例达到25%左右。
此外,在推进超低排放改造方面,河北、黑龙江、浙江、内蒙古等地发布了各自的十四五“节能减排”综合实施方案等相关文件,制定了钢铁行业超低排放改造的目标,如表3。
表3 部分省份钢铁行业“十四五”超低排放改造目标
03
“双碳”目标下,钢铁行业的绿色低碳转型仍面临诸多挑战
“十三五”末期,在超低排放改造相关政策推动下,我国钢铁行业的治污要求显著提高,对污染物的末端治理获得了可观的成效,但随着“减污降碳协同增效”的提出,未来钢铁行业的绿色低碳转型仍面临诸多挑战。
在“减污”方面,虽然绝大多数的企业已开始落实超低排放的要求,并且基本完成了有组织的排放处理。但不同地区的执行效果差异较大,超低排放工作还存在一些问题需要进一步完善。比如部分企业在超低排放改造上试图走捷径,存在数据造假,结果无法通过超低排放评估核验的情况(弓原等,2021);还有一部分钢铁企业作为旧厂进行环保改造,在正常生产的情况下进行无组织排放技术改造的难度较大;同时大部分钢厂的清洁运输环节较薄弱,建设时并未规划铁路运输,多数企业清洁运输比例较低(邢奕等,2021)。
在“降碳”方面,以煤、焦炭等为主的高碳化燃料结构带来的高能耗情况尚未完全转变,超低排放改造设施增建带来的高物耗引发的碳增量效应问题开始凸显,技术应用的同时也面临着增污风险(朱廷钰等,2022)。同时我国钢铁行业的节能降碳新技术自主研发和创新难度大、进度慢,中低温余热利用、氢能炼钢、CCUS等突破性碳减排技术还在试点阶段,与国外先进国家相比存在较大差距。此外,我国废钢利用率相对较低,电炉炼钢行业发展缓慢,近年来比例一直是10%左右,与世界平均水平(26%)相比差距明显(廖志高等,2022)。
因此,面对以上挑战,进一步加强对不同环保等级企业实施的差异化环保政策,完善相关的奖惩制度是推广超低排放改造工作中的重点;对“公转铁”难度较大的钢铁企业可以鼓励使用新能源重卡作为清洁运输的重点方式。同时,钢铁行业如何以协同降碳为导向,驱动污控技术升级也是未来需要关注的方向。
免责声明:所载内容来源:亚洲清洁空气中心,我们对文中观点保持中立,文中观点代表本公众号观点,所有文章仅供参考,交流之目的。转载的稿件版权归原作者和机构所有,如有侵权,请联系我们删除。

加入环境领跑者企业家同盟
落地实践,合作共赢
同盟宗旨:
干永续发展的事业,做可持续发展的平台!
发展定位:
国环生态信用平台+同盟企业家资源+跨界产业生态+创新合作模式
核心价值观:
共享资源,利他思维,跨界多赢!
同盟企业家以“国环生态”平台为“信用核心”,以遵守职业道德、诚信做人做事,遵守契约精神为守则实现成员间的合作共赢。
同盟企业家除与“国环生态”平台一同走入地方政府,帮扶助力,同盟企业家间采取互帮互助,互惠互利,落地项目,合作共赢方式,共同打造同盟企业家命运共同体!

同盟成员业务范围:
一、节能环保(节能技术和装备、高效节能产品、节能服务产业、先进环保技术和装备、环保产品与环保服务、工业节能、建筑节能、绿色制造、智能制造、水污染治理及生态修复、大气污染治理、土壤及矿山修复、固废资源化、环境监测、山水林田湖草沙治理等);
二、清洁能源(太阳能利用、光伏发电及风力发电、储能、海洋能、核能、生物质能、生物柴油 、燃料乙醇、新能源汽车、燃料电池、氢能、垃圾发电、建筑节能、地热能、二甲醚、可燃冰等);
三、数字信息(智慧城市、信息安全、AI人工智能、边缘计算、信息通讯、科学可视化、5G、航空航天、卫星遥感、智能机器人、数字孪生、3D建模、大数据物联网等);
四、金融投资(国债资金、中央专项资金、部委扶持资金、产业基金、银行信贷、社会资本、民间资本);
五、绿色供应链(信息化、仓储、运输、技术装备等);
六、乡村振兴(乡村产业振兴、人才振兴、文化振兴、生态振兴、组织振兴);
热线电话:13146889291





