

5月20日,江苏省生态环境厅发布《江苏省“环基贷”工作实施方案》,“环基贷”支持在江苏省内建设的生态环境基础设施重点建设项目,相关项目应按照《江苏省生态环境基础设施提升计划(2023-2025)》要求,纳入年度生态环境基础设施重点工程项目清单。全文如下:
各设区市生态环境局、财政局,各有关金融机构:
为充分发挥财政政策及金融工具协同作用,全面助推生态环境基础设施建设,在全省范围内创新实施“环基贷”政策,现将《江苏省“环基贷”工作实施方案》印发你们,请认真组织实施。
江苏省生态环境厅江苏省财政厅国家开发银行江苏省分行
2023年12月22日
江苏省“环基贷”工作实施方案
为全面推进江苏省生态环境基础设施建设,更好地发挥财政政策及金融工具协同作用,明确“环基贷”实施和财政贴息政策要求,推动形成财政重点关注、金融优先支持、社会积极参与的多元投入格局,制定本方案。
一、财政金融政策保障
省生态环境厅、省财政厅与合作银行共同推出“环基贷”金融服务产品,为全省生态环境基础设施项目建设提供低门槛、低成本、长期限、大额度信贷支持。国家开发银行江苏省分行作为重要合作银行,“十四五”期间计划为我省生态环境基础设施建设提供500亿元“环基贷”支持。
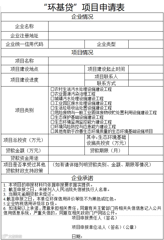
(一)支持范围。“环基贷”支持在江苏省内建设的生态环境基础设施重点建设项目,相关项目应按照《江苏省生态环境基础设施提升计划(2023-2025)》要求,纳入年度生态环境基础设施重点工程项目清单。“十四五”期间重点支持:
1.农村生活污水处理设施建设工程。
2.农业面源污染治理工程:农田退水与地表径流净化工程、畜禽养殖场污水和废弃物处理工程以及水产养殖场污水和废弃物处理工程。
3.城镇污水处理设施建设工程:城镇污水处理厂建设、污水管网建设以及城镇污水处理厂污泥处置设施建设。
4.工业园区废水处理设施建设工程:工业废水处理厂建设和工业废水管网建设。
5.生活垃圾收运处置设施建设工程:垃圾焚烧设施建设、餐厨废弃物(厨余垃圾)处置设施建设以及国家级资源循环利用基地建设三大类。
6.危险废物与一般工业固体废物收贮处置利用设施建设工程:危险废物收贮处置利用设施建设、一般工业固体废物收贮处置利用设施建设、工业污泥处置利用设施建设以及医疗废物处置设施建设。
7.生态保护基础设施建设工程:河湖缓冲带建设、生态安全缓冲区建设、“生态岛”试验区建设、生物多样性观测体系建设、美丽河湖建设、“美丽海湾”建设以及其他生态保护修复工程。
8.生态环境监测监控能力建设工程:生态环境质量监测能力建设、重点污染源监控能力建设以及信息化能力建设。
9.环境风险防控与应急能力建设工程:环境应急能力提升、突发水污染事件应急防范体系建设以及核与辐射安全监管能力提升。
10.其他有助于改善生态环境质量的生态环境基础设施项目。
相关企业或其实际控制人在申请融资时,有下列情形之一的,不予支持:当期有逾期贷款未偿还;被列入人民法院失信被执行人名单;环保信用评价结果为红色或黑色;纳税信用评级为D级;按照国家法律法规,其他不予支持的情况。
(二)贷款利率、额度和期限。
合作银行按照“保本微利”原则,为“环基贷”提供最大优惠利率,并持续带动和促进综合融资成本稳中有降。单个项目贷款金额原则上不低于3000万元,贷款期限一般不超过30年。
(三)财政贴息补助。
省财政按照“免申即享”原则,对融资成功且贷款利率不高于3%的“环基贷”项目,按照年度实际贷款额度的0.5%进行贴息,贴息时间不超过3年,贷款期限低于3年的以实际贷款年限进行贴息。接受过省级财政专项资金补助的项目不享受财政贴息补助。
二、项目库管理
“环基贷”实施项目储备制度。相关申报入口全年开放,对申报项目动态审核、随到随审。
(一)项目申报
申报单位应如实提交申报材料,并对申报材料的真实性、合规性负责。申报材料包括:
1.“环基贷”项目申请表(附件1);
2.项目可行性研究报告或实施方案及相关的批复(备案)文件;
3.其他材料:未纳入年度生态环境基础设施重点工程项目清单的项目应由设区市生态环境局提供情况说明(附件2)。
(二)审核要求
省生态环境厅在5个工作日内完成项目审核,审核通过后纳入“环基贷”项目储备库,由合作银行对储备库内项目进行独立审批及贷款投放。合作银行发放贷款后,应在30个工作日内将相关信息提交至省生态环境厅,完成“环基贷”放款备案。
三、职责分工
(一)省生态环境厅职责。按照公开公平的原则建设省级“环基贷”项目储备库;组织“环基贷”项目入库审核;根据工作需要委托省生态环境评估中心开展“环基贷”项目库具体管理工作。
(二)省财政厅职责。筹措安排“环基贷”贴息资金,按照相关要求拨付贴息资金。
(三)合作银行职责。对“环基贷”项目自主开展授信审批、合同签订和贷款发放等全流程管理;将放贷信息及时提交省生态环境评估中心,定期向省生态环境厅和省财政厅报告“环基贷”业务开展情况。
四、保障措施
(一)强化政策落实。合作银行对“环基贷”项目开辟绿色通道,优先开展“环基贷”审批,加快审批流程和资金投放,确保“环基贷”政策落细落实。
(二)实施信息化管理。依托“江苏省环基贷项目库平台”对贷款企业的入库审核、贷款投放等实施线上管理。省生态环境厅统筹协调合作银行共同推进“环基贷”项目入库工作,提高贷款审批工作效率,开启项目审批全流程信息化、平台化、专业化运作,实现信息共享互通。
(三)加强统筹协调。省生态环境厅、省财政厅与合作银行加强“环基贷”政策宣贯和培训,针对“环基贷”推进过程中发现的问题,通过沟通协商、优化政策等方式予以解决。
五、其他事项
(一)其他有意开展“环基贷”的政策性银行以及商业银行,参照本方案执行。
(二)联系方式。
省生态环境厅财务与审计处,联系人:陈青,电话:025-58527933。
省财政厅资环处,联系人:戴苗苗,电话:025-83633164。
省生态环境评估中心,联系人:高海龙,电话:025-58527220,地址:南京市江东北路176号,邮箱:zxzx@jshb.gov.cn。
国家开发银行江苏省分行,联系人:张杨,电话:025-83591790,邮箱:157268607@qq.com。
附件:1.“环基贷”项目申请表
2.情况说明



免责声明:所载内容来源:江苏省生态环境厅,我们对文中观点保持中立,文中观点代表本公众号观点,所有文章仅供参考,交流之目的。转载的稿件版权归原作者和机构所有,如有侵权,请联系我们删除。


专委会秘书处
联系人:李倩倩
联系电话:010-62139951 13146889291



