


新能源装机“疯涨”将持续







15地明确分布式光伏不得开工、不予并网情形:河北、河北雄县、湖南、湖南宜章县、广东、广东大埔县、广东肇庆高新区、河南、湖北宜城市、山西定襄县、安徽、海南五指山市、江西、湖北通山县、山东。
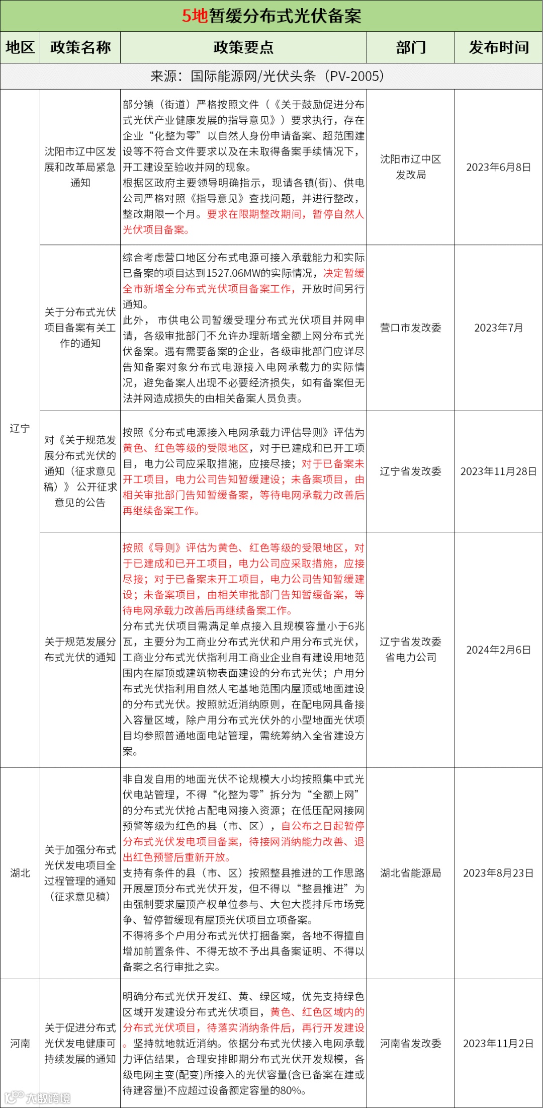
5地暂缓分布式光伏备案:辽宁营口市、辽宁沈阳市辽中区、辽宁、湖北、河南。


甘肃电投常乐发电有限责任公司

免责声明:所载内容来源:国际能源网,我们对文中观点保持中立,文中观点代表本公众号观点,所有文章仅供参考,交流之目的。转载的稿件版权归原作者和机构所有,如有侵权,请联系我们删除。

专委会秘书处
联系人:李倩倩
联系电话:010-62139951 13146889291



