

关于通报2021年第一季度主要污染物排放严重超标重点排污
单位名单和处理处罚整改情况的函
各省、自治区、直辖市生态环境厅(局),新疆生产建设兵团生态环境局:
为督促落实重点排污单位生态环境保护主体责任和属地监管责任,我部根据自动监测数据以及地方生态环境部门核实查处情况,汇总整理了2021年第一季度主要污染物排放严重超标重点排污单位名单及其处理处罚、整改情况。现通报如下。
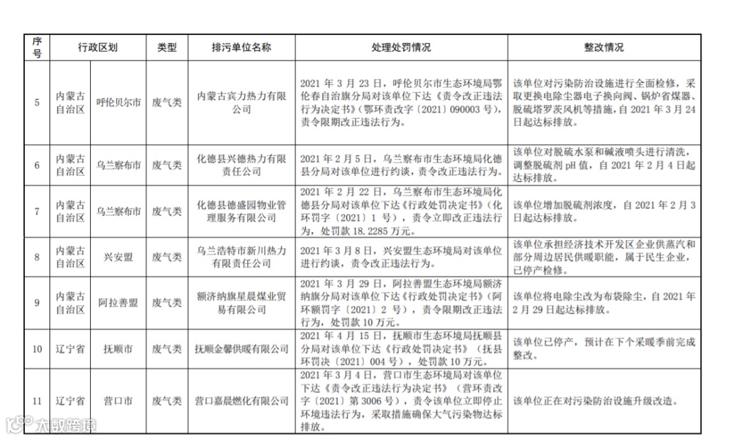
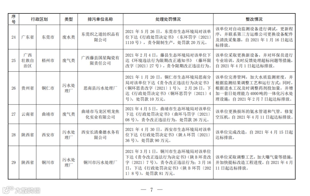
2021年第一季度共有37家重点排污单位被列入严重超标重点排污单位名单。按超标类型统计,废气类单位21家,污水处理厂12家,废水类单位3家,水气混合类单位(排废水又排废气)1家。按所在地区统计,陕西8家,内蒙古6家,辽宁、广东各3家,山西、江苏、河南、湖北各2家,河北、吉林、黑龙江、安徽、广西、贵州、云南、宁夏、新疆生产建设兵团各1家。
各地要依法依规对列入名单的重点排污单位加大指导帮扶力度,加强执法监管,扎实推动落实整改,确保污染物稳定达标排放;要充分发挥污染源自动监控作用,针对自动监测异常数据,省级生态环境部门应组织相关地方逐一调查核实并严格审核,及时反馈核查结果,对涉嫌环境违法的行为要及时查处,督促排污单位落实责任,保障自动监测设备正常、稳定运行。
我部将对自动监测发现涉嫌环境违法行为核实反馈不及时、处理处罚不到位的地方予以通报批评。
附件:2021年第一季度主要污染物排放严重超标重点排污单位名单和处理处罚整改情况
生态环境部办公厅
2021年7月16日
(此件社会公开)






来源:生态环境部

污泥资源化制备非金属陶粒技术
随着社会经济快速发展和城市化水平不断提高,生活污水、工业污水的排放量日益增多,污水处理厂污泥,河道淤泥,河湖底泥,建筑渣土,工业固废处理迫在眉睫。国家于2020年9月新修订的《固废法》正式实施,提出了法律监管处罚量刑的严格要求。
为彻底解决污泥污染问题,促进成熟先进技术得以广泛推广应用,经过近5年的具体项目工程化验证,新推出“环境友好型绿色领跑者技术——污泥资源化制备无机非金属新型建材陶粒。它是一种具有微孔状的轻质颗粒,呈圆形、椭圆形球体或不规则碎石形,具有质轻、高强、保温、隔音、抗震等作用,可替代沙子、石子作为人造轻集料广泛应用于海绵城市、水体治理、高铁吸音、建筑节能、透水砖,无土栽培等多个领域。

产品特点
资源化再生产品的主要特点为:(1)密度小、质轻;(2)保温、隔热;(3)耐火性优异;(4)抗震性好;(5)吸水率低,抗冻性能和耐久性能好;(6)抗渗性优异;(7)抗酸,碱集料反应能力优异;(8)适应性强。
特殊用途
根据用途不同和市场需要,可以生产不同堆积密度和粒度的陶粒产品(超轻陶粒、结构陶粒),也可生产有特殊用途的陶粒,比如耐高温陶粒、耐酸陶粒和花卉陶粒等。
领域范围
近年来随着无机非金属新材料陶粒制造和应用技术的提高,应用范围更加宽广,重点领域包括四大类:
(1)装配式建筑:叠合楼板、预制楼梯、内墙板等构件,可有效降低建筑自重,同时隔音、保温、抗渗等性能较传统构件大幅提升,是未来建筑业发展的方向;
(2)建筑节能:超轻陶粒制品目前已广泛应用于建筑物墙体保温、屋面保温、隔音等领域,其较低的导热系数,较好的阻燃性能必将在建筑节能领域得到长足发展;
(3)环境治理:围绕陶粒产品所形成的环保产业链,其上游生产环节可以实现协同处置污泥等固体废弃物,下游陶粒产品可应用于土壤修复、水体治理等领域;
(4)海绵城市:陶粒微孔结构使其具有较好的蓄水功能,陶粒本身又具有一定的强度,作为海绵城市蓄水、透水材料施工非常方便,是一种理想的“有强度的海绵体”!
我们的合作模式多元化,基本采取BOT模式(投资,建设,运营),在有条件的城市(日产生污泥量达100吨为起点),镇县办厂。此项目作为地方政府部门招商引资,活跃地方经济的绿色环保项目广受欢迎。
为扩大应用规模,我们竭诚欢迎各个城市政府、招商局,住建、水务,环保等相关部门洽谈合作,共同为我国固废、资源化,变废为宝做出应有贡献。

有兴趣者长按识别
添加联系人


▼往期精彩回顾▼
生态环境部发布“固废、危废、医废”三项强制国标,7月1日起实施


