
关于发布《地下水环境监测技术规范》
国家环境保护标准的公告
为贯彻《中华人民共和国环境保护法》,保护生态环境,保障人体健康,规范生态环境监测工作,现批准《地下水环境监测技术规范》为国家环境保护标准,并予发布。
标准名称、编号如下。
《地下水环境监测技术规范》(HJ 164-2020)
本标准自2021年3月1日起实施,由中国环境出版集团有限公司出版,标准内容可在生态环境部网站(http://www.mee.gov.cn)查询。
自本标准实施之日起,《地下水环境监测技术规范》(HJ/T 164-2004)废止。
特此公告。
生态环境部
2020年12月1日
抄送:各省、自治区、直辖市生态环境厅(局),新疆生产建设兵团生态环境局,各流域海域生态环境监督管理局,环境标准研究所,各标准承担单位。
生态环境部办公厅2020年12月2日印发
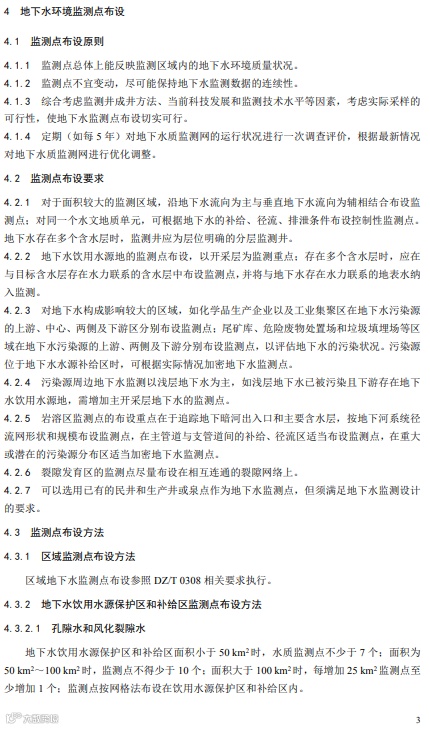
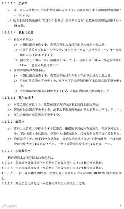
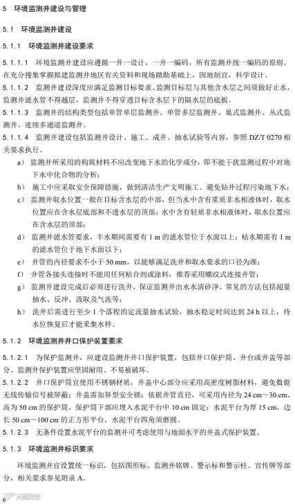
本标准规定了地下水环境监测点布设、环境监测井建设与管理、样品采集与保存、监测项目和分析方法、监测数据处理、质量保证和质量控制以及资料整编等方面的要求。
本标准是对《地下水环境监测技术规范》(HJ/T 164 -2004)的修订。
本标准首次发布于 2004 年,原标准起草单位为中国环境监测总站、浙江省环境监测中心站。本次为第一次修订。主要修订内容如下:
——增加了环境监测井的术语和定义;
——增加了饮用水源保护区和补给区、污染源及周边等区域的地下水监测点的布设;
——增加了环境监测井的标识;
——取消了信息系统建设;
——取消了地下水监测实验室质量控制指标等相关内容的规范性附录;
——补充完善了环境监测井的建设与管理、样品采集、监测项目、质量保证和质量控制等相关内容。
自本标准实施之日起,《地下水环境监测技术规范》(HJ/T 164 -2004)废止。
本标准的附录 A 为规范性附录,附录 B~附录 F 为资料性附录。
本标准由生态环境部生态环境监测司、法规与标准司组织制订。
本标准主要起草单位:中国环境监测总站、生态环境部环境规划院、生态环境部土壤与农业农村生态环境监管技术中心、轻工业环境保护研究所、宁夏回族自治区生态环境监测中心、江苏省环境监测中心、河南省生态环境监测中心、生态环境部宣传教育中心。
本标准生态环境部 2020 年 12 月 1 日批准。
本标准自 2021 年 3 月 1 日起实施。

























