line: 0px;max-width: 100%;color: rgb(34, 34, 34);letter-spacing: 0.544px;visibility: visible;font-family: system-ui, -apple-system, BlinkMacSystemFont, "Helvetica Neue", "PingFang SC", "Hiragino Sans GB", "Microsoft YaHei UI", "Microsoft YaHei", Arial, sans-serif;box-sizing: border-box !important;overflow-wrap: break-word !important;">
关于做好生态环境保护综合行政执法岗位培训工作的通知
环办执法〔2022〕21号
各省、自治区、直辖市生态环境厅(局),新疆生产建设兵团生态环境局:
为进一步提高生态环境保护综合行政执法岗位培训(以下简称岗位培训)工作规范化水平,持续提升生态环境执法人员的综合素质和业务能力,全面推进生态环境执法队伍能力建设,加快打造生态环境保护铁军主力军,为深入打好污染防治攻坚战提供坚实的法治保障,根据干部培训工作有关要求和环境执法队伍管理相关规定,现就进一步做好岗位培训工作有关事项通知如下。
一、加强岗位培训工作统筹
(一)实行分级分类培训。
岗位培训分为国家级和省级两级。
县(区)级执法机构主要负责人、设区的市级执法机构负责人和省级执法机构人员应当参加国家级培训,其他生态环境执法人员应当参加省级培训。
岗位培训内容分为初级和中级两个层次,初级适用培训首次申领行政执法证件的人员,中级适用培训申请换领行政执法证件的人员。
(二)制定培训规划计划。
各省级生态环境部门要根据行政区域内岗位培训需求,制定省级岗位培训三年规划和年度培训计划,并于2022年11月底前上报我部。
省级培训三年规划应当包括三年总体培训需求、每年培训任务及参加国家级培训名额需求、培训经费保障措施等内容,确保“十四五”期间对行政区域内所有在岗生态环境执法人员进行一轮培训。
(三)注重提高培训成效。
各省级生态环境部门要把环境执法教育培训的普遍性要求与特殊需求有机结合,统筹做好岗位培训和专业技能培训规划,结合现场执法特点,注重与典型案例紧密结合,促进理论知识向实践能力和综合素质的有效转化。
在做好岗位培训工作同时,结合重点工作和实际需求,有针对性地组织专业技能培训,做到“干什么学什么、缺什么补什么”。
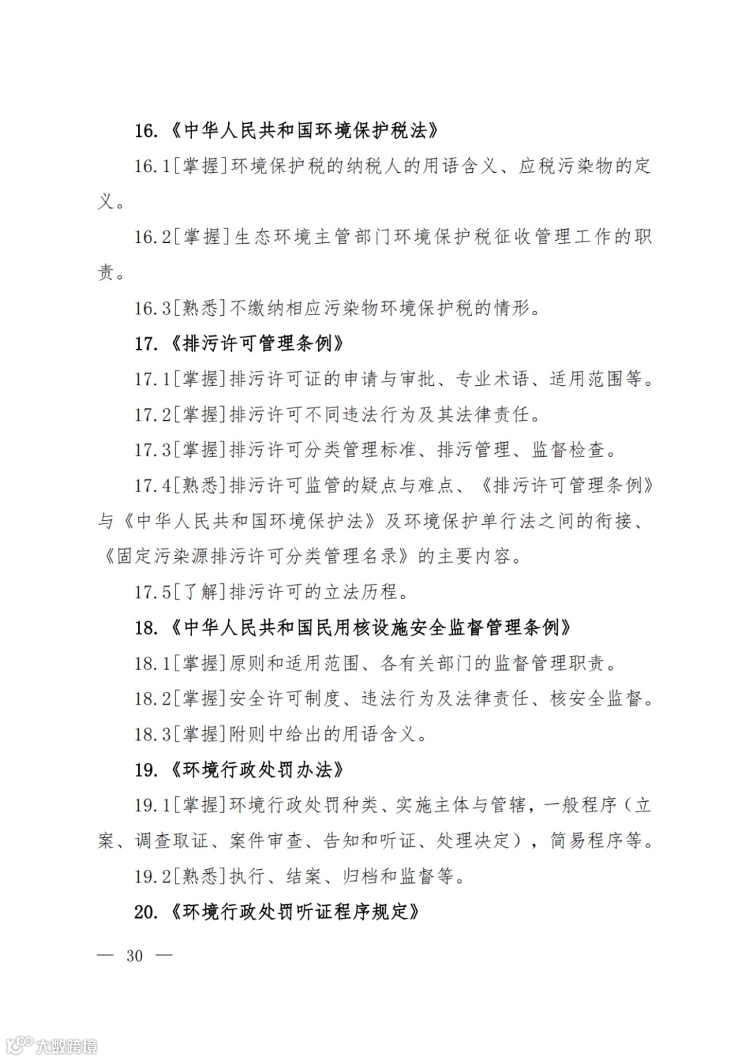
二、严格落实培训工作要求
(四)规范岗位培训内容。
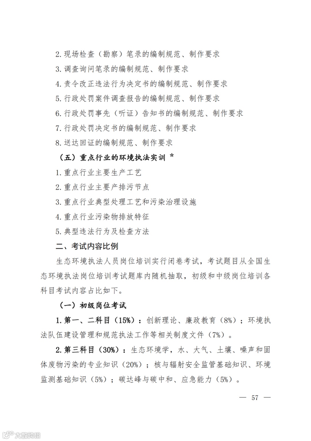
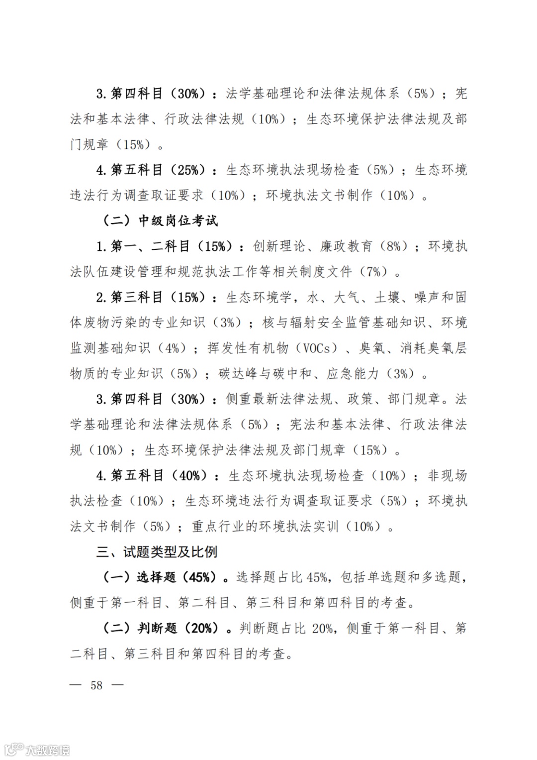
各省级生态环境部门应按照《全国生态环境保护综合行政执法人员岗位培训大纲(试行)》规定的内容组织教学。
其中,在职岗位培训至少应包括近五年内新颁布生态环境保护法律法规和部门规章制度,并适当增加环境执法形势分析和相关前瞻性内容。岗位培训应统一选用全国环境执法系列培训教材。
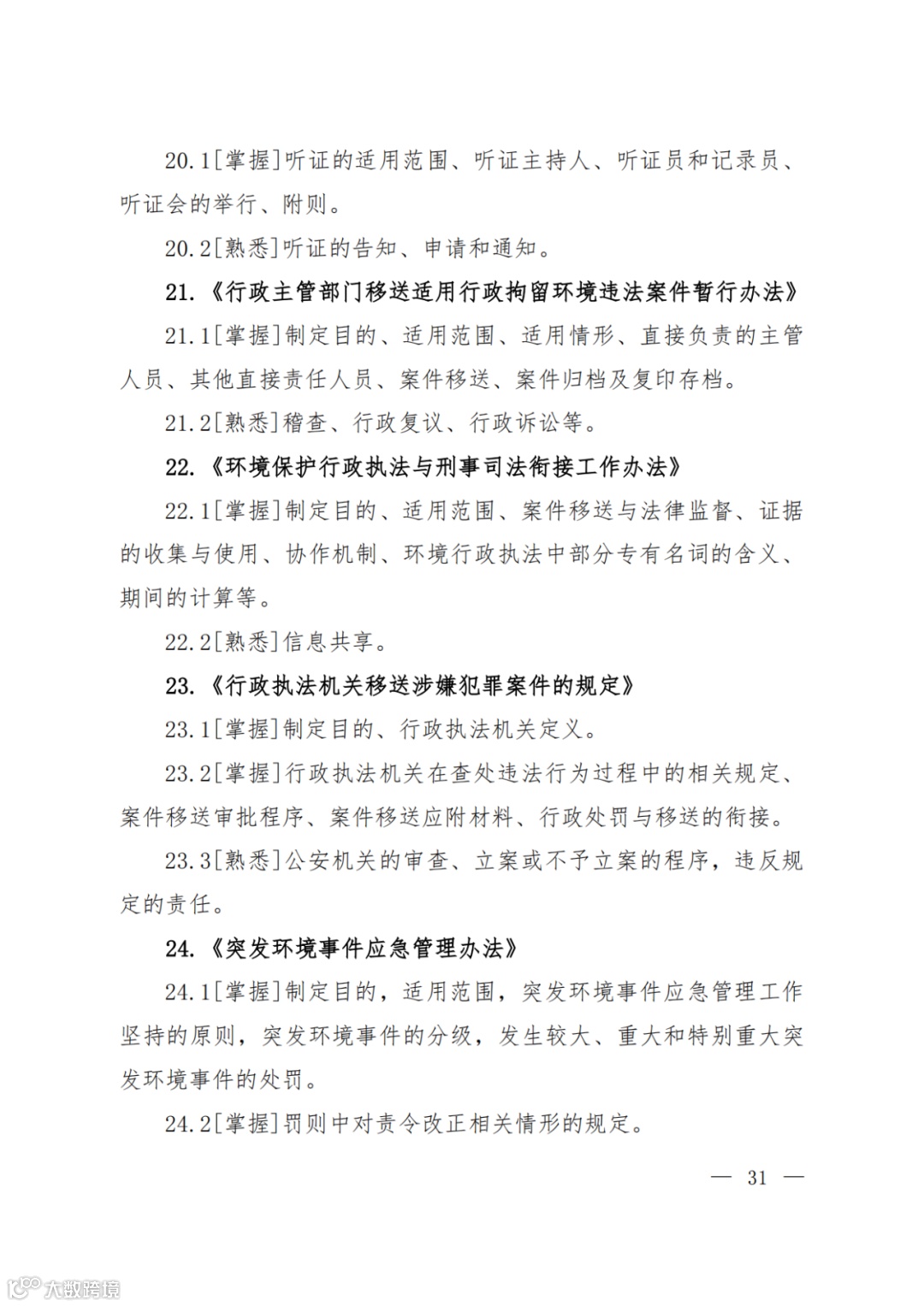
(五)整合岗位培训师资。
按照素质优良、结构合理、专兼结合、比例适当的原则,建立完善国家和省两级岗位培训师资库。
国家级师资库由我部结合“百千万”人才工程统筹组织建设,2022年底前计划评选出50人。
各省级生态环境部门负责省级师资库建设,2022年底前应遴选出不少于20名师资,同时要积极推荐国家级师资人选,为进入国家级师资库创造有利条件。
(六)加强培训证书管理。
建立培训证书颁发档案,按统一规则编号。
国家级岗位培训合格证书编号为8位,前4位为年份,后4位为培训合格人员序号。
省级岗位培训合格证书编号为10位,前两位为各省级行政区域代码,第3-6位为年份,第7-10位为培训合格人员序号。
各省级生态环境部门须将当年岗位培训合格证书颁发信息,于年底前填报至“全国生态环境保护综合行政执法队伍管理系统”。
三、强化岗位培训考核运用
(七)严格组织培训考核。
岗位培训考试应按照《全国生态环境保护综合行政执法人员岗位培训考试大纲(试行)》相关要求实行闭卷考试,考试合格人员可获得岗位培训合格证书,未通过考试的人员,应当在半年内参加补考,未通过补考人员建议由所属生态环境部门相关负责人对其进行约谈,并视情况将其调离环境执法工作岗位。
(八)有序衔接证件发放。
各省级生态环境部门要按照《关于加强生态环境保护综合行政执法队伍建设的实施意见》中“完善执法资格管理”相关要求,做好岗位培训与行政执法证件发放的衔接管理,严格审查申领人员资格,不得向未经过岗位培训或考试不合格人员发放行政执法证件。
四、完善岗位培训保障机制
(九)强化领导落实责任。
各省级生态环境部门要高度重视岗位培训工作,加强组织领导,安排专人具体负责岗位培训工作,并将人员名单及联系方式报送我部生态环境执法局,人员发生变更时要及时书面报告,确保认识到位、责任到位、措施到位。
(十)加大投入确保成效。
各省级生态环境部门要将岗位培训工作经费纳入年度预算,足额保障岗位培训所需各项费用。
我部将把省级生态环境部门岗位培训工作组织开展情况纳入稽查工作内容,对培训工作抓得好、见效快的进行通报表扬,对培训工作开展不力、在工作中弄虚作假的进行点名批评。
各省级生态环境部门要根据本通知要求,细化措施,抓好落实,及时将本通知的贯彻落实情况报告我部生态环境执法局。
生态环境部办公厅
2022年9月15日
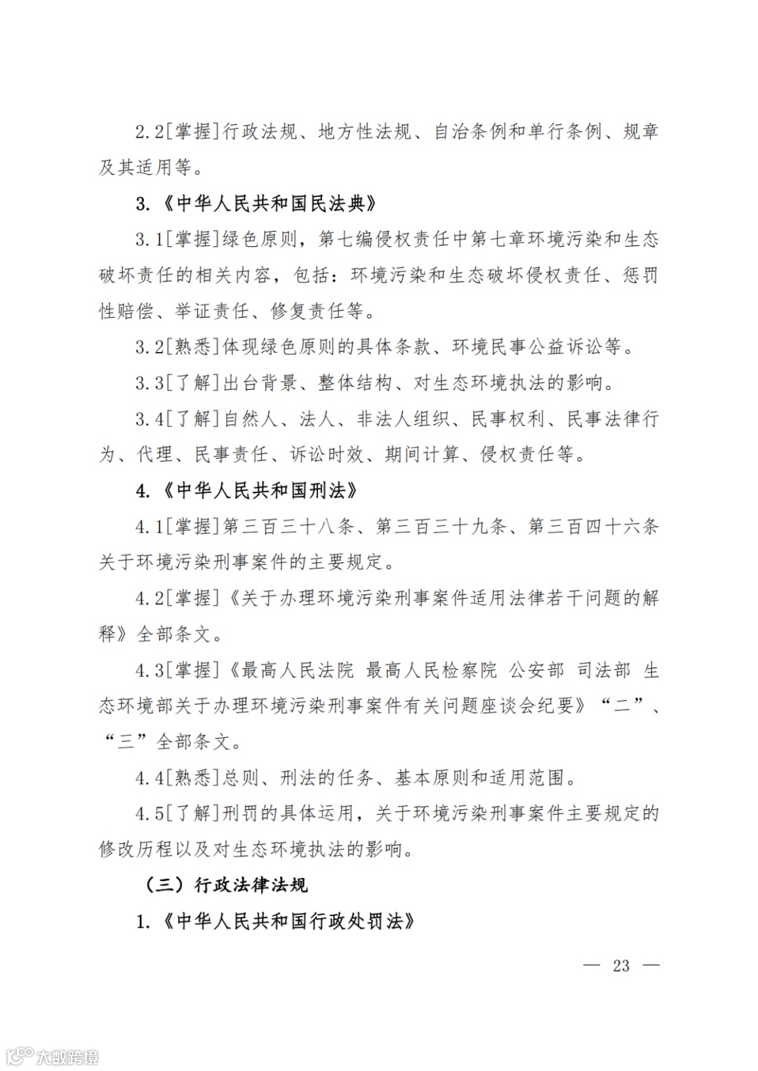
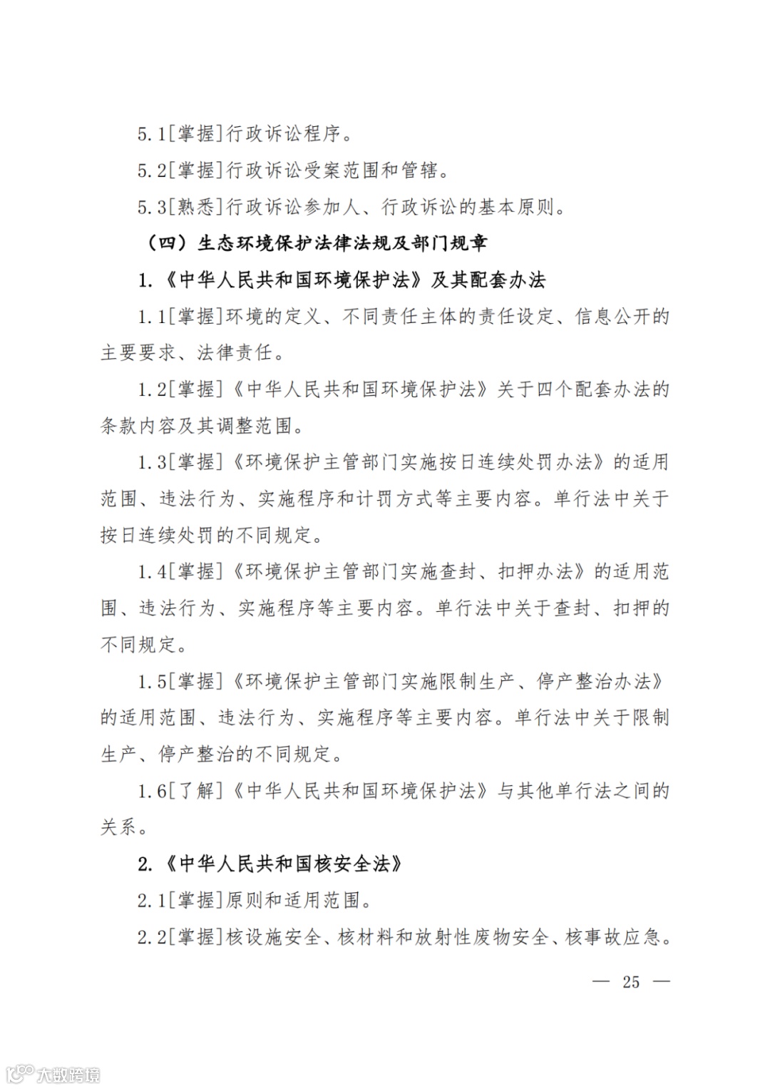
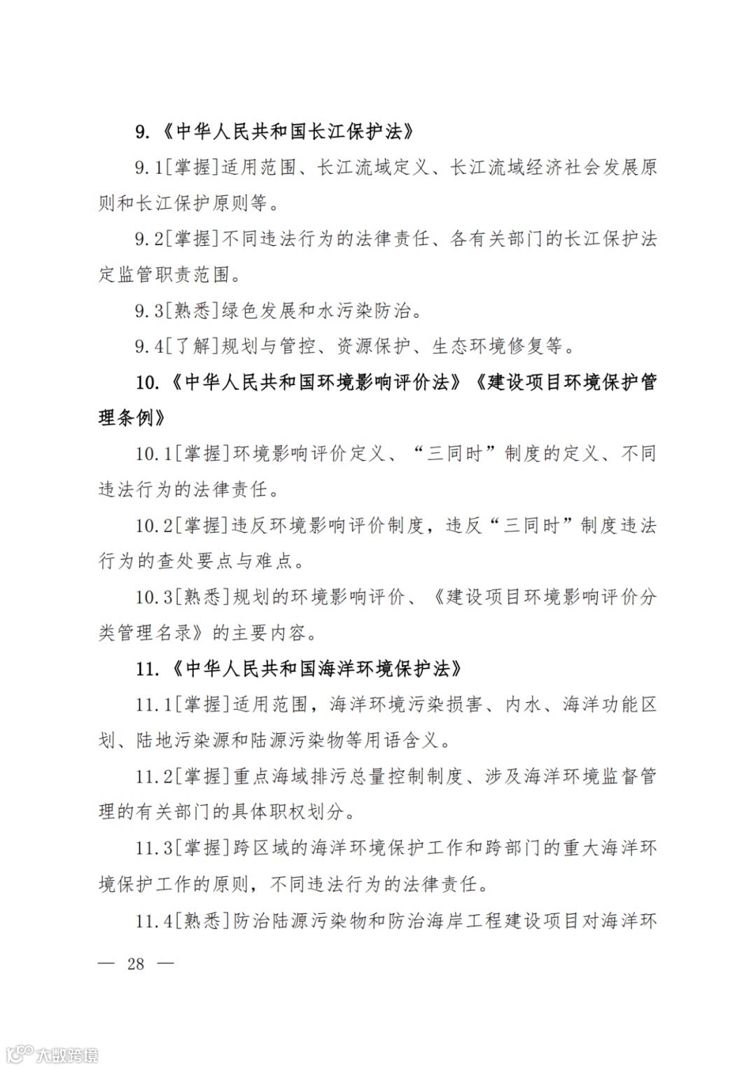
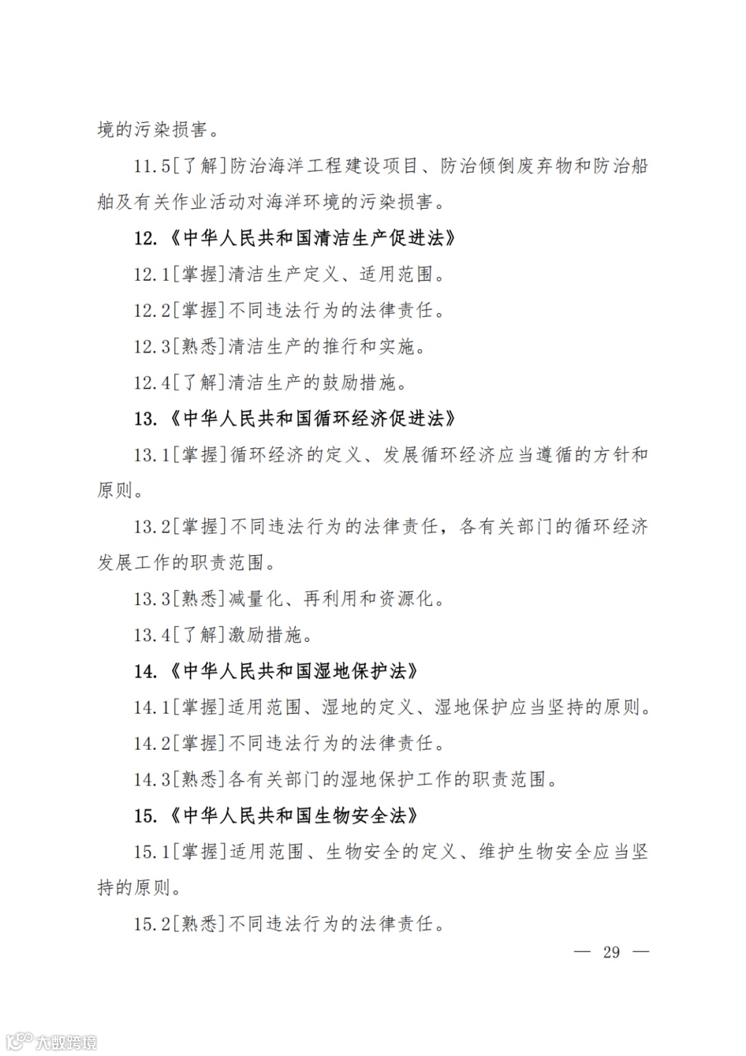
附件1.全国生态环境保护综合行政执法人员岗位培训大纲(试行)





















































logo.cn/mmbiz_jpg/DpdBqcdEHv1KeRYVX21QDoBa8yVjA8XtN99zJVBN6K2uSdMH2ZRRjgWN0oGiams4EXNB823U4SpRq3WJgX2gpFQ/0?wx_fmt=jpeg" data-cropx1="0" data-cropx2="1080" data-cropy1="0" data-cropy2="106.50519031141869" data-s="300,640" data-src="https://cdn.10100.com/content/20251218/77df84d5-4c39-499e-adad-6f7c35b6ce7e.png" data-type="jpeg" style="box-sizing: border-box;letter-spacing: 0.544px;text-align: left;text-indent: 0em;outline-style: initial;caret-color: rgb(34, 34, 34);width: 568px;display: initial;visibility: visible !important;" data-ratio="0.09814814814814815" data-w="1080" src="https://cdn.10100.com/content/20251218/77df84d5-4c39-499e-adad-6f7c35b6ce7e.png">
免责声明:所载内容来源:生态环境部,我们对文中观点保持中立,文中观点代表本公众号观点,所有文章仅供参考,交流之目的。转载的稿件版权归原作者和机构所有,如有侵权,请联系我们删除。

加入环境领跑者企业家同盟
落地实践,合作共赢
同盟宗旨:
干永续发展的事业,做可持续发展的平台!
发展定位:
国环生态信用平台+同盟企业家资源+跨界产业生态+创新合作模式
核心价值观:
共享资源,利他思维,跨界多赢!
同盟企业家以“国环生态”平台为“信用核心”,以遵守职业道德、诚信做人做事,遵守契约精神为守则实现成员间的合作共赢。
同盟企业家除与“国环生态”平台一同走入地方政府,帮扶助力,同盟企业家间采取互帮互助,互惠互利,落地项目,合作共赢方式,共同打造同盟企业家命运共同体!

同盟成员业务范围:
一、节能环保(节能技术和装备、高效节能产品、节能服务产业、先进环保技术和装备、环保产品与环保服务、工业节能、建筑节能、绿色制造、智能制造、水污染治理及生态修复、大气污染治理、土壤及矿山修复、固废资源化、环境监测、山水林田湖草沙治理等);
二、清洁能源(太阳能利用、光伏发电及风力发电、储能、海洋能、核能、生物质能、生物柴油 、燃料乙醇、新能源汽车、燃料电池、氢能、垃圾发电、建筑节能、地热能、二甲醚、可燃冰等);
三、信息化(智慧城市、信息安全、AI人工智能、边缘计算、信息通讯、科学可视化、5G、航空航天、卫星遥感、智能机器人、数字孪生、3D建模、大数据物联网等);
四、金融投资(国债资金、中央专项资金、部委扶持资金、产业基金、银行信贷、社会资本、民间资本);
五、绿色物流(信息化、仓储、运输、技术装备等);
六、乡村振兴(乡村产业振兴、人才振兴、文化振兴、生态振兴、组织振兴);
热线电话:13146889291





