

3月17日至18日,第七届碳捕集利用与封存国际论坛在京召开。论坛以“CCUS低碳向未来”为主题。来自国家部委、国际组织、国内外油气合作伙伴、能源化工领域的院士、专家、知名学者等,聚焦“双碳”目标下能源化工行业绿色低碳转型发展问题,“碳”寻绿色发展新动能下CCUS如何破局,并就CCUS捕集与输送、利用与封存及碳政策与金融等议题展开交流和研讨,共商绿色低碳可持续发展之路。

本届论坛由二氧化碳捕集利用与封存产业技术创新战略联盟(CCUS联盟)、中国石油集团共同主办,中国石油勘探开发研究院和提高油气采收率全国重点实验室承办。论坛采用“线上+线下”形式,设置了六个环节,其中包括“青年学术论坛”和“CCUS投资论坛”两个分论坛。以下是部分院士和专家的观点。
能源行业如何共促CCUS产业技术发展?
1 科技创新丨合力破解CCUS科学技术难题 争当“开拓者”
丁仲礼〔第十四届全国人大常委会副委员长,民盟中央主席,欧美同学会(中国留学人员联谊会)会长,中国科学院院士〕
推动CCUS产业高质量发展,需要发挥好政府和市场“两只手”的作用。一方面,要明确CCUS战略定位,科学制定CCUS发展路线图和中长期发展规划,并立足未来实现“双碳”目标的战略需求,出台促进CCUS技术创新升级和产业规模发展的相关政策,提前规划布局CCUS基础设施,推动CCUS规模化应用示范。另一方面,在“双碳”战略推动下,我国超大规模CCUS产业市场具备吸引全球资本、技术及高科技人才的优势,要加快打造CCUS产业联盟和创新联合体,持续加强国际合作,建立健全技术标准体系,着力打造CCUS产业高地。
戴厚良(中国石油集团董事长,中国工程院院士)
CCUS是全球公认的具有巨大发展潜力的碳减排技术,目前仍面临理论、技术、工程等方面的挑战。在国家相关部委的统筹下,由重点骨干企业牵头组织,依托CCUS产业技术创新战略联盟,大力推进CCUS全产业链重大科技项目联合攻关和成果共享,支撑CCUS技术规模化推广应用。重点攻关低浓度二氧化碳低成本捕集技术,加强二氧化碳驱油地质利用、有价值的化工利用、培育藻类等生物利用技术的研发,加强二氧化碳封存地质体长期封存安全性、稳定性、持久性评价技术的攻关,支撑资源化高效利用与安全埋存。
葛世荣〔中国工程院院士,中国矿业大学(北京)校长、党委副书记〕
实现煤基能源近期保供、远期降碳的途径之一,就是原地储碳,以矿区CCS实现煤炭利用原地动态碳中和。一是要构建矿区动态碳中和技术体系。截至目前,我国煤基能源二氧化碳利用已进入新阶段,燃煤二氧化碳利用技术取得新进展,如果CCUS的“U”能够加强,那么二氧化碳地下封存量的扩展将实现增长。二是要构建矿区原位动态封存二氧化碳概念,通过煤炭地下气化等技术创新,就近进行二氧化碳利用与封存,打造煤基能源矿区动态碳中和模式,制造低碳乃至近零排放的煤基能源产品,兼顾能源安全与环境安全。
费维扬(中国科学院院士,清华大学化学工程系教授)
CCUS技术是化石能源大规模低碳利用的主要途径,是一种战略性新兴技术。大量工业生产过程离不开化石能源,即使实现碳中和目标,我国也不能完全摆脱化石能源。由于我国的资源禀赋和产业结构的特点,煤电、钢铁、水泥等高碳行业的转型升级需要时间,煤炭等化石能源的使用还会延续相当长的时间。
CCUS技术可实现化石能源大规模低碳利用,促进我国从以化石能源为主的能源结构向低碳多元供能体系平稳过渡,在满足减排需求的前提下保障我国能源安全。将CCUS与资源开采、能源生产、能源储运及能源利用过程密切结合,对实现传统能源行业深度减排和可持续发展意义重大。
曹小朋(中国石化胜利油田分公司勘探开发研究院党委常委、副院长)
胜利油田在技术攻关和现场试验过程中,初步形成了CCUS理论技术系列:深化二氧化碳驱油开发机理研究,形成高压混相驱理论认识;形成“压驱+二氧化碳驱”注入模式,解决高压混相驱实现难题;建立了全域全程混相驱技术,提升高压混相驱开发效果;形成了二氧化碳驱关键配套技术,为驱油与封存提供了保障;建立了咸水层二氧化碳封存技术,为CCS规模推广提供储备。
王峰(中国石油吉林油田公司执行董事、党委书记)
中国石油高度关注二氧化碳资源化利用问题,在系统研究不同类型油藏二氧化碳驱油与埋存潜力的基础上,结合松辽盆地开发的含二氧化碳天然气田,于2005年提出了二氧化碳捕集、驱油与埋存一体化(CCUS-EOR)概念,组建由院士专家牵头、科研院所与油田联合的科研团队,系统攻关建立了陆相油藏二氧化碳驱油与埋存全产业链技术体系。
矿场历经先导-扩大试验、产业化发展两个阶段,率先在国内完整实践了二氧化碳规模捕集、输送、注入全流程,系统揭示了陆相低渗透油藏二氧化碳驱油与埋存规律,认识了陆相油藏提高石油采收率和效益埋存的潜力,展现了CCUS-EOR绿色低碳开发、规模效益减排的前景。
2 产业发展丨合力推进CCUS全产业链示范工程 争当“领跑者”
李金发(自然资源部党组成员,中国地质调查局局长、党组书记)
当前CCUS产业正处于规模化、高质量发展的战略机遇期,需要抓住时机,大力推进。在此提出三点倡议:一是企业、高校、科研院所要齐心协力加快二氧化碳捕集输送、封存场地选址等关键技术攻关,深化地质碳汇碳储、地质安全风险监测等研究,争取在低成本、低能耗、低风险的CCUS技术上取得更大突破。二是加快大规模、全流程示范工程建设,协同打造CCUS产业集群,充分发挥CCUS减碳作用。三是用好CCUS国际论坛这个广阔平台,进一步开展跨国家、跨行业、跨部门的学术交流和科技创新,共同应对全球重要环境与发展挑战。
袁士义(中国工程院院士,中国石油咨询中心专家)
当前,我国CCUS-EOR正处于工业化示范和规模产业应用阶段,在碳捕集、输送、驱油与埋存各个环节仍需进一步攻关。要充分发挥石油企业油气田资源技术等优势,构建更高效的CCUS-EOR全产业链原创技术体系,贯通CCUS-EOR新兴产业链,实现规模化发展;推进CCUS-EOR全产业链相关企业协同发展,形成优势互补的CCUS产业创新联合体和产业集群。
同时,国家层面要尽快制订CCUS中长期发展规划、科技支撑规划和实施计划,推动和引领全产业链规模有效快速发展,进一步完善相关政策体系和实施细则,提高企业规模化实施CCUS的积极性和主动性。
Bjorn Otto Sverdrup〔国际油气行业气候倡议组织(OGCI)执委会主席〕
OGCI正在围绕以下方面加快CCUS部署。首先,要开发地质存储目录,让投资者对地质封存技术和商业可行性充满信心。其次,我们正在持续尝试建立零排放工业枢纽,将排放源集群与地质封存设施相匹配,让碳捕集与封存基础设施共享成为可能。我们还参与到CCUS项目中,针对某个国家或地区发展CCUS的机遇与挑战进行了针对性研究,并通过鼓励不同利益相关方之间的合作开展研究。
新行业需要新法规、新政策。需要建立CCUS行业监管和许可证制度,确保设计、部署、实施和运行过程安全,缺乏明确协调一致的CCUS法规有可能制约行业发展。另外,要提升CCUS政策潜力,通过短期市场机制、碳定价和支持机制,让市场本身成为CCUS的驱动力。
Irtiza H. Sayyed〔埃克森美孚(ExxonMobil)低碳方案业务亚太区总裁〕
世界上约70%的碳排放来自难以减排的行业,例如钢铁、水泥、化工等行业。这些行业有时难以直接利用太阳能、风能等新能源实现减排。埃克森美孚致力于在全球范围内部署CCS项目,开展碳捕集与封存业务,证实大型碳捕集与封存项目的可行性,助力这些行业实现脱碳。目前,埃克森美孚已经有超过30年的碳捕集与封存开发应用经验,每年能够捕集600万至700万吨二氧化碳,二氧化碳管线输送能力排名全球第二,并且正在积极与企业界的领先者合作开发下一代技术。
许世森(中国华能集团科技部主任)
我国在CCUS领域有一定基础,但在大规模全流程CCUS工程示范方面与国外差距较大。此外,CCUS需进一步降低能耗和成本。开展大规模CCUS技术研发与工程示范,带动捕集、输送、驱油、封存和监测等核心技术突破,高质量实现国家“十四五”规划中CCUS示范工程目标。通过示范工程的实施,打造我国大规模CCUS技术研发、工程设计、工程建设、运行管理全产业链,以示范工程带动全链条技术的发展。
建议出台CCUS财税激励政策和标准体系,建立重大示范工程全生命周期成本分摊机制,为化石能源在新型电力系统、低碳工业体系中发挥支撑作用奠定重要基础。
程杰成(中国工程院院士,中国石油大庆油田公司首席技术专家)
大庆油田自上个世纪60年代开始CCUS-EOR攻关,经过近60年的研究与实践,实现了由先导到工业化示范的重大跨越,取得了一系列成果和成效。一是明确了二氧化碳驱是实现特低渗透难采储量动用的有效举措。二是建成了国内规模最大的非混相驱试验基地。三是形成了非混相驱提高采收率特色技术系列,针对外围储层非混相、油层薄、分布零散等特点,提出了提效果、降投资、控成本的开发思路,在系统分析全产业链关键节点的基础上,开展了特色技术攻关,取得了六方面重大突破。
大庆油田正在按照“三个结合、三个兼顾、三个优先”的原则,建设二氧化碳百万吨级埋存和产油能力的全流程示范工程。通过示范引领、稳步扩大,推动CCUS技术广泛应用,实现二氧化碳有效埋存。按照整体布局,“十四五”末建成二氧化碳埋存能力300万吨、100万吨产油能力非混相驱全流程示范工程。
3 市场应用丨合力构建CCUS高质量发展良好环境 争当“主力军”
赵英民(生态环境部副部长、党组成员)
我们将会同有关部门积极营造有利于CCUS发展的政策环境,推动构建CCUS技术标准体系;积极支持CCUS大规模试点示范,组织开展CCUS项目减排量核算方法学研究,探索将CCUS项目纳入碳市场交易的可行机制;充分发挥气候投融资政策的工具作用,搭建“政银企”信息对接平台,引导金融机构为CCUS技术发展和项目示范提供支持;进一步加强CCUS领域的国际交流与合作,促进先进技术的分享和经验借鉴。
黄晶(中国21世纪议程管理中心主任)
我国大部分CCUS技术仍然处于工业示范阶段,技术需求紧迫,大规模全链条技术体系尚待形成;部分企业驱动力不足,缺乏有效的商业模式;政策针对性有待进一步增强,CCUS产业发展仍面临诸多挑战。需结合国情,从能源供给安全、行业低碳转型、经济高质量发展等方面,把CCUS提升到战略性技术的高度,实施超前部署;强化研发、降低成本、刺激需求,促进技术、市场、政策三大要素深度融合,实现商业化规模化应用。
朱长龙〔壳牌(Shell)CCS业务中国区总经理〕
要想释放CCS的潜力,我们需要考虑三个关键问题。首先是合作。企业之间、各级政府之间以及不同国家之间都需要深度合作。其次是毅力。在CCS集群建设和逐步优化过程中,二氧化碳的捕集企业、运输和封存企业,都要勇敢地面对挑战,应对风险和不确定性,坚信坚持会有回报。最后是长期的、恰当的政策支持。政府可以通过制定碳价、碳税和低碳产品补贴相关政策、提供财税支持等方式,实现CCS价值链的运行。
徐冬(国家能源集团新能源技术研究院碳中和研究中心主任)
首先,需要完善CCUS产业的顶层设计,从国家层面统筹建立CCUS发展战略,逐步实现CCUS由战略储备技术向战略性新兴产业转变。其次,要多途径实施激励政策,包括财政、税收、财政激励(税收抵免、资金补贴、低息贷款等)、定价和补贴激励(优惠政策、电价、产品补贴、利用小时数等)。此外,要建立项目审批和许可制度,强化CCUS项目监管,全流程技术环节统一纳入监管平台,将许可制度贯穿整个项目周期,实现规范化发展。还需要加快CCUS管网规划布局和集群基础设施建设,优化设施管理模式,建立合作共享机制,带动形成以管网设施和封存场地为基础的区域CCUS产业促进中心。最后,建立支持CCUS科技创新的稳定投入机制,探索建立以政府、企业、金融市场为支撑的多元科技投入体系,多途径增加CCUS科技创新资金来源。
马爱民(国家应对气候变化战略研究和国际合作中心副主任)
目前,全国碳市场处于初期发展阶段,激励约束作用初步显现,有效促进了温室气体减排项目的发展,增强了重点排放单位“排碳有成本、减碳有收益”的低碳发展意愿。
我们有关机构正在开展CCUS项目减排、封存量的方法学研究。当方法学成熟之后,我们可以研究将CCUS纳入全国碳市场,让重点排放单位可以用CCUS封存的二氧化碳抵扣其排放量。对于全国碳市场覆盖领域之外的行业,我们可以研究将CCUS工程纳入自愿减排交易市场,让CCUS项目得到激励。
顾松园(中国石化经济技术研究院党委书记)
碳金融和碳市场的概念是相关联的。碳排放交易是对企业碳排放源的市场交易。相较于行政指令,建立碳排放交易市场的成本更低,可持续性更强。碳排放交易有利于企业将技术和资金导向低碳发展的领域,用市场的手段来引导高碳企业的节能减排,鼓励低碳企业健康发展。
邹才能(中国科学院院士,中国石油新能源首席技术专家)
作为能源人,我们要肩负起新的三大责任:推动能源转型,保障能源安全,践行“双碳”目标。
现在能源人的两个责任是推动能源转型、保障能源安全,未来能源人的两个责任将是大力发展新能源工业、践行“双碳”目标。
CCS/CCUS是能源人的一场接续性的革命,石油企业具有构建CCUS的地上与地下优势。“CCUS”这四个字母,第一个是碳,碳可以有蓝碳,通过转化利用,对人类产生正向影响;第二个是捕集,低浓度、低成本捕集对未来十分重要;第三个是利用,石油工业将肩负起十亿吨级二氧化碳埋存和利用的重任;第四个是封存,长期封存尤为关键。中国石油正在成为我国CCS/CCUS的主力军。
作为中国石油的能源科技人,要引领和推动加快构建绿热、绿电、绿氢和二氧化碳“四大工业体系”,更要追求更高水平的绿色创新,更要奉献更大规模的绿色能源,更要利用更低成本的CCUS,要更高质量助力推动能源转型、保障国家能源安全与实现碳中和目标。(陈钦强、许琳迪、付麟舒、王玥、许晨整理)
政策、法规和商业模式如何赋能CCUS长远发展?
马乔(中国21世纪议程管理中心)
需要针对CCUS中不同发展阶段的技术分类施策。在完善环境侧政策方面,需建立系统全面的激励机制,将CCUS项目纳入碳市场,完善CCUS碳减排量核算方法,给予CCUS项目补贴,完善技术体系标准等。在建立需求侧政策方面,建议制定政府采购政策,设立碳排放限额标准等。
姚星(北京航空航天大学)
目前,我国部分盈利条件较好的电厂已具备在较低政策扶持力度下实现大规模碳捕集的潜力,并且将CCUS纳入碳市场/CCER/绿电/绿证等交易体系,对CCUS的产业化发展意义重大。上网电价补贴、绿色金融支持、碳市场机制和绿色电力交易机制,可作为CCUS项目的长期激励政策。国家大型能源基地的建设规划可能给CCUS项目带来成本进一步下降的空间。保证CCUS上下游合作的稳定性,降低二氧化碳销售环节的风险与不确定性,对CCUS的产业化发展意义重大。
建议早期针对个别盈利条件较好的电厂提供发电小时数补偿政策,促进CCUS技术工程实践经验的积累。建议尽快组织开展CCUS方法学研究,为CCUS纳入碳市场与绿色电力认定提供理论依据。建议将CCUS项目纳入绿色金融、转型金融支持名单,为大规模产业化的CCUS推广提供低成本资金支持。建议完善CCUS上下游产业链合作体系,促进关键地区形成长期稳定的产业集群。建议围绕主要二氧化碳封存中心规划建设主干二氧化碳管网体系。
冯蕾(国家能源集团新能源技术研究院)
要加快推动CCUS标准体系建设,为全面推动CCUS标准化进程提供指导。
组织培育及制修订一批CCUS关键配套标准。加快开展国际先进标准的引进、转化和采标工作,与国际标准化工作接轨;加快推动制修订CCUS项目核证减排量的方法学标准,有效衔接碳市场及建立协调机制;开展碳捕集技术、碳储运技术、监测和装备、二氧化碳驱油等方面标准的预研究及制修订工作。
积极推动CCUS国际标准化工作,不断提升国内CCUS技术水平和国际影响力。
依托CCUS有关示范项目,开展先进适用标准试点示范。在工程策划、设计、建设、验收、运行全阶段与相关标准制修订紧密协同,切实发挥标准在CCUS过程中的引领、支撑和规范作用。
有效开展前瞻性战略研究,为政府决策、企业规划、标准研制提供参考。
郜峰(中国石油勘探开发研究院)
加大碳利用的政策支持力度。提高碳利用的经济性,政策激励是关键;应在已有政策支持的基础上,进一步细化补贴激励、税收优惠、投融资等方面的政策,提升CCS/CCUS的经济性。
加快全产业链技术研发体系建设。在二氧化碳的捕集、运输、封存、化学利用、地质利用和生物利用方面,持续开展技术攻关、技术升级与低成本工业化应用,构建全产业链技术研发体系。
注重产业发展与创效新模式。重视相关行业间整合与优势互补,通过规模效应与共享成本降低开发风险,探索构建“油气资源、清洁电力网络和CCUS枢纽”双效联动或多效联动产业链。借鉴国际油公司典型做法,加强与周边项目、与资源国当地政府的合作,探索低碳与新能源项目创效新模式。
深研资源国政策,规避风险,提升经济性。油公司在境外开展CCS/CCUS业务,需深入研究资源国相关政策措施,充分做好尽职调查,在可行性研究报告、开发方案编制中单独成章,全面分析对项目技术性与经济性的影响。争取资源国对发展低碳与新能源的激励政策,提升项目经济性。
于航(中海油研究总院)
咸水层封存的容量大、潜力大,但立足目前的认识,找到能够满足千万吨级规模封存要求的可靠场地并不容易,需要深化对咸水层封存机理/模式的认识,研究二氧化碳增效封存方法,真正实现经济封存量的增长。
捕集环节是影响陆海一体化CCS项目最重要的因素,在目前技术水平下,低浓度碳源的加入将会显著增加封存成本。规模化的集群项目,针对不同类型碳源特点,研究制订合理的捕集策略及探索合适的商业模式,是影响经济成本最关键因素之一。
随着我国应对气候变化工作的不断推进,CCS/CCUS技术的重要性已经凸显。近年来,相关技术研究不断深入,试点示范取得了一定经验,规模化CCS/CCUS已经进入规划,但产业化发展环境相对滞后的问题依然存在。因此,亟须国家层面在相关法律法规、政策支持、财政补贴、商业模式等方面给予引导和支持,为大规模示范项目创造有利条件,促进CCUS产业高质量发展。
中国CCUS发展前景可期,商业化如何破局?
万钧(中油资产管理有限公司副总经理)
CCUS是实现温室气体净零排放目标的一项重要减排技术,是集团公司低碳产业重要发展方向,是OGCI昆仑气候投资基金的重点投资领域。
OGCI昆仑气候投资基金将积极贯彻落实党的二十大“积极稳妥推进碳达峰碳中和”“积极参与应对气候变化全球治理”等最新要求,为我国实现“双碳”目标贡献力量。围绕中国石油绿色低碳战略目标和“清洁替代、战略接替、绿色转型”三步走总体部署,中油资产将着力发挥资本的产业撬动和先行先试作用,与OGCI昆仑气候投资基金一起,为相关技术发展和项目实施提供专业金融和资本支持。
丁辉(生态环境部应对气候变化司综合处处长)
我国发展CCUS产业链前景广阔,加速发展CCUS项目恰逢其时。油气企业要充分挖掘CCUS等低碳项目的市场价值和投资潜力,形成具有显著产业特色和多重效益的气候投融资实践经验。
金融机构要创新气候投融资的金融产品、服务模式和体制机制,探索通过碳价格信号来优化投资决策、调整产业结构、提升客户质量。
作为应对气候变化工作的主管部门,我们将充分发挥气候投融资政策的工具作用,搭建银企对接合作平台,引导金融机构支持CCUS技术发展并做出示范。完善CCUS相关的技术规范和标准,推动开展CCUS项目减排量核算方法学研究等。目前,CCUS专委会已经启动方法学的研究编制工作,为对CCUS的发展提供金融支持打好技术基础。进一步加强CCUS领域国际交流与合作,促进先进技术、商业模式和投融资机制的经验分享和借鉴。
James Mackey(OGCI CI CCUS业务董事总经理)
中国有着如此高的生产力水平,也是最有能力大规模部署CCUS项目的国家之一,中国具有可以成为全球应对气候变化真正领导者的优势。过去几年里,我们在美国和英国的CCUS项目投资中学到了很重要的一条经验,那就是能否让政府、私营企业和资本投资方等在内的众多利益相关方积极参与,是CCUS项目可否成功落地的重要因素。
我认为,促进各种激励措施协调一致,使CCUS项目对资本投资具有吸引力,这对真正推动CCUS至关重要。
宋磊(OGCI CI中国首席代表)
CCUS投资需重点关注三个方向:一是在捕集端,通过技术革新和产业放大加速实现碳捕集成本下降;二是在应用端,通过新技术研发拓展二氧化碳应用领域,为市场提供新的供应选择;三是在项目端,不断积累CCUS项目经验。解决好四个重要问题,包括如何“速胜”,尽快实现千万吨级直接减排量,如何在不同行业领域个性化地部署应用CCUS项目,如何整合CCUS产业链资源、优化伙伴关系,如何在不同地质环境中提升有效封存能力。
柴麒敏(国家气候战略中心战略规划部主任)
2022年全球能源转型投资总额达1.1万亿美元,中国连续多年成为全球最大投资国;2022年全球绿色债券发行规模4437亿美元,中国是全球最大绿债发行国之一;2022年全球碳市场交易总额约8650亿欧元,中国交易额位列欧盟、北美、英国、新西兰、韩国之后,处于稳步发展阶段。通过三组数据可以看到,中国已进入全球气候投融资的主力方阵。
中国要实现碳中和,需要技术创新这一重要利器。中国已投运或建设中的CCUS示范项目约40个,年捕集能力约300万吨,捕集源主要集中在石油、电力、煤化工、化肥和水泥生产等行业。
保守估计,未来中国CCUS市场规模增长非常快,短期内,在中国至少会形成千亿美元级别的投资市场。专项政策如设立碳减排货币政策工具、设立国家低碳转型基金等,将对发展绿色金融起到积极作用。
梁希(伦敦大学学院长聘教授、巴特莱特建筑学院院长助理)
新兴的碳定价工具和创历史新高的碳价,推动碳市场带来超过800亿美元的商业价值,覆盖了全球约23%的温室气体排放。全球多地的碳价创下历史新高,碳价上涨在发达国家的碳市场中尤为明显。在未来,CCUS融资机会将会增长,基于CCUS学习效应,项目成本将会下降。此外,随着越来越多大规模CCUS项目的运行,新建项目的成本正在降低,这种成本的降低来自技术溢出效应和学习效应。
能源企业应该提前开展CCUS规划,提前布局高浓度排放源CCUS,建设大型示范项目;在国外成熟市场开展业务,提升国际市场占有率,开展国际合作;投资创新技术,推动技术规模化示范。(王芳、王玥、许晨整理)
中国石油CCUS历程
1 探索阶段(1965—2006年)
1965年
大庆油田碳酸水注入试验拉开我国探索二氧化碳驱油序幕
1999年
吉林油田开展二氧化碳驱油先导试验
2006年
首次提出中国发展CCUS/CCS产业倡议(香山科学会议)
2 攻关试验阶段(2007—2021年)
2007年
启动国家973计划项目《温室气体提高石油采收率的资源化利用及地下埋存》
2008年
中国石油承担国家科技重大专项《大型油气田及煤层气开发》下设项目及示范工程
2009年
承担国家863计划项目《二氧化碳驱油提高石油采收率与封存关键技术研究》
设立中国石油重大专项《吉林油田二氧化碳驱油与埋存关键技术研究》
2013年
宁夏石化建成15万吨/年烟气二氧化碳捕集装置
2014年
吉林油田建成10万吨级CCUS-EOR全流程示范工程
2019年
新疆HUB成为OGCI全球首批5个CCUS产业促进中心之一
2021年
设立中国石油重大科技专项《二氧化碳规模化捕集、驱油与埋存全产业链关键技术研究及示范》
成立中国石油二氧化碳捕集、利用与封存重点实验室和碳中和技术研发中心
部署“四大工程示范”和“六个先导试验”CCUS工程
3 工业示范阶段(2022年及以后)
2022年
提高油气采收率
全国重点实验室获批建设
启动建设松辽盆地300万吨CCUS示范工程
发布《中国石油绿色低碳发展行动计划3.0》,
确立CCUS发展战略
长庆油田开启鄂尔多斯盆地千万吨级CCUS/CCS产业基地建设新征程
中国石油二氧化碳年注入量达到111万吨,累计注入量达到563万吨
附:
何为CCUS
二氧化碳(CO2)捕集利用与封存(CCUS)是指将CO2从工业过程、能源利用或大气中分离出来,直接加以利用或注入地层以实现CO2永久减排的过程。CCUS按技术流程分为捕集、输送、利用与封存等环节。
图1. CCUS技术流程及分类示意

(一)CO2捕集
CO2捕集是指将CO2从工业生产、能源利用或大气中分离出来的过程,主要分为燃烧前捕集、燃烧后捕集、富氧燃烧和化学链捕集。适合捕集的排放源包括发电厂、钢铁厂、水泥厂、冶炼厂、化肥厂、合成燃料厂以及基于化石原料的制氢工厂等,其中化石燃料发电厂是CO2捕集最主要的排放源。
图2. CO2捕集技术分类


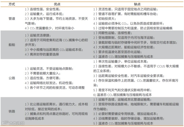
(二)CO2输送
CO2输送是指将捕集的CO2运送到可利用或封存场地的过程运送到利用或封存地的过程,是捕集和封存、利用阶段间的必要连接。根据运输方式的不同,主要分为管道、船舶、公路槽车和铁路槽车运输四种。
图3. 不同CO2运输方式对比

(三)CO2利用
CO2利用是指通过工程技术手段将捕集的CO2实现资源化利用的过程。根据工程技术手段的不同,可分为CO2地质利用、CO2化工利用和CO2生物利用等。其中,CO2地质利用是将CO2注入地下,进而实现强化能源生产、促进资源开采的过程,如提高石油、天然气采收率,开采地热、深部咸(卤)水、铀矿等多种类型资源。
图4. CO2利用技术分类

免责声明:所载内容来源:能源情报等,我们对文中观点保持中立,文中观点代表本公众号观点,所有文章仅供参考,交流之目的。转载的稿件版权归原作者和机构所有,如有侵权,请联系我们删除。

加入环境领跑者企业家同盟
落地实践,合作共赢
同盟宗旨:
干永续发展的事业,做可持续发展的平台!
发展定位:
国环生态信用平台+同盟企业家资源+跨界产业生态+创新合作模式
核心价值观:
共享资源,利他思维,跨界多赢!
同盟企业家以“国环生态”平台为“信用核心”,以遵守职业道德、诚信做人做事,遵守契约精神为守则实现成员间的合作共赢。
同盟企业家除与“国环生态”平台一同走入地方政府,帮扶助力,同盟企业家间采取互帮互助,互惠互利,落地项目,合作共赢方式,共同打造同盟企业家命运共同体!

同盟成员业务范围:
一、节能环保(节能技术和装备、高效节能产品、节能服务产业、先进环保技术和装备、环保产品与环保服务、工业节能、建筑节能、绿色制造、智能制造、水污染治理及生态修复、大气污染治理、土壤及矿山修复、固废资源化、环境监测、山水林田湖草沙治理等);
二、清洁能源(太阳能利用、光伏发电及风力发电、储能、海洋能、核能、生物质能、生物柴油 、燃料乙醇、新能源汽车、燃料电池、氢能、垃圾发电、建筑节能、地热能、二甲醚、可燃冰等);
三、信息化(智慧城市、信息安全、AI人工智能、边缘计算、信息通讯、科学可视化、5G、航空航天、卫星遥感、智能机器人、数字孪生、3D建模、大数据物联网等);
四、金融投资(国债资金、中央专项资金、部委扶持资金、产业基金、银行信贷、社会资本、民间资本);
五、绿色物流(信息化、仓储、运输、技术装备等);
六、乡村振兴(乡村产业振兴、人才振兴、文化振兴、生态振兴、组织振兴);
热线电话:13146889291


你在看就点这里吧👇


