


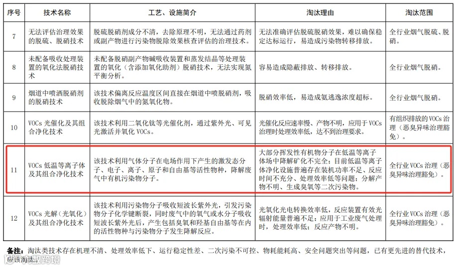
9月20日,生态环境部发布了《国家污染防治技术指导目录(2024年,限制类和淘汰类)》(公示稿,以下简称《目录》),旨在推动生态环境领域设施设备更新和技术进步。此次《目录》明确了多项限制类和淘汰类技术,包括除尘、脱硫脱硝及VOCs治理等多个领域。防水行业已广泛淘汰了大多数受限技术,但“VOCs低温等离子体及其组合净化技术”仍被少数企业使用。《目录》公示期为2024年9月20日至9月27日。

为深入贯彻党的二十大和二十届三中全会精神,认真落实全国生态环境保护大会要求,更好地发挥技术指导作用,推动生态环境领域设施设备更新和技术进步,我部组织编制了《国家污染防治技术指导目录(2024年,限制类和淘汰类)》(公示稿,以下简称《目录》),具体管理办法另行制定。现进行公示,公示期为2024年9月20日至9月27日,若有异议,请将意见反馈我部科技与财务司。
电 话:(010)65645390
传 真:(010)65645400
邮 箱:touzichu@mee.gov.cn
附 件:《国家污染防治技术指导目录(2024年,限制类和淘汰类)》(公示稿)

免责声明:所载内容来源:生态环境部,我们对文中观点保持中立,文中观点代表本公众号观点,所有文章仅供参考,交流之目的。转载的稿件版权归原作者和机构所有,如有侵权,请联系我们删除。


专委会秘书处
联系人:官女士
联系电话:18519726133



