
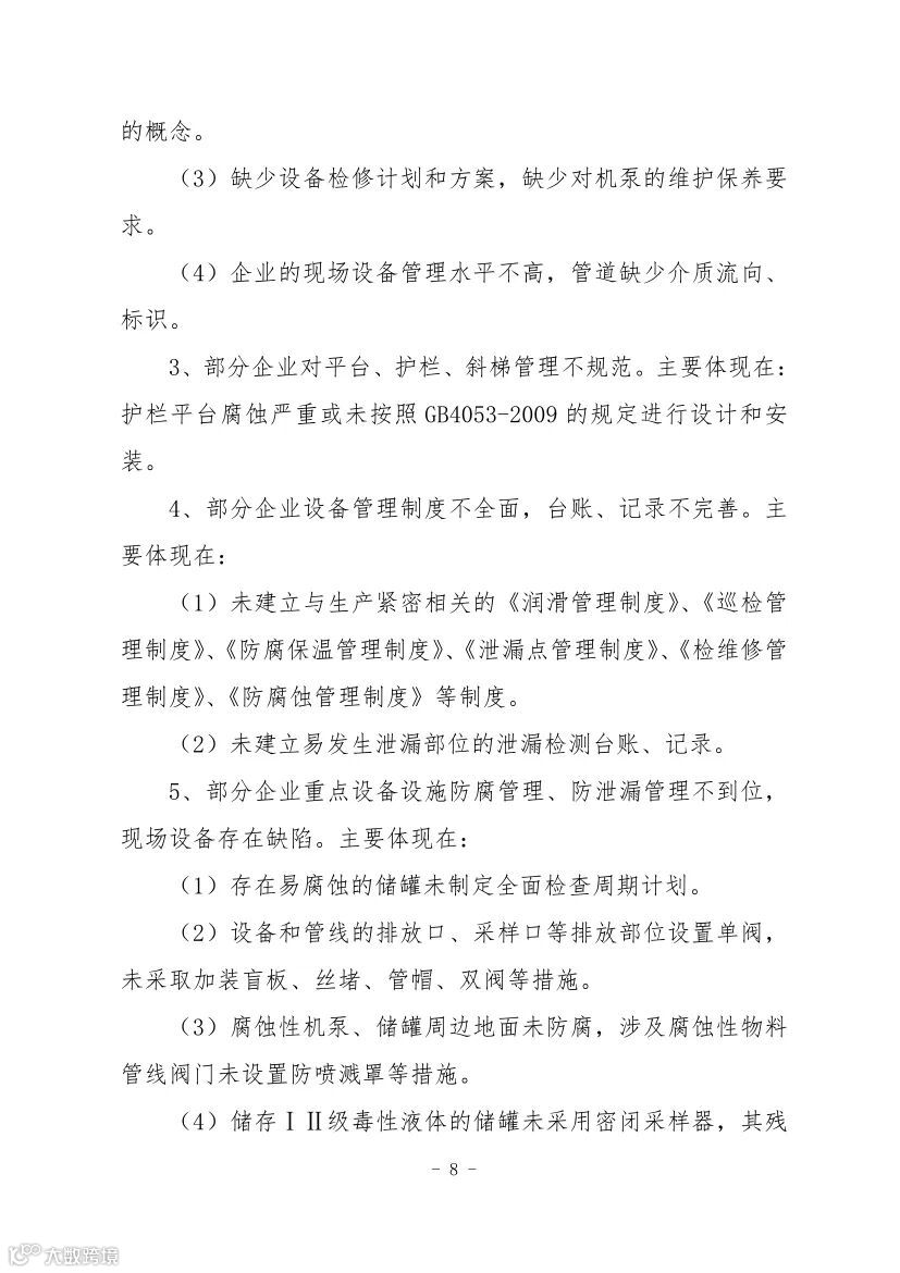
近期,山东省政府安委会办公室调度分析了各地危险化学品安全生产集中整治情况,全省共有9600余家危险化学品生产、储存和经营企业开展了自查自纠,各市、县(市、区)应急部门共对6380余家企业进行了执法检查,发现了34700余项问题和隐患,均依法下达了整改指令、督促企业限期整改。但是,受疫情影响,一些企业复产复工受阻,到岗职工较少,尚未开展自查自纠或者自查自纠质量不高;部分应急部门忙于疫情防控,人员和精力投入不足,执法检查进度迟缓。
当前,新冠肺炎疫情影响趋于尾声,集中整治剩余时间已不足2个月,各市、各有关部门要研究采取有效措施,加快整治进度,提高工作质量,确保按时完成各项集中整治任务。
严格落实企业自查自纠措施
各市、县(市、区)要按照《全省危险化学品安全生产集中整治实施方案》(鲁安办发〔2019〕77号),组织和督促所有危险化学品企业对照企业层面的15项问题清单,深入开展自查自纠,落实“双签字、双备案”管理措施。
省政府安委会办公室组织梳理了2019年全省迎接建国70周年安全专项整治及其他检查整治发现的共性问题和隐患,各市、县(市、区)要迅速传达到辖区内所有危险化学品企业,督促已自查自纠的企业对照开展进一步排查整改,未自查自纠的企业结合自身实际、对照进行全面的排查整改,切实落实企业隐患排查治理主体责任。
深入开展执法检查
各市、县(市、区)要对前期集中整治情况进行梳理分析、查缺补漏,采取“四不两直”暗访抽查与随机检查相结合等方式,深入分析研判疫情对安全生产工作带来的不利影响,全面开展安全生产大检查、大排查、大整治。突出动火和受限空间等特殊作业、试生产、开停车、检维修等事故易发多发环节执法检查,督促企业深入开展反“三违”行动。
要充分依托全省危险化学品安全生产风险监测预警系统,加强网上巡查和监督,推动企业抓好重大危险源安全管控,落实安全风险研判和承诺公告制度。要坚持区别对待原则,对企业自查发现问题隐患且自行整改的,无论是否整改完成,均不予处罚;对未认真开展自查,以及执法检查新发现的问题隐患,依法严格进行处罚,强化整改闭环管理。
组织一次警示教育
进入2020年以来,省内外先后发生多起化工行业及危险化学品生产、储存、使用和废弃处置环节的事故,省政府安委会办公室搜集整理了这些事故情况供参考。集中整治期间,各市、县(市、区)要充分利用省应急管理厅编写的《2019年度全省化工行业及危险化学品领域事故分析报告》和2020年以来省内外化工及危险化学品事故情况,组织所有危险化学品企业主要负责人和安全管理人员开展一次事故警示教育,督促企业开展一次全体员工事故警示教育,深刻吸取事故教训,强化各项防范措施。
强化部门齐抓共管
各市、县(市、区)政府安委会办公室要充分发挥协调和督办作用,通过制发提醒、警示、问题线索移交、督办函等方法,推动负有危险化学品安全监管职责的部门落实安全监管职责,深入排查治理各类风险隐患。
各有关部门要对照《全省危险化学品安全生产集中整治实施方案》政府层面的问题清单,认真开展自查自改。省政府安委会办公室将组织开展督导调研,对集中整治措施不力、自查自纠走过场、问题隐患整改不到位的,严格实施警示、通报等措施。
附:山东2019年全省各类危险化学品整治及检查发现的共性问题和隐患









诚征销售代理,联系热线:13146889291
招募全国各合作伙伴
“一站式全科环境医生智慧平台暨环境领跑者生态圈招募地方合伙人”
“一站式全科环境医生智慧平台”是个有着持久生命力的共生组织,我们依托于有关部委机构资源,跨学科专家、院士人才,联合行业精英企业,赋能地方合伙人,联手共同打造生态安全、节能环保、大数据物联网平台,解决地方,区域环境问题,行业节能环保技术难题,承接工程项目,提供全套国家级治理解决方案,使合伙人成为“绿色财富”的拥有者,领航人,领跑者!诚邀加入,携手同行,共创绿色未来!
招募热线:18519726133




