点击上方蓝字 关注我们
line-size: 100%;min-height: 1em;cursor: text;text-indent: 0em;box-sizing: border-box !important;outline: none 0px !important;">
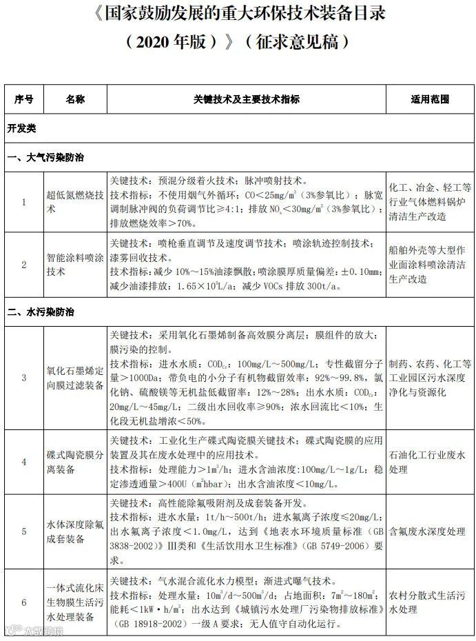
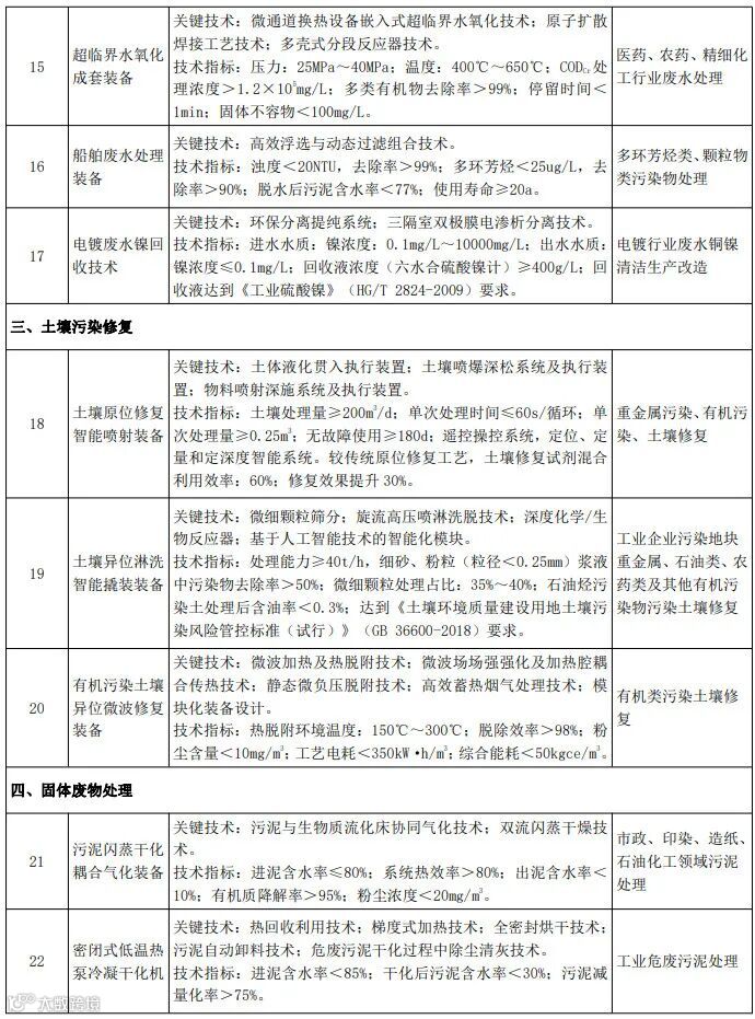
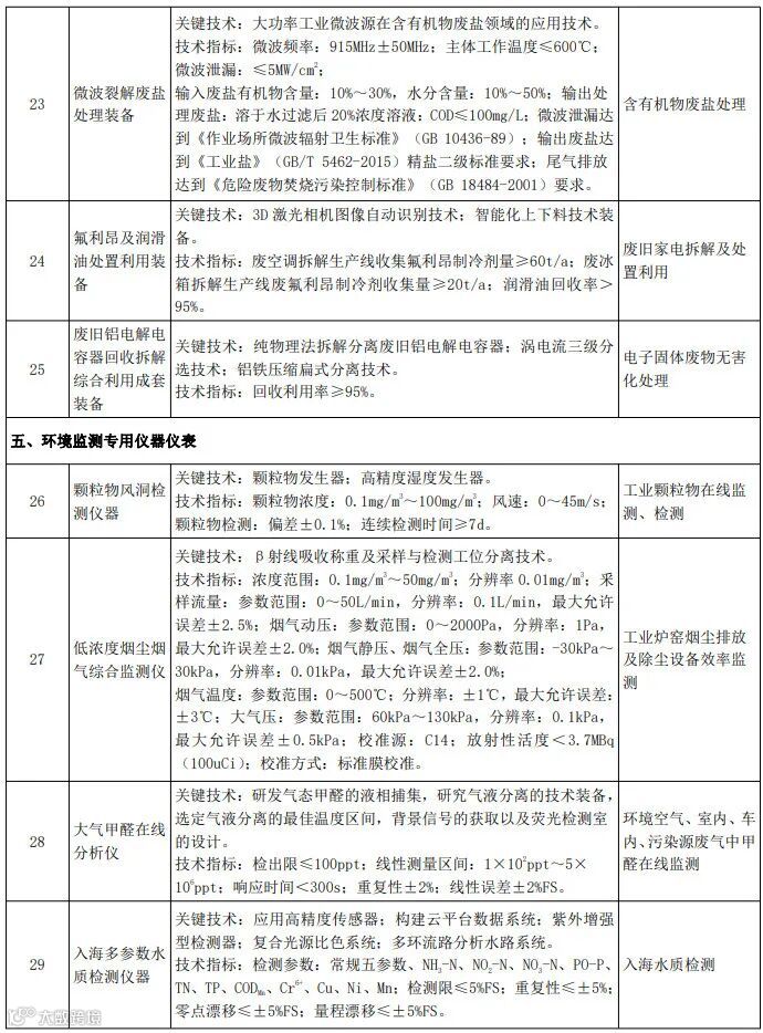
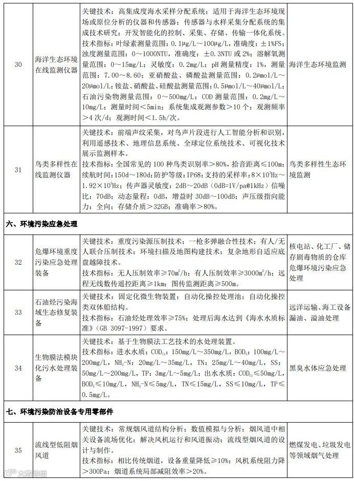
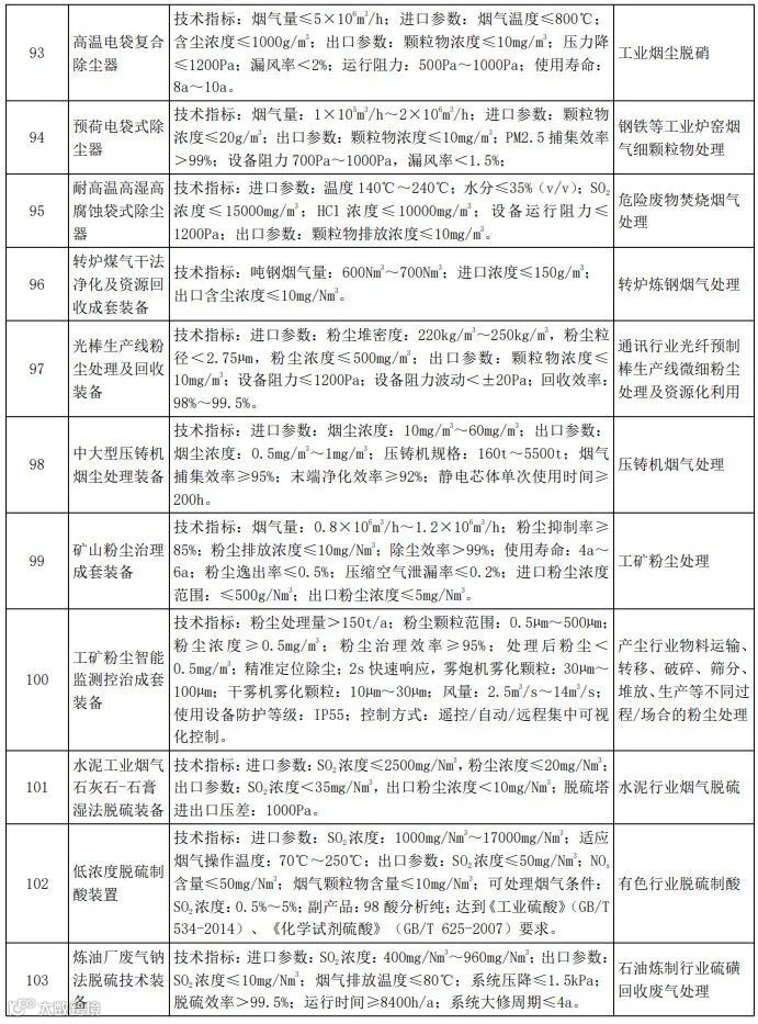
11月23日,工信部发布《国家鼓励发展的重大环保技术装备目录(2020年版)》(征求意见稿),旨在加快先进环保装备研发和应用推广,提升环保装备制造业整体水平和供给质量。
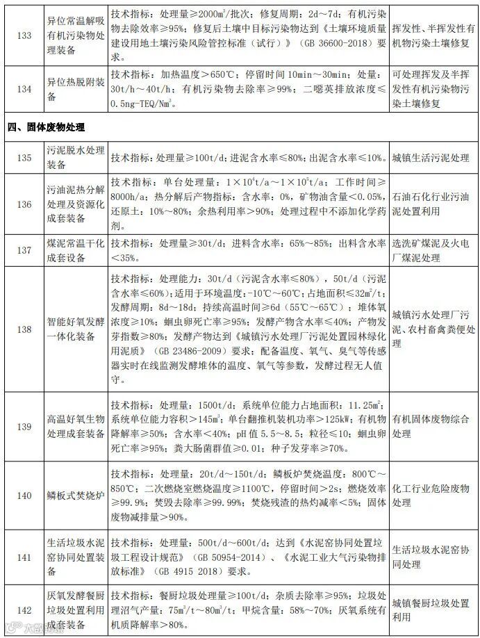
目录分为开发类、应用类以及推广类,涵盖大气污染防治、水污染防治、土壤污染修复、固体废物处理、环境监测专用仪器仪表、环境污染应急处理、环境污染防治设备专用零部件等领域。

为加快先进环保装备研发和应用推广,提升环保装备制造业整体水平和供给质量,我们会同科技部、生态环境部组织制定了《国家鼓励发展的重大环保技术装备目录(2020年版)》(征求意见稿),现公开征求社会各界意见。如有意见和建议,请于2020年12月3日前反馈工业和信息化部(节能与综合利用司)。
联系电话:010-68205340
电子邮件:hbc@miit.gov.cn
传真:010-68205340
附件:《国家鼓励发展的重大环保技术装备目录(2020年版)》(征求意见稿).pdf
工业和信息化部节能与综合利用司
2020年11月23日
——以上为不完全统计。
附:



















招募全国各合作伙伴
“一站式全科环境医生智慧平台暨环境领跑者生态圈招募地方合伙人”
“一站式全科环境医生智慧平台”是个有着持久生命力的共生组织,我们依托于有关部委机构资源,跨学科专家、院士人才,联合行业精英企业,赋能地方合伙人,联手共同打造生态安全、节能环保、大数据物联网平台,解决地方,区域环境问题,行业节能环保技术难题,承接工程项目,提供全套国家级治理解决方案,使合伙人成为“绿色财富”的拥有者,领航人,领跑者!诚邀加入,携手同行,共创绿色未来!
招募热线:18519726133



