
近日,生态环境部研究起草的《危险废物转移环境管理办法(修订草案)》(征求意见稿)向社会公开并征求意见,其中提到鼓励危废利用处置区域合作,原则上不鼓励跨省转移处置危险废物。
数据显示,我国危废产量预计在2020年受到医废产出量增长推动,或将超过10000万吨。在处理上,业内认为普遍认为应进一步要求企业采用清洁生产工艺,防止和减少危险废物的产生,并着眼于综合利用,将固体废物最大限度地转化为产品或副产品,减少危废转移。
危废不转移处理?如何解决危废处理问题呢?本文以广东为例进行说明。
据了解,广东在危废处理上有了可推广的方案。统计数据显示,截至2020年9月底,全省有近140家危险废物综合经营许可单位,预计2020年年底,利用处置能力将达到750万吨/年以上。
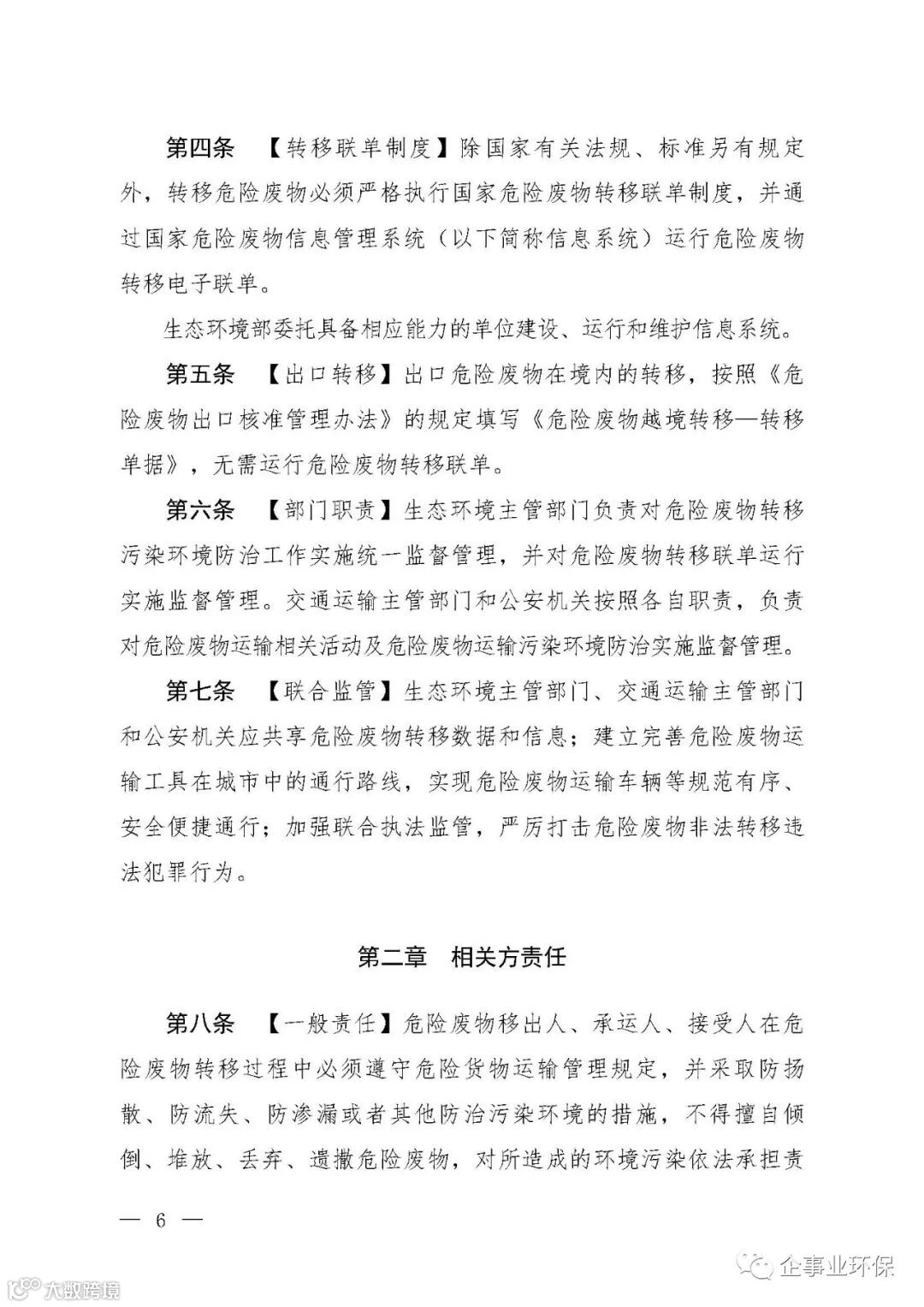
在资金方面,广东充分发挥财政投入、国有企业的“兜底”作用,带动银行、社会资本等投入,重点建设13个危废处置项目,并将收集、储存危废从“收集+处置”的综合模式中分离出来,降低企业成本。
在监管上,广东应用视频联网监控、智能电子地磅数据传输、运输车辆车牌智能识别、无人机巡拍等物联网技术,摸索出一套危废从产生到贮存、转移运输、利用处置全过程信息化监管的管理模式,进一步提升危废处理处置设施规划建设的针对性。
处理方式上,广东支持水泥企业用水泥窑协同处置危废,把危废变成水泥原料,走出资源化利用新路子。
目前各类危险废物在处理期间主要采取焚烧法。有专家指出,水泥窑协同处置危险废物处理过程同常规的焚烧炉原理相同,而水泥窑协同处置过程中水泥窑内的温度更高、热容量更大、废物停留时间更长,这些都有利于更彻底燃烧。
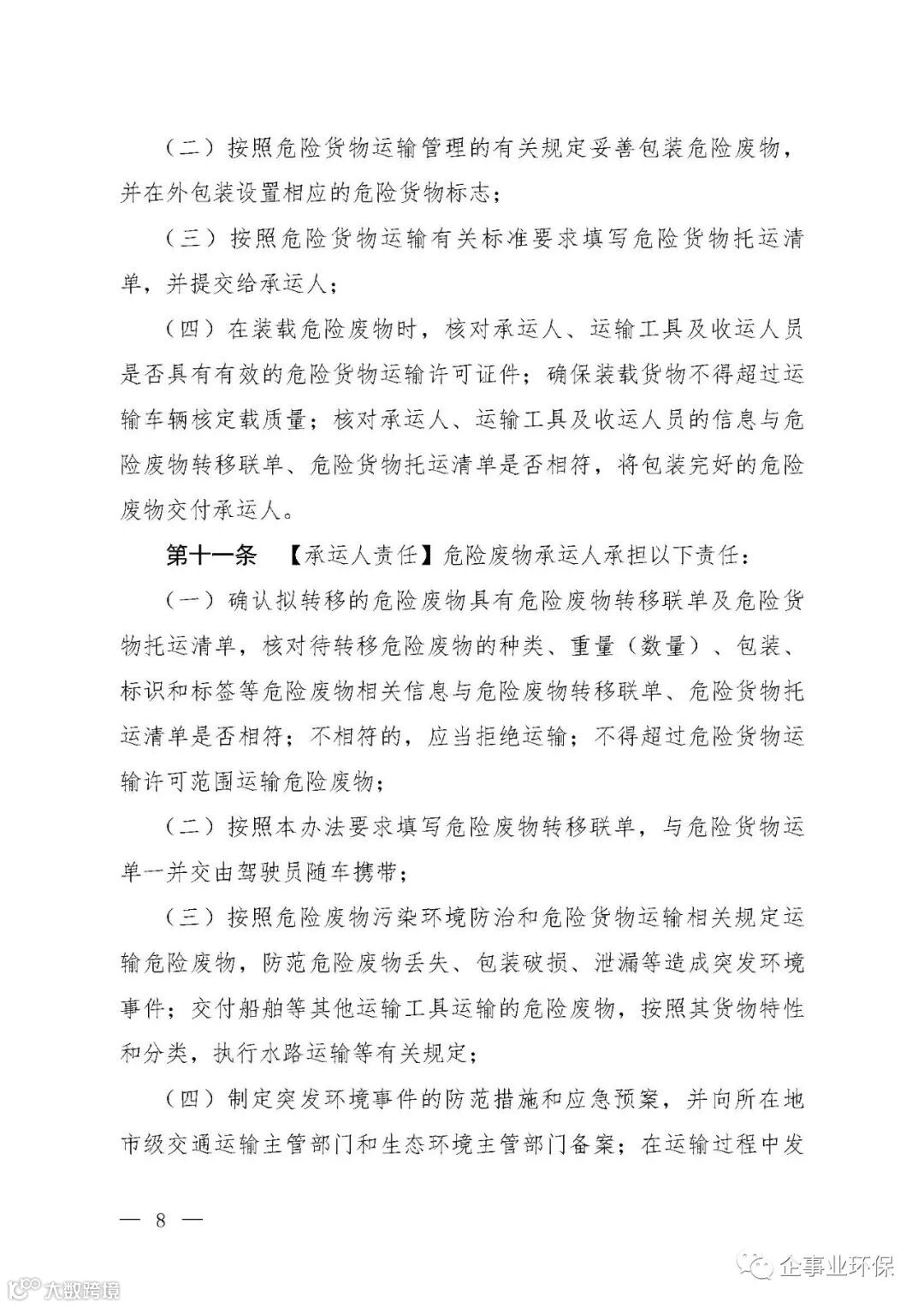
整理资料发现,我国要想达到“危废处理不跨省转移处置”还需要解决两大问题。
目前我国水泥窑协同处置固废的种类主要是生活垃圾、污泥和一般固废,协同处置危险废物的生产线较少。
另一个需要注意的是,我国各地方危废处理能力不平衡,东部大部分地区危废产生量大、处置能力不足的地区,而西部地区处置能力大而吃不饱。


污泥资源化制备非金属陶粒技术
随着社会经济快速发展和城市化水平不断提高,生活污水、工业污水的排放量日益增多,污水处理厂污泥产量急剧增加,污泥污染成为制约污水处理行业快速健康发展的重要因素。污泥处理是城市污水处理厂环境功能的保障和深化,是水污染控制和水环境保护的重要部分。为彻底解决污泥污染问题,污泥处置设施的建设势在必行。
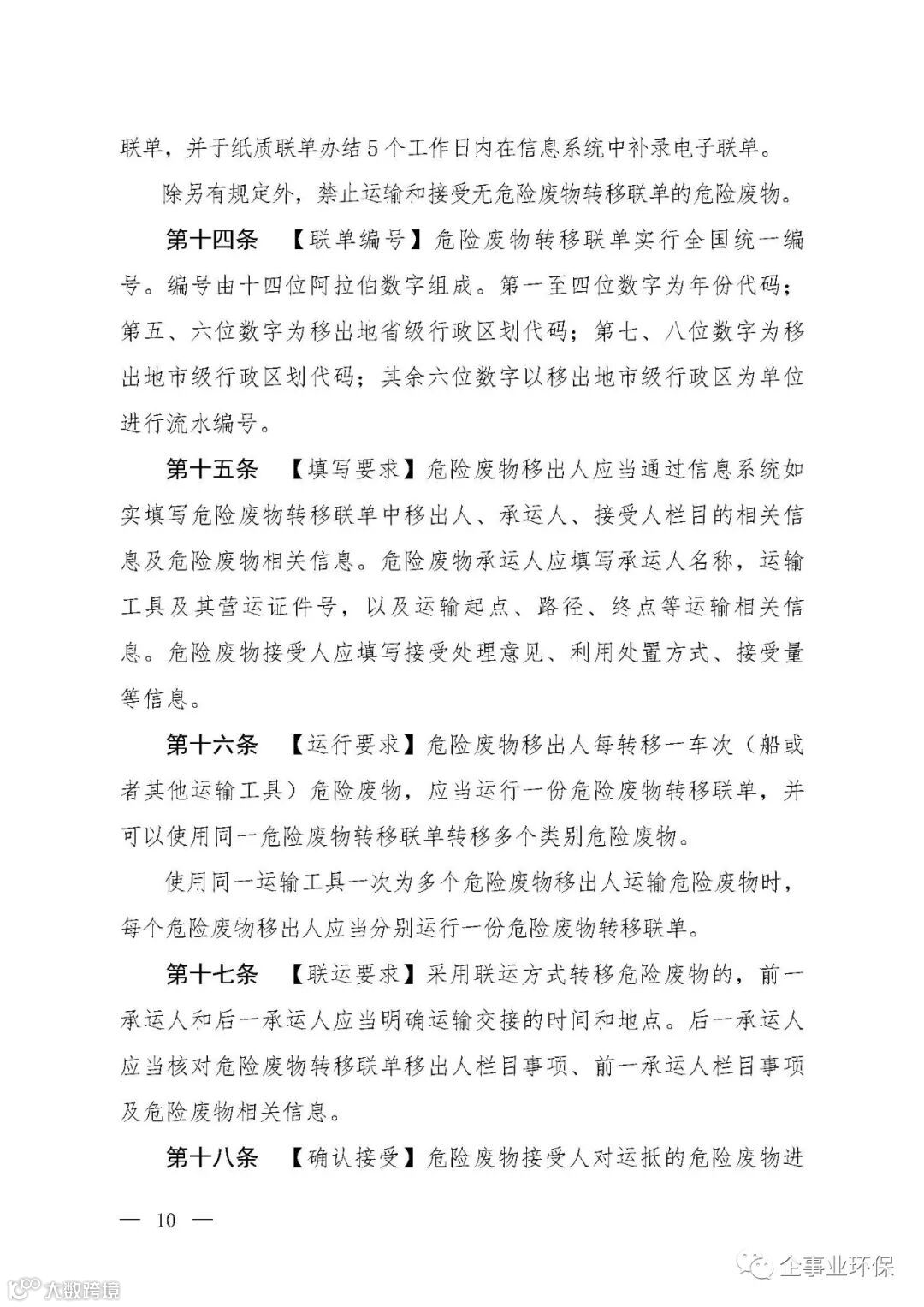
项目实践应用经过近两年的项目验正,污泥资源化生产的无机非金属新材料陶粒是一种具有微孔状的轻质颗粒,呈圆形、椭圆形球体或不规则碎石形,具有质轻、高强、保温、隔音、抗震等作用,可替代沙子、石子作为人造轻集料广泛应用于海绵城市、水体治理、高铁吸音、建筑节能、无土栽培等多个领域。


资源化再生产品的主要特点为:(1)密度小、质轻;(2)保温、隔热;(3)耐火性优异;(4)抗震性好;(5)吸水率低,抗冻性能和耐久性能好;(6)抗渗性优异;(7)抗碱集料反应能力优异;(8)适应性强。
特殊用途
根据用途不同和市场需要,可以生产不同堆积密度和粒度的陶粒产品(超轻陶粒、结构陶粒),也可生产有特殊用途的陶粒,比如耐高温陶粒、耐酸陶粒和花卉陶粒等。
近年来随着无机非金属新材料陶粒制造和应用技术的提高,应用范围更加宽广,重点领域包括四大类:
(1)装配式建筑:叠合楼板、预制楼梯、内墙板等构件,可有效降低建筑自重,同时隔音、保温、抗渗等性能较传统构件大幅提升,是未来建筑业发展的方向;
(2)建筑节能:超轻陶粒制品目前已广泛应用于建筑物墙体保温、屋面保温、隔音等领域,其较低的导热系数,较好的阻燃性能必将在建筑节能领域得到长足发展;
(3)环境治理:围绕陶粒产品所形成的环保产业链,其上游生产环节可以实现协同处置污泥等固体废弃物,下游陶粒产品可应用于土壤修复、水体治理等领域;
(4)海绵城市:陶粒微孔结构使其具有较好的蓄水功能,陶粒本身又具有一定的强度,作为海绵城市蓄水、透水材料施工非常方便,是一种理想的“有强度的海绵体”
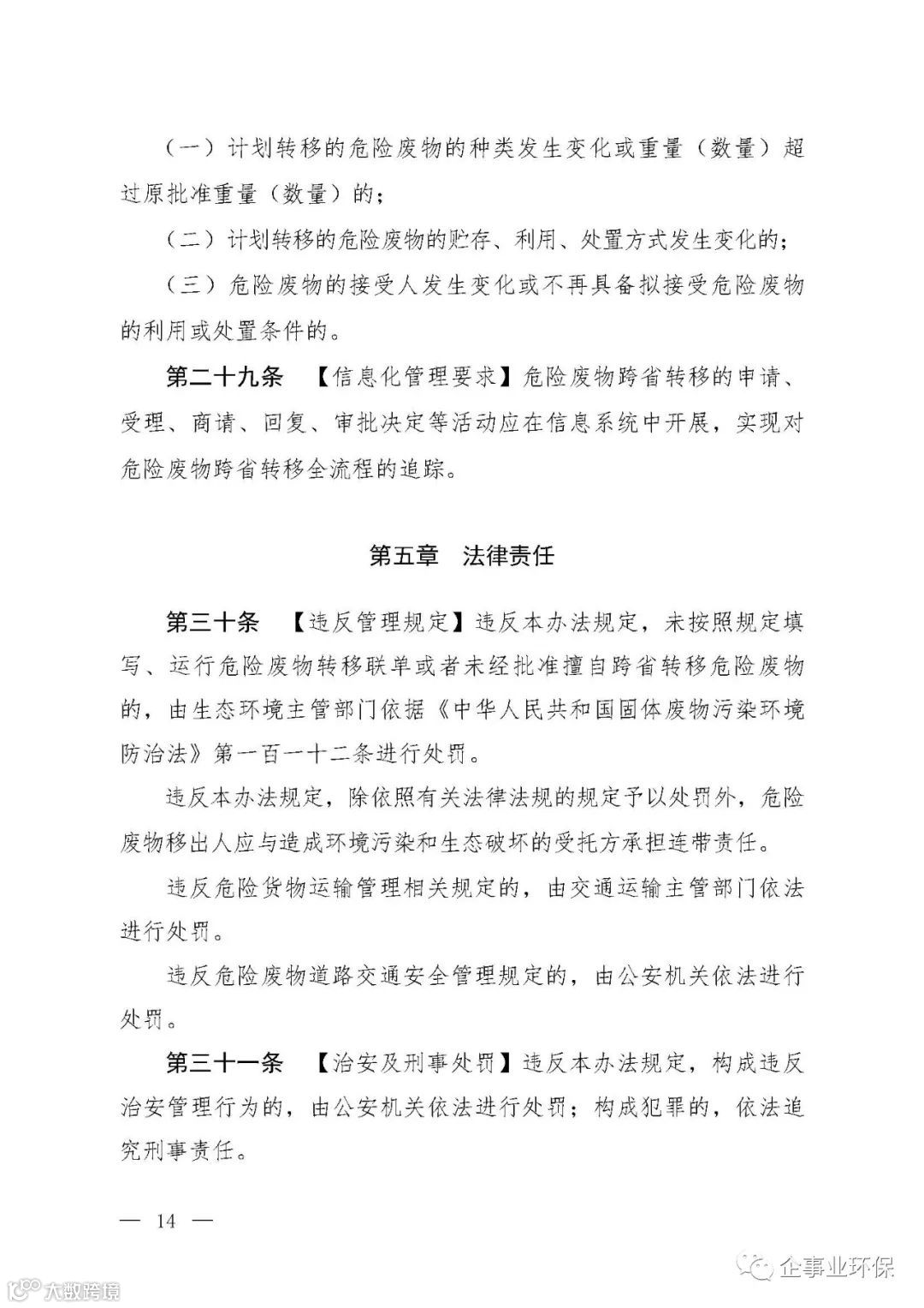
欢迎各个城市政府、住建、环保等相关部门合作洽谈。




