
会
为深化供给侧结构性改革,推动落实国务院《关于深化“互联网+先进制造业”发展工业互联网的指导意见》以及工业和信息化部《工业互联网发展行动计划(2018-2020年)》相关工作,加快工业互联网产业推广及生态建设,提升我国工业互联网的影响力,中国信息通信研究院、工业互联网产业联盟、中国通信学会将于2月21-22日联合主办2019工业互联网峰会,同期组织召开第一届国际工业互联网学术大会。
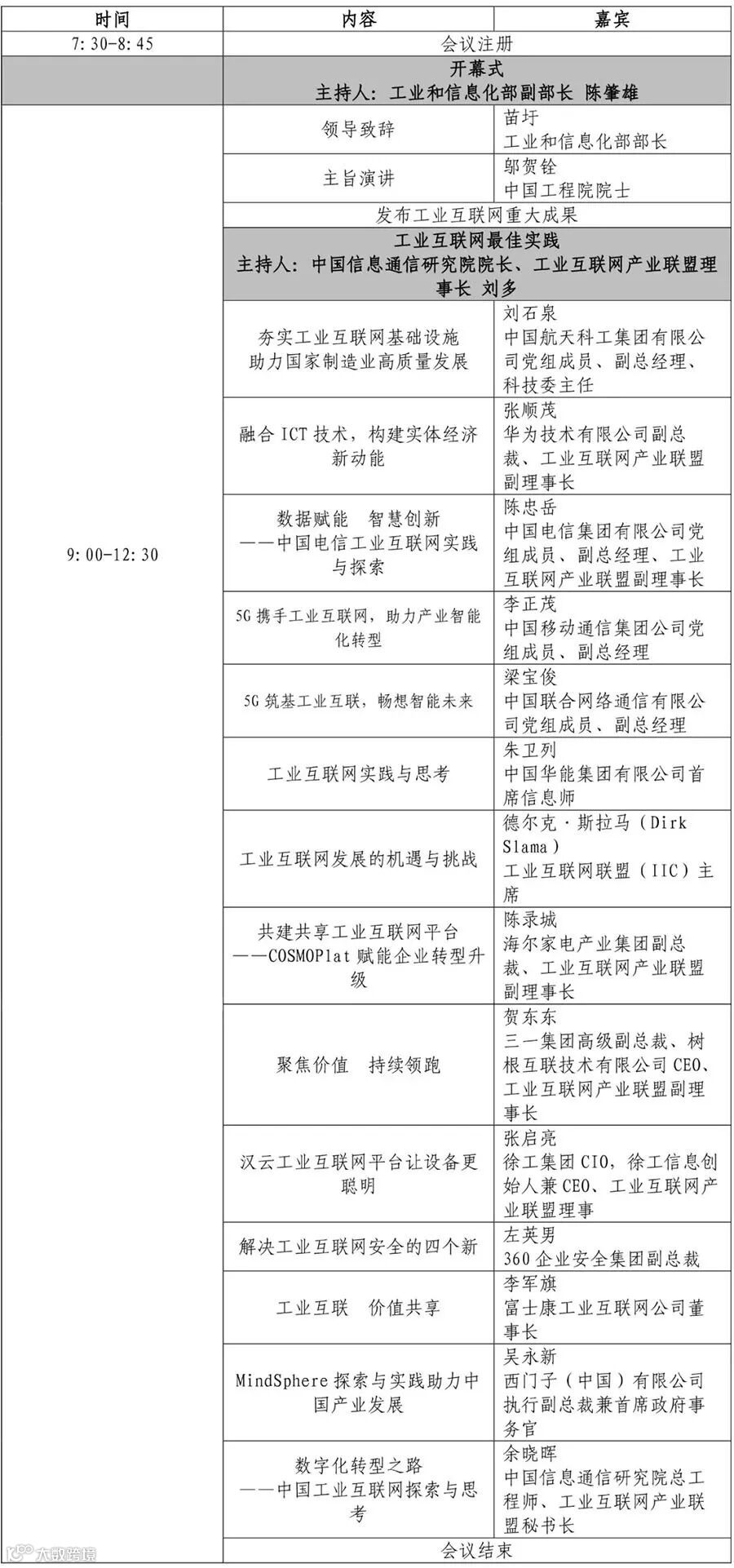
会议日程
2月21日
开幕式及工业互联网最佳实践
( 9:00-12:30 E2厅)
工业互联网趋势洞察与路径探索
( 14:00-18:30 E2厅)
2月22日
主论坛:工业互联网技术创新与产业发展
( 9:00-12:40 309会议室)
分论坛一:工业互联网网络体系建设
( 9:00-12:40 308会议室)
分论坛二:工业互联网标识解析体系建设
( 8:50-12:00 311A会议室)
分论坛三:工业互联网平台体系建设
( 8:30-12:30 310会议室)
分论坛四:工业互联网安全体系建设
( 9:00-12:15 307会议室)
分论坛五:工业互联网行业应用实践
( 9:00-12:30 311B会议室)
分论坛六:工业互联网产融推进
( 9:00-12:00 306会议室)
第一届国际工业互联网学术专题论坛
( 14:00-17:30 311会议室)
官方直播渠道现已开通!
直播间
点击“阅读原文”或长按识别二维码,进入直播间。
网站直播地址
微博直播地址
一起相约看直播!


