
2024年7月13-18日,“第五届光电子集成芯片立强大会”在深圳举办,曼光科技 将在展位与大家交流光电子芯片设计全流程软件与服务。
同期将举办光电子集成芯片培训,曼光科技 受邀在硅光芯片全流程培训初阶班与光芯片设计基础班与大家见面。
立强论坛 光电子集成芯片培训报名网址:https://b2b.csoe.org.cn/registration/FPIC2024_Training.html
硅光芯片是一种利用硅基材料和光子技术进行信息传输和处理的先进技术。通过集成光学元件,如激光器、波导、探测器和调制器,它将光信号转化为电信号,实现高效的信息处理和传输。与传统电子芯片相比,硅光芯片具有更高的带宽、更低的延迟和能耗,特别适合大数据处理和高速通信。硅光芯片广泛应用于数据中心、通信网络和传感器等领域,并在量子计算和人工智能等前沿领域发挥重要作用,成为全球科技发展的重要组成部分。为深化青年科研人员对光电子集成芯片的理论知识和工程实践的理解,中国光学工程学会联合业内优势单位举办“第五届光电子集成芯片培训”活动。
培训时间
2024年7月16-18日
培训地点
南方科技大学
组织单位
上海微技术工业研究院
中国科学院半导体研究所
联合微电子中心有限责任公司
中国科学院微电子研究所
上海交大平湖智能光电研究院
山东大学
南智先进光电集成技术研究院
苏州旭创科技有限公司
北京大学
浙江大学
上海曼光信息科技有限公司
南方科技大学
Luceda Photonics
Ansys Lumerical
Siemens EDA
深圳市摩尔芯创科技有限公司
天府逍遥(成都)科技有限公司
光芯片设计初阶班
培训主题:硅光芯片全流程培训
培训时间:2024年7月16日
培训地点:深圳登喜路国际大酒店
目标受众:
专为高校、研究院所就读硅光相关专业的低年级学生,以及其他想要初步了解硅光芯片领域的非专业人员设计,旨在提供系统的基础知识科普和行业发展趋势讲解。课程内容涵盖从行业综述到具体设计和制造流程的各个方面,帮助学员全面了解硅光芯片的设计、制造和应用。通过本课程的学习,学员将掌握硅光集成技术的基本原理,并全面了解行业全貌。
规模限制:
40人
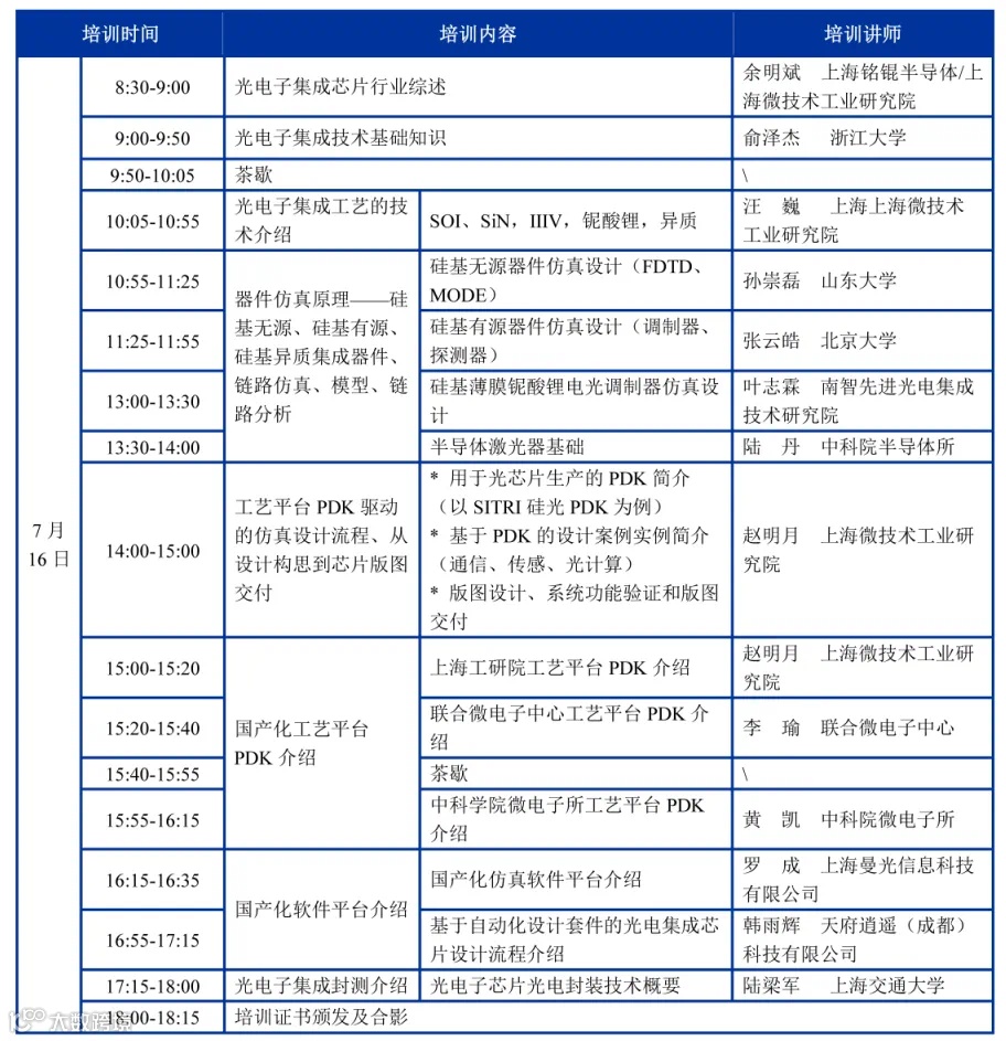
培训日程:

-
▶ 光芯片设计基础班
培训主题:光电子集成设计软件工具使用
培训时间:2024年7月16-18日
培训地点:
南方科技大学 三教 508
目标受众:
专为具有一定光电子集成知识背景或完成初阶班培训的学员设计,旨在学习各个环节的软件操作和流程设计。课程内容涵盖光芯片的基本概念、设计实现、制造工艺,封装测试以及应用实例的介绍。旨在帮助学员学习掌握光芯片的基本原理和关键技术,设计流程和制造工艺,常见的光芯片器件及其应用。通过本课程学习,希望学员能够使用设计工具进行基本的光芯片设计。
规模限制:
培训日程:

组委会联系人
张伯儒(培训)
13911650484
zhangboru@csoe.org.cn
本次活动隶属于大会

上海曼光信息科技有限公司成立于2018年,是一家专注于电磁场数值计算技术的光电集成芯片仿真与测试产品研发、生产及销售的高技术企业,研发了覆盖光学及微波频段的电磁场可视化软件和测试系统,可为客户提供光电集成芯片的仿真、设计、分析、测量解决方案。
本次活动隶属于大会

