

污泥是否是危废
首先,单纯用于处理城镇生活污水的公共污水处理厂,其产生的污泥通常情况下不具有危险特性,可作为一般固体废物管理。
另外,专门处理工业废水(或同时处理少量生活污水)的处理设施产生的污泥,可能具有危险特性,应按《国家危险废物名录》、国家环境保护标准《危险废物鉴别技术规范》(HJ/T298-2007)和危险废物鉴别标准的规定,对污泥进行危险特性鉴别。
第三类,以处理生活污水为主要功能的公共污水处理厂,若接收、处理工业废水,且该工业废水在排入公共污水处理系统前能稳定达到国家或地方规定的污染物排放标准的,公共污水处理厂的污泥可按照第一条的规定进行管理。但是,在工业废水排放情况发生重大改变时,应按照第二条的规定进行危险特性鉴别。
第四类,企业以直接或间接方式向其法定边界外排放工业废水的,出水水质应符合国家或地方污染物排放标准;废水处理过程中产生的污泥,属于正在产生的固体废物,对其进行危险特性鉴别,应按照《危险废物鉴别技术规范》的规定,在废水处理工艺环节采样,并按照污泥产生量确定最小采样数。
几个典型的污泥判别
1、重金属超标的电镀废水与电镀污泥:
电镀污泥属于危险废物,废物类别往往同时属于HW17、HW21、HW22、HW23。重金属超标的电镀废水,属于废水污染防治范围,纳入废水管理,不适用《中华人民共和国固体废物污染环境防治法》的范围,不属于危险废物。虽然超标废水未纳入危险废物管理,但是根据《两高司法解释》(2016版),如果废水中一类重金属(如铅、汞、铬、镉、砷)超标3倍、或者二类重金属(如镍、铜、锌、锰、钒)超标10倍以上的,除处以行政处罚外,照样会被追究刑事责任。
2、生活污水处理厂产生的污泥:
属于固体废物,不属于危险废物。根据环办【2010】157号文件,该类废物在转移管理的过程中,“参照危险废物管理,建立污泥转移联单制度。”参照危险废物管理的意思是说,该类污泥不属于危险废物,但是要提高管理层级,尤其是要加强台账管理,防止运输过程中抛洒滴漏与非法倾倒。然而工业企业污水处理过程中产生的污泥,往往因其浸出毒性超标、或者含有其他有毒有害物质和其他危险特性,绝大部分应属于危险废物范畴(判定方法主要依据企业环评、行业规律、物料来源、专家认定、属性鉴别等)。
3、生活垃圾焚烧产生的飞灰:
属于危险废物(HW18)。但是在满足《生活垃圾填埋场污染控制标准》(GB16889-2008)中6.3条要求后,进入生活垃圾填埋场填埋不纳入危险废物管理;另一种情形是,如果经过预处理后,满足《水泥窑协同处置固体废物污染控制标准》(GB30485-2013)有关要求的,协同处置过程也纳入豁免管理范畴。
4、医疗机构污水处理过程中产生的污泥:
大部分属于危险废物。《医疗废物管理条例》(国务院令第380号)规定,“医疗废物,是指医疗卫生机构在医疗、预防、保健以及其他相关活动中产生的具有直接或者间接感染性、毒性以及其他危害性的废物。”《医疗废物分类目录》(卫医发〔2003〕287号)中的“感染性废物”中列有“其他被病人血液、体液、排泄物污染的物品”,医疗机构污水处理过程中产生的栅渣、沉淀污泥和化粪池污泥等,应列入此类。在新版《国家危险废物名录》中的废物代码为841-001-01。
如果某医疗机构在环评时,对于废水处理工艺经过专门设计,并且已对污泥做出了属性判定,如果管理部门认为该类污泥应当纳入危险废物管理,则应通过危险废物鉴别程序进行最后判别。
五步法鉴别污泥是否危废
依据由环境保护部联合国家发改委、公安部发布自2021年1月1日起开始施行的《国家危险废物名录》和《危险废物鉴别标准-通则》,结合住建部、环保部、科技部于2009年2月28日联合发布的《城镇污水处理厂污泥处理处置及污染防治技术政策(试行)》,五步即可判定污水污泥是否属于危险废物,如下图所示:
第一步 分类

第二步 判定依据

第三步 如何监管

第四步 资源化利用
第五步 哪些能够豁免?

(部分图片来源:环保新课堂,编辑:网优危废)
关于污泥处理处置,我国已经出台了一系列的政策法规,如2000-2002年期间《城市污水处理及污染防治技术政策》和《城镇污水处理厂污染物排放标准》;2009年住建部、环保部和科技部联合出台《污泥处理处置及污染防治技术政策(试行)》;2010年环保部出台《污泥处理处置污染防治最佳可行技术指南》《城镇污水厂污泥处理处置技术规范(征求意见稿)》,住建部出台《城镇污水处理厂污泥处理处置技术指南(试行)》,等等。
今后,污泥处理处置工作将是环境污染治理攻坚战的下一个隘口,也将是环境保护工作的下一个重要抓手,也将是环境保护市场的下一个风口。
那么,关于污泥处置的六大国标限值分别是多少?污泥处置又是如何分类的?现将相关国家标准整理如下:

1
《农用污泥污染物控制标准》(GB 4284-2018)
本标准规定了城镇污水处理厂农用时的污染物控制指标、取样、检测、监测和取样方法。标准适用于城镇污水处理厂污泥在耕地、园地和牧草地时的污染物控制。
污泥产物农用时,根据其污染物的浓度将其分为A级和B级污泥产物,其污染物浓度限值应满足表1的要求,A级和B级污泥产物的使用条件见表2。


污泥产物农用时,其卫生学指标及限值应满足表3的要求。

污泥产物农用时,其理化指标及限值应满足表4的要求。

污泥产物农用时,年用量累计不应超过7.5t/h㎡(以干基计),连续使用不应超过5年。
2
《城镇污水处理厂污泥处置 制砖用泥质》(GB/T 25031-2010)
本标准规定了城镇污水处理厂污泥制烧结利用的泥质、取样和监测。标准适用于城镇污水处理厂污泥的处置和污泥制烧结砖利用。
污泥用制砖时,污泥理化指标应满足表1的要求。

污泥用制砖时,污泥烧失量和放射性核素指标应满足表2的要求。
污泥用制砖时,污泥污染物浓度限制应满足表3的要求。


污泥用于制砖与人群接触场合时,污泥卫生学指标应满足表4的要求。

3
《城镇污水处理厂污泥处置 单独焚烧用泥质》(GB/T 24602-2009)
本标准规定了城镇污水处理厂污泥单独焚烧利用的泥质指标及限值、取样和监测等,标准适用于城镇污水处理厂污泥的处置和污泥单独焚烧利用。
污泥单独焚烧利用时,其理化指标及限值应满足表1要求,在选择焚烧炉的炉型时要充分考虑污泥的含砂量。

污泥单独焚烧利用时,应满足表2的要求。

污泥焚烧炉大气污染物排放标准应满足表3的要求。

4
《城镇污水处理厂污泥处置 土地改良用泥质》(GB/T 24600-2009)
本标准规定了城镇污水处理厂污泥土地改良利用的污泥指标和限值、取样和监测等。标准适用于城镇污水处理厂污泥的处置和污泥土地改良利用。排水管道通挖污泥用于土地改良的泥质可参照本标准。
污泥土地改良利用时,其理化指标及限值应满足表1的要求。

污泥土地改良利用时,其养分指标及限值应满足表2的要求。

污泥土地改良利用时,其微生物学指标及限值应满足表3的要求。

污泥土地改良利用时,其污染物指标及限值应满足表4的要求。


5
《城镇污水处理厂污泥处置 混合填埋用泥质》(GB/T 23485-2009)
本标准规定了城镇污水处理厂污泥进入生活垃圾卫生填埋场混合填埋处置和用作覆盖土的泥质指标及限值、取样和监测等。标准适用于城镇污水处理厂污泥的处置和污泥与生活垃圾的混合填埋。
污泥用于混合填埋时,其污染物指标及限值应满足表1的要求。

污泥用作填埋场覆盖土添加料时,其污染物指标及限值应满足表2的要求,基本指标及限值应满足表3的要求。


污泥用作垃圾填埋场终场覆盖土添加料时,其生物学指标还需满足GB 18918中要求,见表4。

6
《城镇污水处理厂污泥处置 园林绿化用泥质》(GB/T 23486-2009)
本标准规定了城镇污水处理厂污泥园林绿化利用的泥质指标及限值、取样和监测等。标准适用于城镇污水处理厂污泥的处置和污泥园林绿化利用。
污泥园林绿化利用时,其他理化指标应满足表1的要求。

污泥园林绿化利用时,其养分指标及限值应满足表2的要求。

污泥园林利用与人群接触场合时,其生物学指标及限值应满足表3的要求。

污泥园林绿化利用时,其污染物指标及限值应满足表4的要求。


7
《城镇污水处理厂污泥处置 分类》(GB/T 23484-2009)
城镇污水处理厂污泥处置分类见表1

8
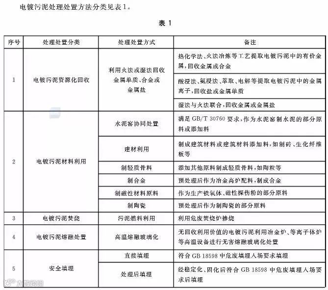
《电镀污泥处理处置 分类》(GB/T 38066-2019)

免责声明:所载内容来源:环评爱好者,我们对文中观点保持中立,文中观点代表本公众号观点,所有文章仅供参考,交流之目的。转载的稿件版权归原作者和机构所有,如有侵权,请联系我们删除。
简介
随着社会经济快速发展和城市化水平不断提高,生活污水、工业污水的排放量日益增多,污水处理厂污泥,河道淤泥,河湖底泥,建筑渣土,工业固废处理迫在眉睫。国家于2020年9月新修订的《固废法》正式实施,提出了法律监管处罚量刑的严格要求。
为彻底解决污泥污染问题,促进成熟先进技术得以广泛推广应用,经过近5年的具体项目工程化验证,新推出“环境友好型绿色领跑者技术——污泥资源化制备无机非金属新型建材陶粒。它是一种具有微孔状的轻质颗粒,呈圆形、椭圆形球体或不规则碎石形,具有质轻、高强、保温、隔音、抗震等作用,可替代沙子、石子作为人造轻集料广泛应用于海绵城市、水体治理、高铁吸音、建筑节能、透水砖,无土栽培等多个领域。

产品特点
资源化再生产品的主要特点为:(1)密度小、质轻;(2)保温、隔热;(3)耐火性优异;(4)抗震性好;(5)吸水率低,抗冻性能和耐久性能好;(6)抗渗性优异;(7)抗酸,碱集料反应能力优异;(8)适应性强。
特殊用途
根据用途不同和市场需要,可以生产不同堆积密度和粒度的陶粒产品(超轻陶粒、结构陶粒),也可生产有特殊用途的陶粒,比如耐高温陶粒、耐酸陶粒和花卉陶粒等。

领域范围
近年来随着无机非金属新材料陶粒制造和应用技术的提高,应用范围更加宽广,重点领域包括四大类:
(1)装配式建筑:叠合楼板、预制楼梯、内墙板等构件,可有效降低建筑自重,同时隔音、保温、抗渗等性能较传统构件大幅提升,是未来建筑业发展的方向;
(2)建筑节能:超轻陶粒制品目前已广泛应用于建筑物墙体保温、屋面保温、隔音等领域,其较低的导热系数,较好的阻燃性能必将在建筑节能领域得到长足发展;
(3)环境治理:围绕陶粒产品所形成的环保产业链,其上游生产环节可以实现协同处置污泥等固体废弃物,下游陶粒产品可应用于土壤修复、水体治理等领域;
(4)海绵城市:陶粒微孔结构使其具有较好的蓄水功能,陶粒本身又具有一定的强度,作为海绵城市蓄水、透水材料施工非常方便,是一种理想的“有强度的海绵体”!
我们的合作模式多元化,基本采取BOT模式(投资,建设,运营),在有条件的城市(日产生污泥量达100吨为起点),镇县办厂。此项目作为地方政府部门招商引资,活跃地方经济的绿色环保项目广受欢迎。
为扩大应用规模,我们竭诚欢迎各个城市政府、招商局,住建、水务,环保等相关部门洽谈合作,共同为我国固废、资源化,变废为宝做出应有贡献。





