
点击上方蓝字 关注我们


十四五”时期是碳达峰的重要时期,实现双碳目标需要不同行业间的协调配合。在此背景下,建筑行业在实现温室气体减排目标的过程中扮演着重要作用。居于高排放行业价值链中的房地产行业,亟需承担应对气候变化的关键作用,承担起节能减排工作、实现经济绿色可持续发展的重任。建筑行业碳排放占全国总量超过50%,建筑行业碳减排是碳达峰和碳中和目标下的重要一环,因此在“碳达峰、碳中和”目标下,必然要进行建筑行业的绿色转型。
— 1 —
绿色建筑发展与
“碳达峰、碳中和”目标的内在逻辑
1. 绿色建筑概念
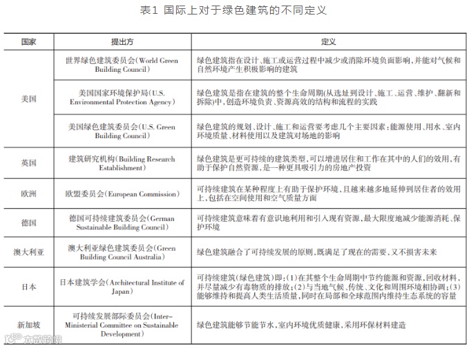
普遍受认可的绿色建筑概念内涵,在近10年中由“节地、节能、节水、节材、环保”逐步向“安全耐久、健康舒适、生活便利、资源节约、环境宜居”发展,可以看到,绿色建筑在生态可持续、环境友好的前提下愈来愈重视人们居住环境的提升。当下,绿色建筑在不同国家和地区的定义和概念不同。世界绿色建筑委员会(The World Green Building Council)提出,由于不同国家和地区存在不同的特点,例如历史、文化、传统、气候条件、不同的建筑类型和年龄,以及环境、经济和社会条件,导致了不同国家对绿色建筑持有不同的态度和定义(见表1)。

对于绿色建筑的发展,有两点“陷阱”需要格外注意:
首先,绿色建筑是一个发展变化的概念。一些机构试图对绿色建筑或可持续发展建筑的概念进行详细的界定,但是这将会导致对绿色建筑更加狭隘的理解,从而限制其发展。绿色建筑概念在不断的变化,但是环境层面始终处在核心位置,例如绿色建筑在土地、能源、水资源和材料等方面均是环境友好的,而“可持续性”则是一个发展的概念,它取决于各国的建筑实践,包括自然环境、社会、经济和体制层面。根据不同国家和地区的发展情况,可持续发展的概念可能包含人类活动的所有因素。只关注节能和环境方面而忽视社会、经济和体制因素会阻碍绿色建筑的发展。
其次,要警惕绿色建筑发展当中的误区。第一,绿色建筑不等同于工业化程度高、装配率高的建筑。过度强调装配率不利于建筑安全性能,绿色建筑要同时兼顾可持续性、安全性。第二,绿色建筑无需过度使用高新技术。绿色建筑本质是为了更好地满足人性化需求,创造更好的生活环境,过度使用高新技术会提高绿色建筑建造成本。第三,除设计和施工外,绿色建筑的运行和维护也十分重要。第四,绿色建筑并非能耗越低越好。使用复杂技术和产品能够在短期内降低建筑能耗,但在绿色建筑全生命周期内未必能够实现能耗最小化。
2. 绿色建筑有巨大的综合效益
从环境角度,绿色建筑提供的最重要的效益是对气候和自然环境的益处。绿色建筑不仅可以通过使用更少的水、能源或自然资源来减少或消除对环境的负面影响,而且在许多情况下,它们可以通过产生自己的能源或增加生物多样性对环境产生积极的影响。与其他主要排放部门相比,建筑部门具有较大的减排潜力。例如,联合国环境规划署曾发布报告,通过建筑中的直接措施,如能效、燃料转换和可再生能源的使用,到2050年,这种减排潜力将高达840亿吨二氧化碳,且节省50%或更多的能源,以支持将全球气温上升限制在2摄氏度以内。在澳大利亚获得绿色之星认证的绿色建筑被证明比澳大利亚普通建筑产生的温室气体排放量减少62%,与满足最低行业要求的建筑相比,饮用水减少51%。通过印度绿色建筑委员会(IGBC)认证的绿色建筑与印度的传统建筑相比,每年节能40%~50%,每年节水20%~30%。南非获得绿色之星(Green Star)认证的绿色建筑平均每年节省30%~40%的能源和碳排放,每年节水20%~30%。在美国和其他国家获得LEED认证的绿色建筑已被证明比非绿色建筑能耗低25%,用水量少11%。
从经济角度,绿色建筑可以为不同的人或群体提供经济效益。主要包括通过提高能源和用水效率为租户或家庭节省公用事业费用;为建筑物开发商降低建筑成本和提高物业价值;提高建筑物业主的入住率或运营成本;创造新的就业机会等等。例如,欧盟曾经发布报告指出,全球能效措施每年可以节省约2800亿至4100亿欧元的能源支出(相当于美国年度用电量的近两倍)。加拿大绿色建筑行业在2014年创造了234.5亿美元的GDP,提供了近30万个全职工作岗位。2016年到2018年,绿色建筑为美国创造超过330万个就业机会。
在社会层面,绿色建筑已经被证明带来了积极的社会影响。其中许多好处都与在绿色办公室或生活在绿色建筑中工作的人的健康有关。根据哈佛大学公共卫生学院的研究,在绿色、通风良好的办公室里,员工的认知分数(大脑功能)能够提高10%。美国睡眠医学学会指出在空气流通的环境下每晚有效睡眠时间能够延长46分钟。更高的室内空气质量(低浓度的二氧化碳和污染物以及高通风率)可以带来高达8%的表现改善。
3. 推动建筑行业绿色低碳发展是实现“碳达峰、碳中和”目标的必然要求
“十四五”时期是碳达峰的重要时期,实现双碳目标需要不同行业间的协调配合。在此背景下,建筑行业在实现温室气体减排目标的过程中扮演着重要作用。居于高排放行业价值链中的房地产行业,亟需承担应对气候变化的关键作用,承担起节能减排工作、实现经济绿色可持续发展的重任。建筑行业碳排放占全国总量超过50%,建筑行业碳减排是碳达峰和碳中和目标下的重要一环,因此在“碳达峰、碳中和”目标下,必然要进行建筑行业的绿色转型。目前,我国房地产企业面临普遍的碳排放总量大、用能技术和效率低等问题,在实现“碳中和、碳达峰”目标要求下实现可持续发展仍存在较大压力。因此房地产和建筑行业及相关企业作为主要碳排放者,需要在全产业链、供应链开展碳减排行动。当下,用能效率和技术较低、碳排放总量居高不下依旧是我国建筑行业面临的困难,在“碳中和、碳达峰”目标下,建筑行业的可持续发展面临挑战。作为中国能源消费的三大部门之一,建筑行业具有巨大减排潜力。传统的建筑行业是高耗能、高污染的行业,我国建筑总量约以每年160亿平方米的速度持续增长,其中超过三成为高耗能建筑,因此推动建筑行业绿色转型、推动绿色建筑普及是实现经济绿色发展、实现“碳达峰、碳中和”目标以及建设“现代经济体系”的必然要求。
— 2 —
国际绿色建筑发展情况概述
受新兴市场不断增长的人口和城市化速度的推动,到2060年,全球建筑面积预计将翻一番,建筑的快速扩张和减少排放的需要为绿色建筑领域提供了巨大的发展潜力和投资机会。然而,当下绿色建筑在全球建筑业中所占份额相对较小。在2017年用于建筑建设和翻新的5万亿美元中,全球对绿色建筑的投资占4230亿美元。世界银行的一项关于世界绿色建筑趋势的研究调查了86个国家的2078名建筑师、工程师、承包商、业主、专家和建筑业的投资者,近一半的受访者预计,到2021年,绿色建筑将占他们所有项目的60%以上,这显示了绿色建筑在总建筑中所占份额强劲增长的预期和巨大的市场潜力。综上,国际社会已将绿色建筑发展放在环境气候目标框架下的重要位置。目前,世界各国在绿色建筑评估体系和绿色建筑激励机制上已经取得一定的成绩,但仍存在一些问题和挑战。
1. 国际绿色建筑评估体系
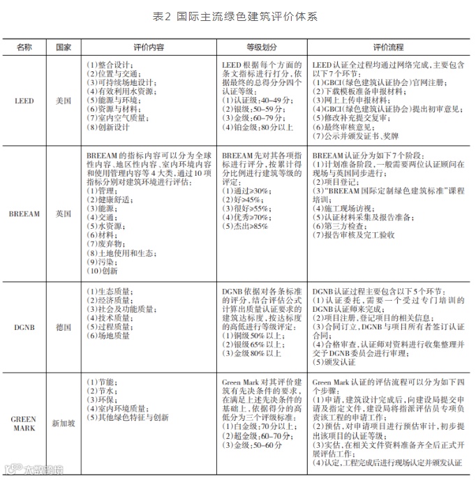
目前国际上的绿色建筑认证体系主要有美国的LEED、英国的BREEAM、日本的CASBEE、德国的DGNB、新加坡的Green Mark等。美国的LEED(Leadershipin Energy & Environmental Design Building Rating System)是当下国际公认最完善的评估体系(见表2)。美国获得LEED认证的项目数量从2006年的296个增加到2018年的67200多个,截止到2020年底,LEED在167个国家和地区拥有超过96000个认证项目。

2. 国外绿色建筑的财政金融激励计划
(1)财政支持
使用税收等财政手段激励银行等金融机构对满足绿色建筑标准的项目提供低利率、低费率的贷款,对绿色建筑开发商提供宽松的间接融资门槛。英国于2020年7月启动了5000万英镑的补助资金,用于社会住房的翻新,并启动了10亿英镑的资助计划,用于包括学校和医院在内的建筑能源使用效率升级。德国政府为建筑翻新提供的资金在2020年和2021年增加10亿欧元,年度总额达到25亿欧元。日本设有补助金类政策,为建筑中能够减少二氧化碳排放的技术进行财政补贴,对老旧建筑的节能改造提供资金补助。韩国政府于2020年6月提出划拨5.8万亿韩元,用于生活基础设施的绿色转型,推动基础设施零排放。澳大利亚也通过降低绿色建筑开发商有关税负的政策促进绿色建筑发展,并设立绿色建筑基金,实行可再生能源补贴制度。
(2)金融支持
美国为节能住宅购买者提供价格优惠的贷款。美国住房和城市发展部(U.S. Departmentof Housing and Urban Development)推出“绿色再融资升级”计划,对满足特定条件的住户提供再融资。英国政府鼓励各大金融机构将绿色建筑评价与自身所提供的金融服务挂钩,根据绿色建筑评价级别提供差异化的金融服务,提高金融支持绿色建筑发展可持续性,实现金融机构和绿色建筑开发商的共赢。欧洲创建了新型家庭融资计划,引入绿色抵押贷款,银行向绿色建筑消费者提供更大规模的贷款,贷款用途包括支付绿色建筑的超额成本。加拿大当地政府与金融机构和企业合作,设立气候基金,为绿色建筑建造过程中产生的超额成本提供资金支持,并设立绿色建筑节能基金,用于减免绿色建筑消费者的贷款本息。德国复兴银行为对现有住房进行绿色节能改造的消费者提供信贷支持。
3. 国际上绿色建筑发展面临的问题
在美国,绿色建筑的发展面临三个主要问题:首先,虽然美国政府有相对完整的政策支持,评价体系在世界上得到了广泛的应用,但业界和公众仍然持怀疑态度。一些人认为,绿色建筑没有实现其承诺,这些承诺包括实现节能、降低环境损耗等。平均而言,获得LEED认证的商业建筑并不比可比的非LEED建筑显示出显著的一次能源节约,甚至没有显示出与建筑运行相关的温室气体排放的减少。其次,建筑师和设计师的积极性不高,因为大部分政策和经济支持都是给开发商的。建筑师作为建筑施工的最初参与者和设计者,直接决定着建筑的基本特征和性能。设计者的个人利益如资金利益、对绿色建筑应用的热情,或作为绿色建筑推动者的社会责任,对绿色建筑的推广至关重要。有些建筑师只按标准设计绿色建筑,对绿色建筑缺乏理解,缺乏对相关技术的分析和应用。最后,由于认证费用和超额技术费用产生大量额外成本,进而导致绿色建筑价格偏高,激励消费者购买绿色建筑成为一个现实问题。
在英国,绿色建筑发展情况略好于美国。作为第一个使用绿色建筑评级系统的国家,英国已经为公众树立起了可持续和环境友好型建筑的伦理意识。然而,由于设计不合理,设计质量差的绿色建筑项目仍然存在,导致能耗高于未经认证的建筑。提高建筑师和设计师对绿色建筑内涵的理解和对适当技术应用的分析能力具有重要意义。欧洲提出了许多与绿色建筑相关的概念,如近零能源建筑(Nearly Zero Energy Building,NZEB)和碳中性建筑(Carbon Neutral Building,CNB),以应对气候变化,但这些目标的实现将伴随着巨大的挑战。例如,为绿色建筑开发创新技术与技术运用之间的脱节,缺乏对绿色建筑、近零能源建筑或碳中和建筑在实际建筑过程和制定相关制度中的含义的理解,以及对现有建筑(特别是具有历史意义的建筑)的绿色翻新,这些都是英国乃至欧洲面临的主要挑战。
日本的绿色建筑实现了快速发展,基本达到了既定目标。然而,日本CASBEE体制要求经认可的绿色建筑专业人员(Accredited Professionals,AP)持有一级架构师执照,这大大降低了绿色建筑在利益相关者中的受欢迎程度。在我国,由于不同省份地理变量、经济相关变量以及与绿色建筑相关的公共政策不同,绿色建筑在不同省份的分布并不均匀。我国最近在推广绿色建筑技术方面实施了广泛的强制性政策,但其中一些还没有达到成熟的水平,比如装配式建筑,公众对这项技术仍有疑问,强制性的广泛采用可能会带来潜在的问题。
— 3 —
中国绿色建筑发展成效
1. 政策积极指引,绿色建筑市场规模进入高速增长期
根据党中央、国务院绿色生活创建要求,住建部等7部门印发《绿色建筑创建行动方案》,2022年城镇新建建筑中绿色建筑面积占比将达到70%,并提出全面推行绿色设计等八项重点任务和组织实施要求。从计划来看,2021~2022年年均提升10%,高于“十三五”期间的年均6%目标。2019年,全国累计建设绿色建筑面积超过50亿平方米,2019年当年占城镇新建建筑比例达到65%。全国获得绿色建筑标识的项目累计达到2万个,建筑面积超过22亿平方米。2020年,中国绿色建筑面积已经累计超过了25.69亿平方米,2020年当年新建绿色建筑占城镇新建民用建筑的比例已经达到了77%,装配式建筑新开工面积也由2015年的0.73亿平方米增加到了6.3亿平方米。
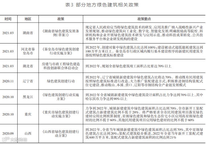
全国各地积极响应及落实绿色建筑推广政策,从多部门联合行动方案、条例等多维度政策共同发力。自2020年《绿色建筑创建行动方案》发布以来,全国多个省份已积极响应并且进行明确规划,山西、重庆、黑龙江、辽宁、海南、湖北、云南等多地区明确绿色建筑2022年70%的发展目标,河北秦皇岛、河北定州、哈尔滨等城市目标提至90%~100%,此外,湖南、广东等地起草绿色建筑发展条例,将绿色建筑发展提升至法的效力层面,发展绿色建筑的重要性凸显(见表3)。从实际执行情况来看,福建省城镇新建建筑中绿色建筑占比达77.78%,河北城镇绿色建筑竣工占新建建筑面积的93.44%,多个区域实际执行情况大超预期。

2. 评价制度不断完善,绿色建筑推进体系进入重要转轨期
目前中国已基本形成了标准不断完善的绿色建筑推进体系。在总结绿色建筑实践经验的基础上,2019年8月1日起《绿色建筑评价标准》开始实施,这次修改的指标体系形成了安全耐用、健康舒适、生活便利、资源节约、环境宜居、提高与创新六大指标,评价等级在一星级之前又增加了基础级,形成了4个级别的评价等级体系。此次修订之后的新版《标准》总体上达到国际领先水平(见表4)。

2021年初,住房和城乡建设部印发《绿色建筑标识管理办法》,进一步规范了绿色建筑标识管理,新标准下星级之间的区分认定更加明确,增量成本差异明显(见表5)。

3. 融资配套变革,绿色金融与绿色建筑协调发展
(1)中央和地方对绿色金融支持绿色建筑发展的政策整体利好
在中央层面,2021年4月21日,中国人民银行、国家发改委、证监会联合发布《绿色债券支持项目目录(2021年版)》,将绿色建筑项目及购置消费、绿色建材纳入绿色金融支持范围。此外,对绿色建筑的界定,不再强制要求绿色建筑达到二星级及以上,只要求达到有效期内的绿色建筑星级标准即可,相较于2015年版绿色建筑须达到二星级及以上标准的要求有所放宽。在地方层面,住房和城乡建设部、中国人民银行、银保监会联合发文《关于支持浙江省湖州市推动绿色建筑和绿色金融系统发展的批复》,湖州市获批成为全国首个绿色建筑和绿色金融协同发展试点城市,既是绿色金融改革创新领域又是房地产行业绿色转型领域的重大突破。中国人民银行杭州中心支行制定了《湖州市关于推动绿色建筑和绿色金融协同联动发展试点城市的总体方案》,指导金融机构创新绿色建筑信贷产品服务、拓宽绿色建筑直接融资渠道、探索绿色建筑供应链融资服务。
(2)绿色贷款和绿色债券发行量激增
此前,由于绿色债券融资成本高、核准难度大等原因,绿色债券在房地产行业关注度较低。绿色债券发行规模迅速增长是外部环境和房地产企业内部因素共同作用的结果:一是在政策调控下,房地产企业融资成本升高,面临较大资金压力,发行绿色债券能够帮助解决资金问题;二是在“碳达峰、碳中和”目标下,房地产企业积极响应国家政策,绿色债券逐渐成为企业探索绿色发展、产业优化的基础。
(3)绿色金融产品不断创新
除传统的绿色债券、绿色信贷之外,各大金融机构开始逐步探索以绿色建筑为标的的金融产品和服务。2017年11月,独立第三方绿色认证的商业房地产抵押贷款支持证券(CMBS)“嘉实资本中节能绿色建筑资产支持专项计划”在深交所发行,该产品以成都国际科技节能大厦为底层资产,运用资产证券化的方式,推动资金流向绿色环保产业。2019年4月,人保财险北京市分公司推出绿色建筑性能责任保险,通过市场化手段保证绿色建筑实现预期的运行评价星级标准。马鞍山农商银行基于《绿色建筑评价标准》,推出了绿色住房按揭贷款,推动当地建筑行业实现绿色高质量发展。马鞍山农商银行绿色住房按揭贷款的典型案例为“大溪地伊顿庄园”项目,该项目属于普通商品住宅,楼盘02栋高楼建筑节能率为61.82%,多栋洋房建筑节能率超过60%,且均获得绿色建筑三星标识。建筑开发商通过向马鞍山农商银行申请住房按揭贷款授信,提供三星绿色建筑设计标识证书。由马鞍山农商银行对证书进行审核,并在安徽省住房和城乡建设厅官网上进一步确认,认定无误后给予楼盘3亿元的按揭贷款准入授信。同时,根据马鞍山农商银行绿色住房按揭贷款的优惠政策,购买上述住宅的消费者可以享受0.3个百分点的普通住宅按揭贷款利率优惠。
— 4 —
中国绿色建筑发展
面临的问题与挑战
1. 融资环境影响下,绿色金融支持绿色建筑的潜力有待进一步释放
(1)金融支持绿色建筑发展的整体力度不足,建筑和房地产市场融资结构有待优化
当下,国家对地产行业采取收紧的政策,对绿色建筑和非绿色建筑实行一刀切的做法,地产行业资金调控没有对一般建筑和绿色建筑进行区分,绿色建筑融资受到了整体融资环境收紧的影响。在上述背景下,金融机构对绿色建筑的支持无法充分得到政策支持,违背政策调控的目标。2019年全年全球范围内发行的绿色债券,有超过30%的资金流向绿色建筑及相关领域,而人民币绿色债券仅有6%的资金流向绿色建筑领域,国内金融支持绿色建筑的整体力度不足。
(2)现有绿色金融产品缺乏创新和多样性,难以满足绿色建筑多层次的融资需求
绿色建筑行业融资面临资金需求量大、投资周期长、收益相对较低、风险较大等问题,传统金融产品的融资期限难以与绿色建筑项目的周期相匹配,收益和风险不平衡制约了绿色建筑有关金融产品的创新。此外,目前中国的间接融资体系例如商业银行,缺乏对绿色贷款和绿色债券违约率、违约损失率等相关数据的测算和研究,绿色贷款和绿色债券等绿色金融产品的定价机制不完善,金融机构无法以优惠价格向绿色建筑开发商提供贷款。在直接融资领域,绿色建筑贷款的资产证券化尚未得到有效推广,个人投资者和机构投资者缺少可投资的绿色建筑相关金融产品。此外,国内绿色建筑领域的保险产品发展严重滞后。
2. 绿色建筑现有发展仍存在制度问题
(1)绿色建筑信息披露机制建设落后,没有形成完备的信用体系和融资平台
此情形直接导致了金融机构和绿色建筑开发商之间存在较大的信息不对称,进而导致资金供求双方对接效率低下。一是绿色建筑信息披露机制不健全。目前,大部分建筑包括绿色建筑的能源消耗数据和碳排放数据是一个“黑匣子”,相关数据和信息不对外公布,金融机构等利益相关者无法全面及时了解到绿色建筑的实际节能减排效果和直观的收益情况,资金供求双方之间存在严重的信息不对称。二是绿色建筑信用体系不完备,融资平台建设落后。相较于传统建筑,绿色建筑开发具有增量成本,初始投资高于普通建筑,且受限于当下趋紧的融资环境,绿色建筑运行后的实际效益难以被直接准确测量,建筑开发商开发绿色建筑的意愿大大降低。另一方面,中国不动产投资长期受到投机观念的驱使,投资者对绿色建筑的投资意愿不强,绿色建筑在资本市场上尚未成为投资主流。
(2)绿色建筑认证机制有待完善
一方面是中国现有绿色建筑是一次性认证,绿色建筑认证是一项“一劳永逸”的工作,缺少绿色建筑的事后监管。绿色建筑在实际建成后,缺乏对其实际减排节能情况进行跟踪的市场参与主体,跟踪的实际成本如人力成本、时间成本等较高,且通常需要繁琐的流程,这就使得绿色建筑开发商在后期不会对绿色建筑的维护投入过多成本,进而导致了绿色建筑买卖双方之间的道德风险。另一方面,我国绿色建筑标准体系有待完善。绿色建筑标准体系对于绿色建筑的设计、开发、建设和后期运行具有重要的引导作用,是实现绿色建筑可持续发展的重要指引。我国绿色建筑标准体系经过不断的实践和总结,已经进行了多次修改完善,但仍存问题。例如,某些省份的绿色建筑评价标准未能与当地环境、经济、社会、人文等因素充分结合,或者低于国家标准。
3. 绿色建筑研发技术有待突破
相对于西方发达国家,中国绿色建筑和节能减排技术的发展历史较短。目前,我国绿色建筑研发技术实力较弱,环保材料、可再生能源技术等难以掌握,绿色建筑材料和有关节能减排设备对国外的依赖度较高,直接导致了中国绿色建筑仍存在较高的成本增量。例如,现阶段中国住宅类建筑开发成本每平方1500元到1800元。若按照每平方成本1500元,在满足《绿色建筑评价标准》的三星最高要求基础上,太阳能光电的成本增量达350~400元/平方米,占建筑总单位成本的比例20%;建筑智能化成本增量达150元/平方米,占建筑总单位成本比例的10%;室内环境控制成本增量达100元/平方米,占建筑总单位成本比例的8%。
4. 绿色建筑消费潜力有待释放
当下,对于购买住宅类建筑的消费者,一般更偏好位置、周围基础设施、学区等因素,对于绿色建筑所体现的节能减排效果和潜在环保价值认知程度不够,很多消费者对绿色建筑的认知停留在质量较好的普通建筑,没有充分理解绿色建筑的真正含义,绿色建筑市场供给方和需求方之间信息不对称问题严重。人们认为绿色建筑需要高昂的前期成本,这是其广泛采用的一个关键障碍。在某些情况下,感知的额外成本高达30%,而实际成本从节省0.5%到12%不等。部分开发商在市场营销过程中对自身项目虚假夸张宣传以获取关注和收益,鉴于绿色建筑初始投入成本较高,使得消费者在后续使用中难以体会到绿色建筑的真实特点和优势,进而弱化了对绿色建筑和普通建筑的区分认知。此外,绿色建筑初始投入较高,绿色建筑价格高于普通建筑,消费者难以将多出的价格和绿色建筑长期使用成本的折现值进行比较,进而使得消费者购买绿色建筑的激励不足。
— 5 —
对策建议
1. 完善绿色建筑事前、事中、事后评价认证体系
(1)推进绿色建筑评价认证市场化
目前,中国绿色建筑项目认证工作仍然由政府主导,地方住建部门承担了绿色建筑星级认证的主要工作,绿色建筑有关信息相对闭塞,不利于绿色建筑认证的市场化运作。为了提高绿色建筑评价认证效率,维护公正性,防止出现市场分化,应推行绿色建筑第三方评价机制,严格区分政府和市场的职能,提高效率。有关部门可针对绿色建筑第三方评价机构和其他绿色建筑相关市场参与主体完善信用体系,建立绿色建筑相关市场主体的信用信息平台,披露绿色建筑相关信用信息,包括但不限于绿色建筑运行情况、绿色建筑实际节能减排效果等。
(2)完善绿色建筑评价认证结果管理机制
绿色建筑评价结果不是建筑开发商一次性的成绩,而是对建筑“是否是绿色”的持续评价。可将获取星级标识的绿色建筑后续管理由政府向市场过渡,推动建立绿色建筑第三方评价机制,推动绿色建筑第三方运营与维护建设,防止绿色建筑开发商的“一劳永逸”和“不作为”。政府部门要制定相关政策办法,逐步完善后期对绿色建筑实际运行效果的持续监测机制,并将实际结果和具体数据公开。此外,有关部门要加大对绿色建筑开发商施工的监管,对“洗绿”的机构和企业进行相应的惩罚,例如撤销绿色建筑标识,特定期限内不能再次申请等。
(3)推动绿色建筑评价结果价值转换
要进一步推广绿色建筑评价认证结果应用,政府部门可以对达到特定绿色标准的建筑按照评价结果授予不同等级的绿色标识,并将绿色标识公开于建筑的显著位置,提升居民对绿色建筑和普通建筑之间区别的认识,将绿色建筑逐步从泛泛而谈的概念向定性定量相结合的标准过渡。金融机构要重视绿色建筑评价结果,将绿色建筑的评价结果作为绿色建筑开发商承担的绿色贷款或绿色债券后续费用减免的依据,为获取不同等级绿色建筑标识的建筑提供力度不同的融资优惠政策。
2. 完善绿色建筑信息公开和流通机制
(1)建立完善的绿色建筑信息披露机制
当下,绿色建筑认证信息主要由地方住建部门掌握,公开的有关绿色建筑的信息往往只包括星级认证等少量信息,这就提高了金融机构获取绿色建筑项目信息的间接成本。要完善政府部门、金融机构和绿色建筑开发商三者之间的信息披露和流通机制,提高金融机构获取绿色建筑相关信息的效率,完善绿色建筑开发商报送信息渠道,使地方政府绿色建筑信息平台与商业银行信贷审批平台逐步实现数据对接,让监管部门、金融机构和绿色建筑消费者都能够及时掌握绿色建筑全生命周期的信息,提升绿色建筑开发商融资便利程度以降低绿色建筑融资成本,同时也有利于金融机构更好地评估绿色建筑项目风险。此外,可逐步推广绿色建筑节能减排效果在线检测计量装置,从大型公共建筑开始向住宅类建筑和小型建筑普及,并将所采集到的数据实时上传至有关平台,逐步实现数据信息对绿色建筑相关利益主体公开。
(2)推动绿色建筑信息披露标准建设
当下,建筑企业披露的环境信息仍存在标准不一致、信息不完整等问题。绿色建筑环境信息披露标准直接影响到绿色建筑开发商能否以统一的口径提供绿色建筑实际运行的量化效果,以及商业银行能否客观判断和比较不同绿色建筑项目公允价值。要加快推动绿色建筑信息披露标准建设,对绿色建筑的实际碳排放量、能耗降低数据、节水节电效果、空气质量优化等实际运行效果的各个方面规定明确的指标计算方法,建立起覆盖绿色建筑设计、图审、验收、运维及评价各环节的信息披露标准体系,引入第三方审核机制,并将所披露的信息对利益相关主体及时公开。2021年8月,人民银行发布《金融机构环境信息披露指南》,对于引导金融机构环境披露工作的规范运行具有重要意义。接下来,可对金融机构环境信息披露进行细化,按行业补充信息披露细则和标准,引导资金更加精确地从普通建筑流向绿色建筑行业,帮助金融机构和其他利益相关方管理以绿色建筑为标的资产的金融工具及其风险。
(3)逐步实现绿色建筑信息强制性披露
推动建筑行业绿色发展,实现净零排放,完善的信息披露具有重要作用,以确保各个利益相关主体能够获得并使用绿色建筑节能减排效果等有关信息。对于绿色建筑开发商的信息披露要求,要逐步实现由“鼓励性披露”向“不披露需解释”再到“强制性披露”的过渡,强调绿色建筑披露信息的真实性、完整性和实时性,防止出现“洗绿”风险。绿色建筑开发商作为绿色建筑披露信息真实性的第一责任人,要推动第三方机构对绿色建筑信息披露的审核,第三方机构对信息披露的准确性、真实性承担相关责任。
3. 推动金融和财政支持绿色建筑发展
(1)推动引导资金低碳配置
在间接融资层面,商业银行要继续发挥引导资源合理配置的作用,对传统建筑企业和项目进行一定的融资限制,对符合绿色建筑标准的建筑开发商和建筑项目提供优惠的贷款融资条件,在控制房地产融资总量的前提下优化房地产融资结构,促进市场资金向绿色建筑倾斜,优化建筑行业融资结构优化。商业银行要加大对绿色建筑开发贷款和绿色建筑消费按揭贷款违约概率、违约损失率和风险暴露等指标的分析投入,对与绿色建筑和传统建筑挂钩的贷款产品进行差异化定价。
(2)推动绿色建筑相关金融产品创新
加强金融机构和科研院所对绿色金融产品定价机制和结构设计的研究,提高绿色金融风险管理意识和能力,推动发展多层次绿色建筑融资体系。创新绿色金融产品支持绿色建筑的发展,将支持传统建筑和绿色建筑的金融产品区分开来。除此之外,要积极推动金融机构针对绿色建筑的成本和收益特点创新绿色贷款产品,探索将贷款产品要素与绿色建筑挂钩,积极支持绿色建筑企业发行企业债,促进绿色基金、担保基金支持既有建筑绿色改造。对于绿色建筑投资规模大、期限错配等融资问题,商业银行积极探索前期抵押担保贷款模式,落实绿色建筑开发贷的第二还款来源,待绿色建筑项目具备办理抵押担保贷款的相关条件时,再办理登记手续以置换前期担保。保险行业要继续加大力度研发并推广绿色建筑星级评价保险、绿色建筑能耗降低保险、绿色建筑标识保证保险、可再生能源发电能效保险等绿色建筑保险。
(3)推动政府激励政策落地
建筑行业在实现碳中和、碳达峰目标中扮演日益重要的作用促使政府出台激励措施,在建筑利益相关群体当中推广绿色建筑实践。政府可设计严格的监管激励,要求建筑利益相关者强制参与,也可以设计资源激励机制,建筑利益相关者可以自行选择参与或不参与激励。相关研究表明,自愿实施的激励措施比严格的监管激励更有效。政府可以设计一种或多种形式的奖励或补助以促进绿色建筑建设,从各方建筑利益相关者的角度出发,根据绿色建筑的不同建设阶段确定不同的奖励或补助形式。在绿色建筑项目发起阶段,可以侧重于对技术支持的财政补贴;在绿色建筑设计阶段,可针对设计费用提供特殊目的贷款以减轻开发商的财务压力,并激励对设计进行创新;在绿色建筑建设阶段,可以视情况给予一定的空间奖励;在绿色建筑运行阶段,可以对符合预期效果的绿色建筑进行扩大宣传并提供资金奖励。
(4)使用财政手段支持绿色建筑产业链供应链发展
提高财政支持建筑中绿色建筑的占比,政府对于绿色建筑的补助要根据实际成本增量的变化和技术进步进行实时调整,提高财政资金使用效率。对于绿色建筑供应链上下游的企业例如设计单位或原材料供应商,可以给予一定的税收支持;对于绿色建筑开发商和运营主体,可以根据不同的星级标识给予差异化、分层级的资金补助;对于老旧建筑的节能改造项目可适当设置资金补贴上限;对于绿色建筑的消费者,要加大绿色建筑宣传力度,给予一定的租金补贴,以使得绿色建筑获得更多的市场关注度和市场份额。
4. 积极构建绿色建筑“氛围”
(1)促进建筑理念绿色转型
绿色建筑是能够在提升居住者、使用者实际效用基础上实现降低碳排放的建筑,其中不仅包含了环境友好、节能减排、可持续等理念,也包含了提升人类生活质量、改善居住环境的内涵。在建筑设计过程中,应着眼于节约能源资源,将绿色建筑回归自然、生活环境舒适健康、使用成本节约等优势外部化。在建筑建造过程中,要充分考虑地理、社会和人文等因素,利用BIM、大数据等技术,绿色建筑方法和绿色材料并行,推动绿色建筑智能化发展。
(2)促进建筑市场绿色转型
住建部发布的《绿色住宅购房人验房指南》尚未得到有效推广。地方住建部门要向绿色建筑消费者主动提供有关建筑实际绿色性能、预计节水节电节能效果的验收方法,绿色建筑开发商有义务支持绿色建筑消费者验房。对于绿色建筑交易过程,应将绿色建筑性能和装修标准等有关指标以通俗易懂的方式写入建筑交易合同、绿色建筑质量保证书等文件中,将绿色建筑的节水、节电、节能等预计节省成本写入绿色建筑说明书中,明确绿色建筑质量责任落实主体和纠纷具体处理方式,明确绿色建筑和普通建筑消费过程和合同签订之间的区别。
(3)促进建筑消费绿色转型
由于消费者对绿色建筑的概念不够明确,无法直观感受到绿色建筑的实际节能减排、节水节电和舒适程度提高等优势,绿色建筑开发商、金融机构和政府部门要积极采取措施促进绿色建筑消费宣传。绿色建筑开发商要以直观、清晰的方式向消费者介绍绿色建筑相对普通建筑的实际优势以及后期使用成本节省估计量,对绿色建筑能够实现的环境改善、能源消耗减少和促进使用者身心健康等特点进行通俗易懂的解释。金融机构在向消费者提供住房按揭贷款时,可对绿色建筑的经济效益以及绿色住房贷款的成本节约进行进一步介绍推广。
免责声明:所载内容来源环境生态网,我们对文中观点保持中立,文中观点代表本公众号观点,所有文章仅供参考,交流之目的。转载的稿件版权归原作者和机构所有,如有侵权,请联系我们删除。

加入环境领跑者企业家同盟
落地实践,合作共赢
同盟宗旨:
干永续发展的事业,做可持续发展的平台!
发展定位:
国环生态信用平台+同盟企业家资源+跨界产业生态+创新合作模式
核心价值观:
共享资源,利他思维,跨界多赢!
同盟企业家以“国环生态”平台为“信用核心”,以遵守职业道德、诚信做人做事,遵守契约精神为守则实现成员间的合作共赢。
同盟企业家除与“国环生态”平台一同走入地方政府,帮扶主力,同盟企业家间采取互帮互助,互惠互利,落地项目,合作共赢方式,共同打造同盟企业家命运共同体!

同盟成员业务范围:
一、节能环保(节能技术和装备、高效节能产品、节能服务产业、先进环保技术和装备、环保产品与环保服务、工业节能、建筑节能、绿色制造、智能制造、水污染治理及生态修复、大气污染治理、土壤及矿山修复、固废资源化、环境监测、山水林田湖草沙治理等);
二、清洁能源(太阳能利用、光伏发电及风力发电、储能、海洋能、核能、生物质能、生物柴油 、燃料乙醇、新能源汽车、燃料电池、氢能、垃圾发电、建筑节能、地热能、二甲醚、可燃冰等);
三、信息化(智慧城市、信息安全、AI人工智能、边缘计算、信息通讯、科学可视化、5G、航空航天、卫星遥感、智能机器人、数字孪生、3D建模、大数据物联网等);
四、金融投资(国债资金、中央专项资金、部委扶持资金、产业基金、银行信贷、社会资本、民间资本);
热线电话:13146889291





