line-size: 100%;min-height: 1em;cursor: text;caret-color: rgb(255, 0, 0);max-width: 100%;letter-spacing: 0.544px;font-family: -apple-system-font, BlinkMacSystemFont, "Helvetica Neue", "PingFang SC", "Hiragino Sans GB", "Microsoft YaHei UI", "Microsoft YaHei", Arial, sans-serif;box-sizing: border-box !important;outline: none 0px !important;overflow-wrap: break-word !important;">

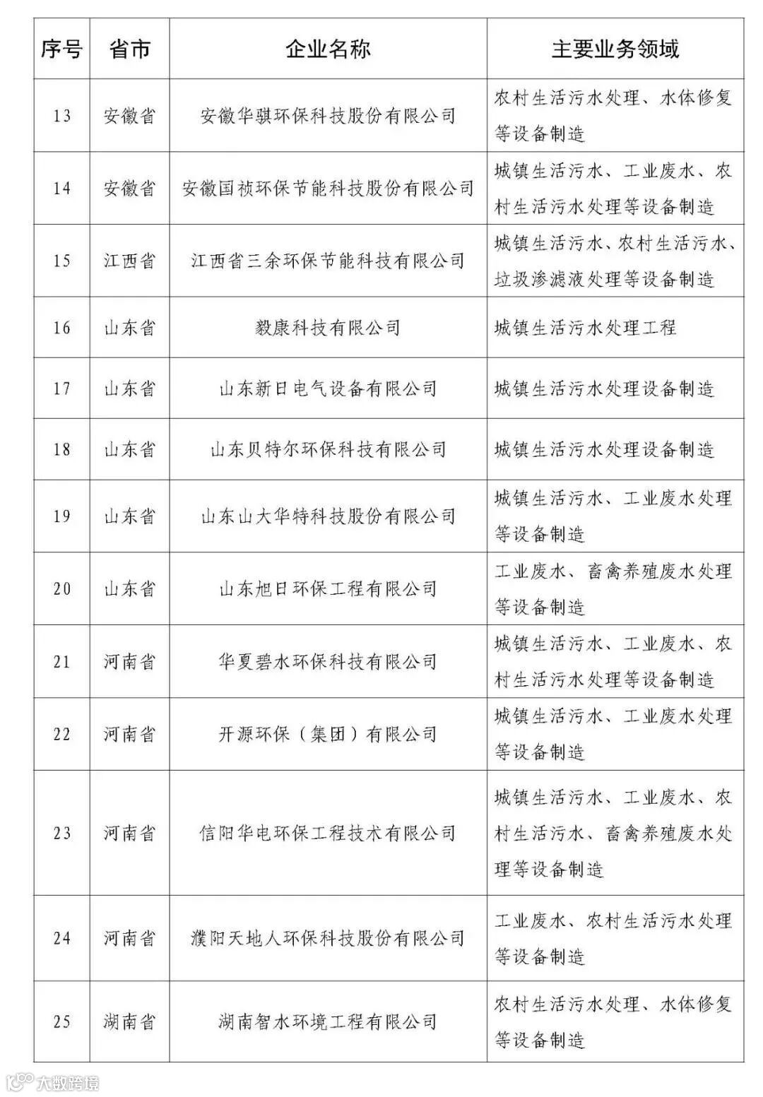
为引导环保装备制造业高质量发展,促进行业技术创新,提升绿色发展水平,根据《环保装备制造行业(大气治理)规范条件》《环保装备制造行业(污水治理)规范条件》《环保装备制造行业(环境监测仪器)规范条件》《环保装备制造业(固废处理装备)规范条件》有关要求,现将拟公告的2020年环保装备制造业规范条件企业名单予以公示,如有异议,请在公示期内与我们联系,并提交相关证明材料。
公示时间:2020年9月25日至2020年10月10日
联系单位:工业和信息化部节能与综合利用司
联系电话:010-68205340
电子邮件:hbc@miit.gov.cn
附件:1. 符合《环保装备制造行业(大气治理)规范条件》企业名单(第四批).pdf
2. 符合《环保装备制造行业(污水治理)规范条件》企业名单(第二批).pdf
3. 符合《环保装备制造行业(环境监测仪器)规范条件》企业名单(第二批).pdf
4. 符合《环保装备制造业(固废处理装备)规范条件》企业名单(第一批).pdf








来源:工业和信息化部节能与综合利用司
招募全国各合作伙伴
“一站式全科环境医生智慧平台暨环境领跑者生态圈招募地方合伙人”
“一站式全科环境医生智慧平台”是个有着持久生命力的共生组织,我们依托于有关部委机构资源,跨学科专家、院士人才,联合行业精英企业,赋能地方合伙人,联手共同打造生态安全、节能环保、大数据物联网平台,解决地方,区域环境问题,行业节能环保技术难题,承接工程项目,提供全套国家级治理解决方案,使合伙人成为“绿色财富”的拥有者,领航人,领跑者!诚邀加入,携手同行,共创绿色未来!
招募热线:18519726133



