

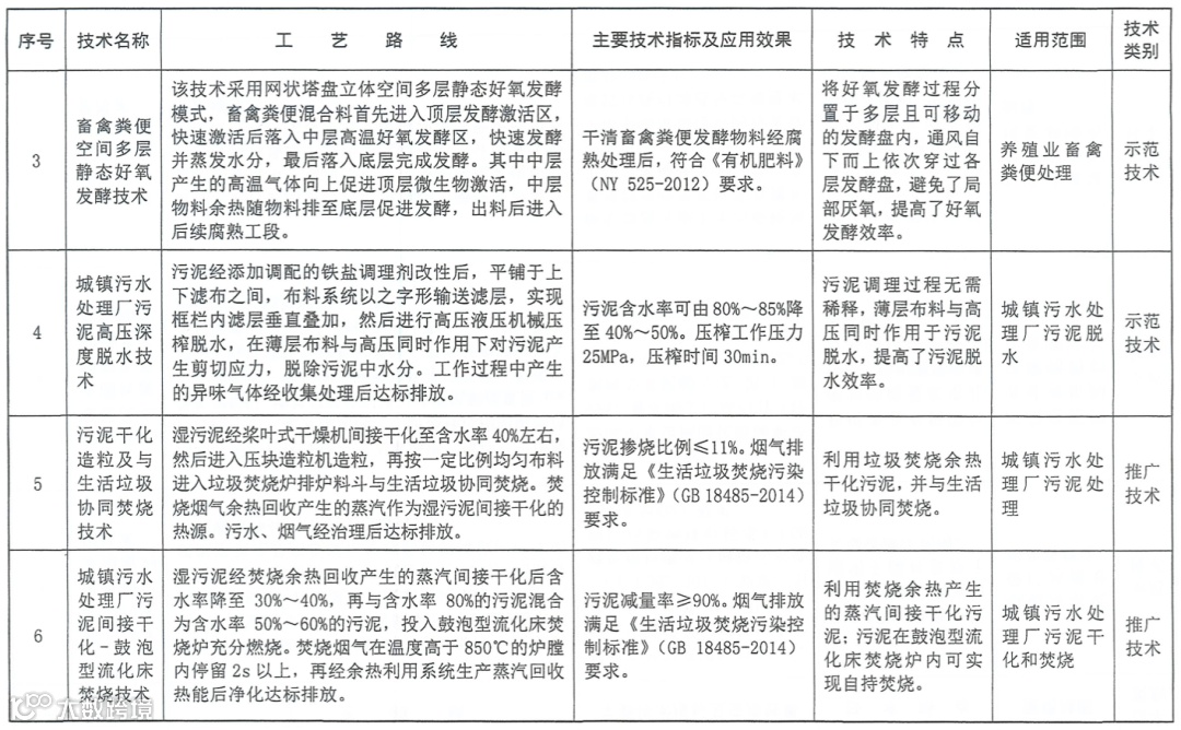
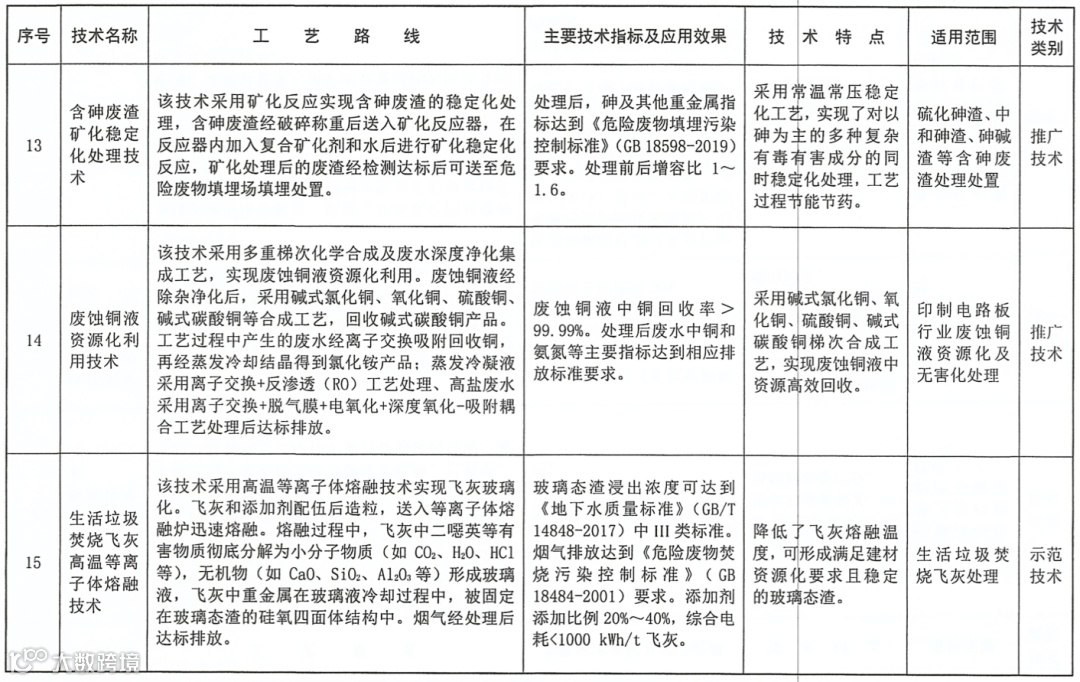
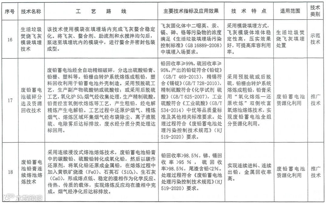
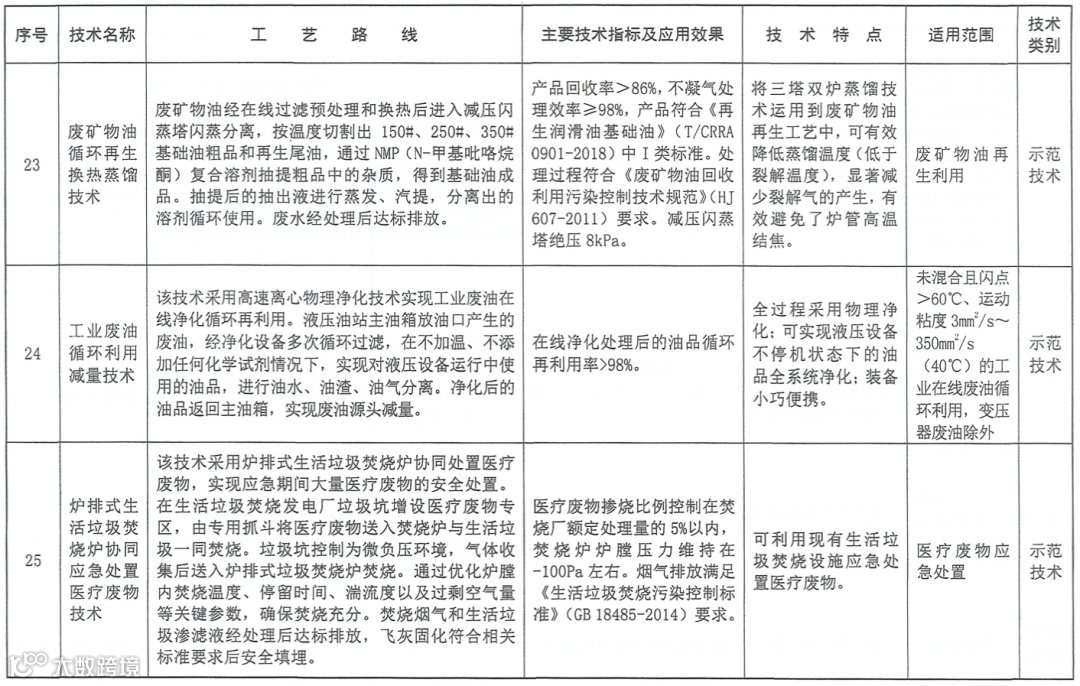
为贯彻《中华人民共和国环境保护法》《中华人民共和国固体废物污染环境防治法》和《中华人民共和国土壤污染防治法》,推动固体废物和土壤污染防治领域技术进步,满足污染治理对先进技术的需求,我部组织征集并筛选了一批固体废物和土壤领域污染防治先进技术,编制形成2020年《国家先进污染防治技术目录(固体废物和土壤污染防治领域)》(见附件),现予公布。
附件:2020年《国家先进污染防治技术目录(固体废物和土壤污染防治领域)》
附件
2020年《国家先进污染防治技术目录(固体废物和土壤污染防治领域)》













来源:生态环境部
污泥资源化制备非金属陶粒技术
随着社会经济快速发展和城市化水平不断提高,生活污水、工业污水的排放量日益增多,污水处理厂污泥产量急剧增加,污泥污染成为制约污水处理行业快速健康发展的重要因素。污泥处理是城市污水处理厂环境功能的保障和深化,是水污染控制和水环境保护的重要部分。为彻底解决污泥污染问题,污泥处置设施的建设势在必行。
项目实践应用经过近两年的项目验正,污泥资源化生产的无机非金属新材料陶粒是一种具有微孔状的轻质颗粒,呈圆形、椭圆形球体或不规则碎石形,具有质轻、高强、保温、隔音、抗震等作用,可替代沙子、石子作为人造轻集料广泛应用于海绵城市、水体治理、高铁吸音、建筑节能、无土栽培等多个领域。


资源化再生产品的主要特点为:(1)密度小、质轻;(2)保温、隔热;(3)耐火性优异;(4)抗震性好;(5)吸水率低,抗冻性能和耐久性能好;(6)抗渗性优异;(7)抗碱集料反应能力优异;(8)适应性强。
特殊用途
根据用途不同和市场需要,可以生产不同堆积密度和粒度的陶粒产品(超轻陶粒、结构陶粒),也可生产有特殊用途的陶粒,比如耐高温陶粒、耐酸陶粒和花卉陶粒等。
近年来随着无机非金属新材料陶粒制造和应用技术的提高,应用范围更加宽广,重点领域包括四大类:
(1)装配式建筑:叠合楼板、预制楼梯、内墙板等构件,可有效降低建筑自重,同时隔音、保温、抗渗等性能较传统构件大幅提升,是未来建筑业发展的方向;
(2)建筑节能:超轻陶粒制品目前已广泛应用于建筑物墙体保温、屋面保温、隔音等领域,其较低的导热系数,较好的阻燃性能必将在建筑节能领域得到长足发展;
(3)环境治理:围绕陶粒产品所形成的环保产业链,其上游生产环节可以实现协同处置污泥等固体废弃物,下游陶粒产品可应用于土壤修复、水体治理等领域;
(4)海绵城市:陶粒微孔结构使其具有较好的蓄水功能,陶粒本身又具有一定的强度,作为海绵城市蓄水、透水材料施工非常方便,是一种理想的“有强度的海绵体”
欢迎各个城市政府、住建、环保等相关部门合作洽谈。

中国工业节能与清洁生产协会
环境安全监测物联网专业委员会
以大数据、物联网为引导,依托工业和信息化部及有关部委机构,大专院校、科研院所及企业,广泛开展环境安全、节能、环保监测、检测相关领域政策法规咨询、市场预测分析、环境安全监测全套解决方案、投资策略研究、标准制定、实用技术与产品推广,工程化示范推广应用、会展培训等相关业务等。
专委会秘书处
联系人:李倩倩
联系电话:010-62139951 13146889291



