大数跨境
0
0

《环评分类管理名录(2021年版)》发布

《环评分类管理名录(2021年版)》发布 国环生态环境大数据物联网平台
2020-12-03
1
导读:点击上方蓝字 关注我们建设项目环境影响评价分类管理名录(2021年版)部令第16号《建设项目环境影响评价分

点击上方蓝字  关注我们

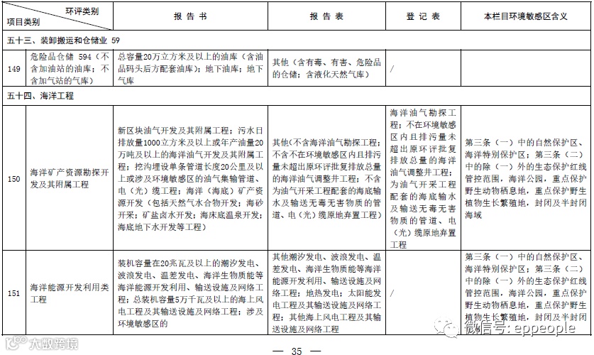
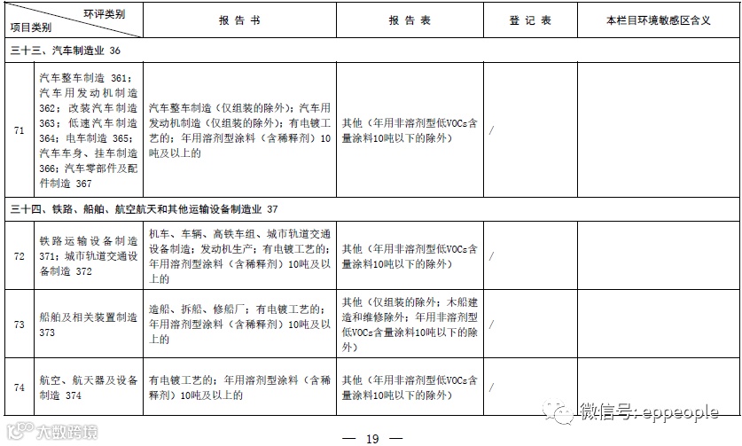
建设项目环境影响评价分类管理名录(2021年版)

部令16

《建设项目环境影响评价分类管理名录(2021年版)》已于2020115日由生态环境部部务会议审议通过,现予公布,自202111日起施行。

生态环境部部长:黄润秋

20201130










实现所在地空气质量提升,避免被上级部门及中央环保督察组问责,通过自查排查,污染溯源,配合地面走航监测车及联合“一站式全科环境医生智慧平台”解决污染问题,使得所在地的大气、水、面源污染环境高效提升,实现经济高质量发展,下面这项国内首创技术,是您的首选。


基于卫星遥感天地一体化环保监测

系统解决方案



卫星遥感具有高精度,全天候,准实时,成本低的特点。

对于大气污染,能够实现城市大气污染分布情况,精准分析传输通道,通过卫星遥感大数据,做到企业级污染溯源,精准指导大气污染治理。

对水污染监测方面,可以对全流域进行污染分布监测,弥补河流断面监测数据不足问题,全流域大尺度宏观掌握全部污染状态。通过大数据分析,精准查找污染区域和企业,辅助水环境污染效率。

对城市固废方面,通过卫星影像,进行自动化识别提取,查找城市固废分布,提高查找效率。

以上成果在江苏常熟、河南新乡等地进行了成功的示范和运营,有效助力了当地环保部门的“精细管理、精准管控”,为打赢“蓝天、绿水、净土”保卫战提供了天域手段。

 

 01

系统功能

区域空气历史大数据分析,包括区域可悬浮颗粒物随时间变化的区域分布,全面掌控空气质量变化的历史情况。

 PM10,PM2.5及SO2,NO2,O3,CO,HCHO分布监测。对指定区域悬浮颗粒物分布浓度进行监测,给出悬浮 颗粒物浓度分布图及污染指数

空气污染悬浮颗粒物预测。对指定区域为期1~7天的悬浮颗粒物分布浓度进行预测。

空气中悬浮颗粒物排放源溯源。对指定区域空气中的悬浮颗粒物排放源进行溯源,精准溯源到当量污染物排放企业

对指定区域内当量污染企业排放进行量化排名,给出当量污染企业污染排放指数及污染排放强度。

对指定地区外来输入型可悬浮颗粒物的分析和量化。


 02

系统优势


溯源技术全国领先。企业级溯源量化技术,国内目前处于领先优势,能够在同行业中树立标杆作用。

1、区域覆盖广。采用基于卫星遥感的大数据群智能大气环保溯源量化系统,能够大尺度,广区域对悬浮颗粒物污染状况进行监测。

2、数据均匀无盲点。相对格网化地基传感器监测,能够客观真实反映悬浮颗粒物在空中的均匀分布。

3、监测成本低。相对格网化传感器监测,成本低一个数量级。

4、结果客观。数据基于卫星遥感图像,能够客观反映空气中悬浮颗粒物浓度及排放源头企业。

5、服务持续性强。依托国家及全球丰富的卫星资源,能够常年持续提供监测服务。


 03

能够解决的问题


第一、解决空气质量控制历史大数据不完善的问题;

第二、准确定位污染排放源,精准指导环保部门制定蓝天保卫战预案方案;

第三、避免一刀切式关停模式,缓解环保与企业发展之间的矛盾;

第四、还原企业污染排名真相,保护轻污染无污染企业利益,促进经济发展;

第五、采用看高科技新技术手段在环保领域应用,既能为蓝天保卫提供数据依据,又能促进经济发展,具有十分巨大的政治效益和社会效益;

第六、准确监测输入型可悬浮颗粒物的动态变化,为解决大区域整体空气污染治理提供准确依据。

联系人:官女士

       电话:18519726133




中国工业节能与清洁生产协会

环境安全监测物联网专业委员会


以大数据、物联网为引导,依托工业和信息化部及有关部委机构,大专院校、科研院所及企业,广泛开展环境安全、节能、环保监测、检测相关领域政策法规咨询、市场预测分析、投资策略研究、标准制定、实用技术与产品推广,工程化示范推广应用、会展培训等相关业务等。


专委会秘书处
联系人:李倩倩
联系电话:010-62139951  13146889291



【声明】内容源于网络
0
0
国环生态环境大数据物联网平台
国环生态 “一站式全科生态环境医生智慧平台”,是由国家相关机构合作支持、服务于节能环保、清洁能源、数字信息、绿色供应链、乡村振兴、投融资等领域,集政、产、学、研、经、用于一体,资源跨界整合与协同发展的全链条服务平台。
内容 2265
粉丝 0
国环生态环境大数据物联网平台 国环生态 “一站式全科生态环境医生智慧平台”,是由国家相关机构合作支持、服务于节能环保、清洁能源、数字信息、绿色供应链、乡村振兴、投融资等领域,集政、产、学、研、经、用于一体,资源跨界整合与协同发展的全链条服务平台。
总阅读1.4k
粉丝0
内容2.3k