

line-height: 2em;font-family: -apple-system, BlinkMacSystemFont, "Helvetica Neue", "PingFang SC", "Hiragino Sans GB", "Microsoft YaHei UI", "Microsoft YaHei", Arial, sans-serif;box-sizing: border-box !important;overflow-wrap: break-word !important;">关于征求《排污单位自行监测技术指南 聚氯乙烯工业(征求意见稿)》等2项国家生态环境标准意见的通知
各有关单位:
为落实《中华人民共和国环境保护法》要求,进一步规范排污单位自行监测工作,我部决定制定《排污单位自行监测技术指南 聚氯乙烯工业》和《排污单位自行监测技术指南 印刷工业》两项国家环境保护标准。目前,标准编制单位已编制完成标准征求意见稿。根据国家环境保护标准制修订工作管理规定,现征求你单位意见,请于2021年8月25日前通过信函或电子邮件的方式将意见反馈我部,逾期未反馈意见的将按照无意见处理。标准征求意见稿及其编制说明可登录我部网站(http://www.mee.gov.cn/)“意见征集”栏目检索查阅。
联系人:生态环境部陈鹏飞
电话:(010)65646255
联系人:中国环境监测总站杨伟伟、李莉娜
电话:(010)84943214
传真:(010)84943136
邮政编码:100012
邮箱:wry@cnemc.cn
附件:
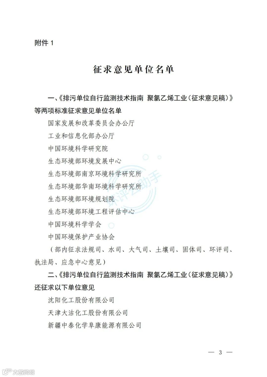
1.征求意见单位名单
2.排污单位自行监测技术指南 聚氯乙烯工业(征求意见稿)
3.《排污单位自行监测技术指南 聚氯乙烯工业(征求意见稿)》编制说明
4.排污单位自行监测技术指南 印刷工业(征求意见稿)
5.《排污单位自行监测技术指南 印刷工业(征求意见稿)》编制说明
生态环境部办公厅
2021年7月14日
(此件社会公开)
抄送:中国环境监测总站。
中华人民共和国生态环境部办公厅
上下滑动查看完整内容


































污泥资源化制备非金属陶粒技术
随着社会经济快速发展和城市化水平不断提高,生活污水、工业污水的排放量日益增多,污水处理厂污泥,河道淤泥,河湖底泥,建筑渣土,工业固废处理迫在眉睫。国家于2020年9月新修订的《固废法》正式实施,提出了法律监管处罚量刑的严格要求。
为彻底解决污泥污染问题,促进成熟先进技术得以广泛推广应用,经过近5年的具体项目工程化验证,新推出“环境友好型绿色领跑者技术——污泥资源化制备无机非金属新型建材陶粒。它是一种具有微孔状的轻质颗粒,呈圆形、椭圆形球体或不规则碎石形,具有质轻、高强、保温、隔音、抗震等作用,可替代沙子、石子作为人造轻集料广泛应用于海绵城市、水体治理、高铁吸音、建筑节能、透水砖,无土栽培等多个领域。

产品特点
资源化再生产品的主要特点为:(1)密度小、质轻;(2)保温、隔热;(3)耐火性优异;(4)抗震性好;(5)吸水率低,抗冻性能和耐久性能好;(6)抗渗性优异;(7)抗酸,碱集料反应能力优异;(8)适应性强。
特殊用途
根据用途不同和市场需要,可以生产不同堆积密度和粒度的陶粒产品(超轻陶粒、结构陶粒),也可生产有特殊用途的陶粒,比如耐高温陶粒、耐酸陶粒和花卉陶粒等。
领域范围
近年来随着无机非金属新材料陶粒制造和应用技术的提高,应用范围更加宽广,重点领域包括四大类:
(1)装配式建筑:叠合楼板、预制楼梯、内墙板等构件,可有效降低建筑自重,同时隔音、保温、抗渗等性能较传统构件大幅提升,是未来建筑业发展的方向;
(2)建筑节能:超轻陶粒制品目前已广泛应用于建筑物墙体保温、屋面保温、隔音等领域,其较低的导热系数,较好的阻燃性能必将在建筑节能领域得到长足发展;
(3)环境治理:围绕陶粒产品所形成的环保产业链,其上游生产环节可以实现协同处置污泥等固体废弃物,下游陶粒产品可应用于土壤修复、水体治理等领域;
(4)海绵城市:陶粒微孔结构使其具有较好的蓄水功能,陶粒本身又具有一定的强度,作为海绵城市蓄水、透水材料施工非常方便,是一种理想的“有强度的海绵体”!
我们的合作模式多元化,基本采取BOT模式(投资,建设,运营),在有条件的城市(日产生污泥量达100吨为起点),镇县办厂。此项目作为地方政府部门招商引资,活跃地方经济的绿色环保项目广受欢迎。
为扩大应用规模,我们竭诚欢迎各个城市政府、招商局,住建、水务,环保等相关部门洽谈合作,共同为我国固废、资源化,变废为宝做出应有贡献。

有兴趣者长按识别
添加联系人


▼往期精彩回顾▼
生态环境部发布“固废、危废、医废”三项强制国标,7月1日起实施


