line: 0px;vertical-align: inherit;width: 100%;box-sizing: border-box;overflow-wrap: break-word !important;visibility: visible !important;height: auto;" width="464" src="https://cdn.10100.com/content/20251218/9236c377-e7b4-4b6a-9536-ba13591ddfab.png">
4月18日,国家能源局发布《<关于促进新时代新能源高质量发展的实施方案>案例解读》第二、三章部分,再次指出新能源企业的不合理投资成本。
根据案例来看,2021年以来,包括云南、湖北、贵州、宁夏、安徽等省份对新能源项目开发均提出了产业配套的要求,企业开发成本大幅增加。南方某县政府以资源指标印发为由,要求9万千瓦项目的风电开发企业无偿给予镇政府2000万元扶贫资金,增加开发成本0.18元/瓦。西北某县政府以征地协调为由,要求10万千瓦项目的风电开发企业无偿修建6千米旅游道路,增加开发成本0.2元/瓦。
国家能源局表示,新能源项目具备开发建设周期短,运营期用工量少,运行前几年应缴税收低,场址资源稀缺等特点,尽管是清洁绿色能源,从地方政府的角度来看,对当地的就业、税收、产业等带动力度有限。在新能源项目开发过程中,很多地方政府对新能源项目投资提出了各种各样的附带条件,包括拉动装备制造业在当地建厂、投资修路、捐助帮扶、与地方企业合作等,严重推高了新能源项目开发的非技术成本。
风光等新能源已步入平价时代,制造业、EPC、运维等各环节的成本越发透明,全产业链的收益水平也逐步趋微。《实施方案》要求“不得以任何名义增加新能源企业的不合理投资或成本”,即除国家法律法规规定的费用外,各级地方政府不得另行设立名目收取费用,也不得强制企业以捐赠等名义收取费用,这将推动开发建设环节的成本回归理性。
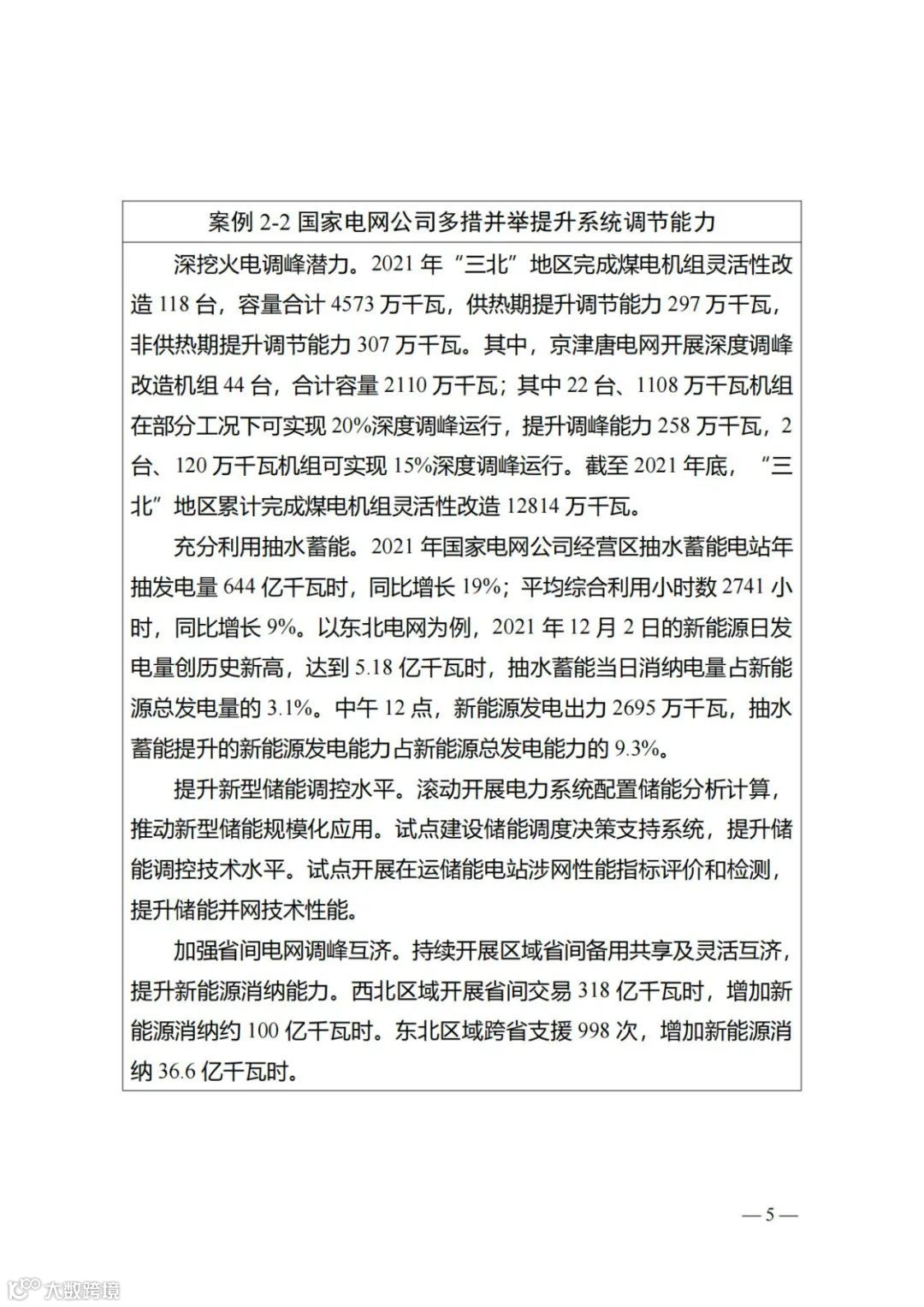
此外,《案例解读》从调峰调频电源补偿机制、新能源接网消纳、负荷对新能源调节、分布式新能源、分布式接入比例、新能源电力交易、放管服等等多方面通过政策、相应案例等方面进行了具体分析。
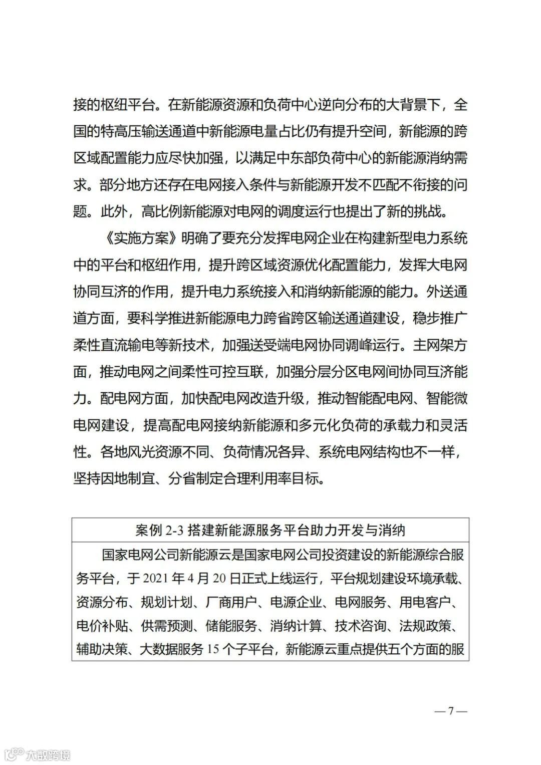
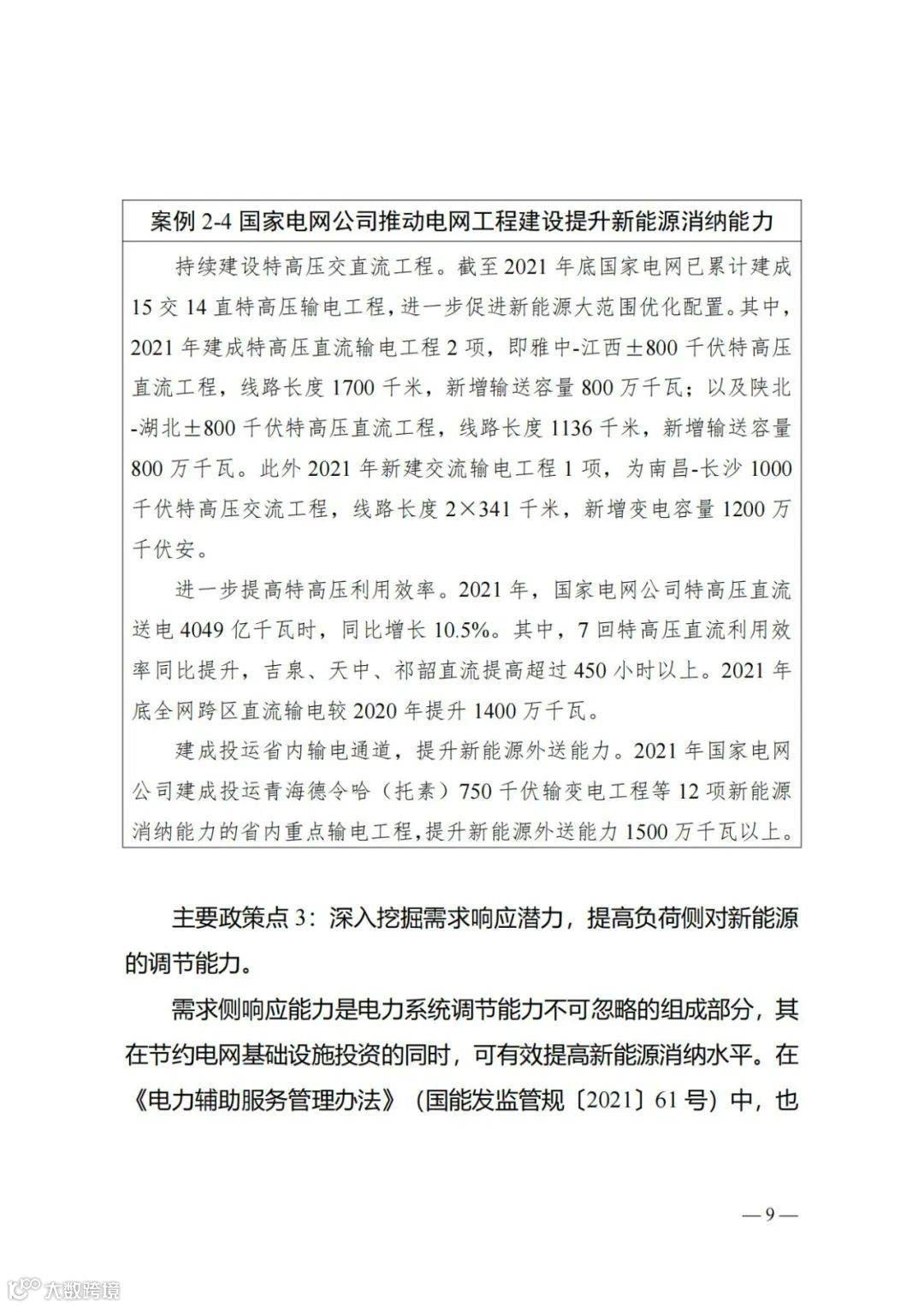
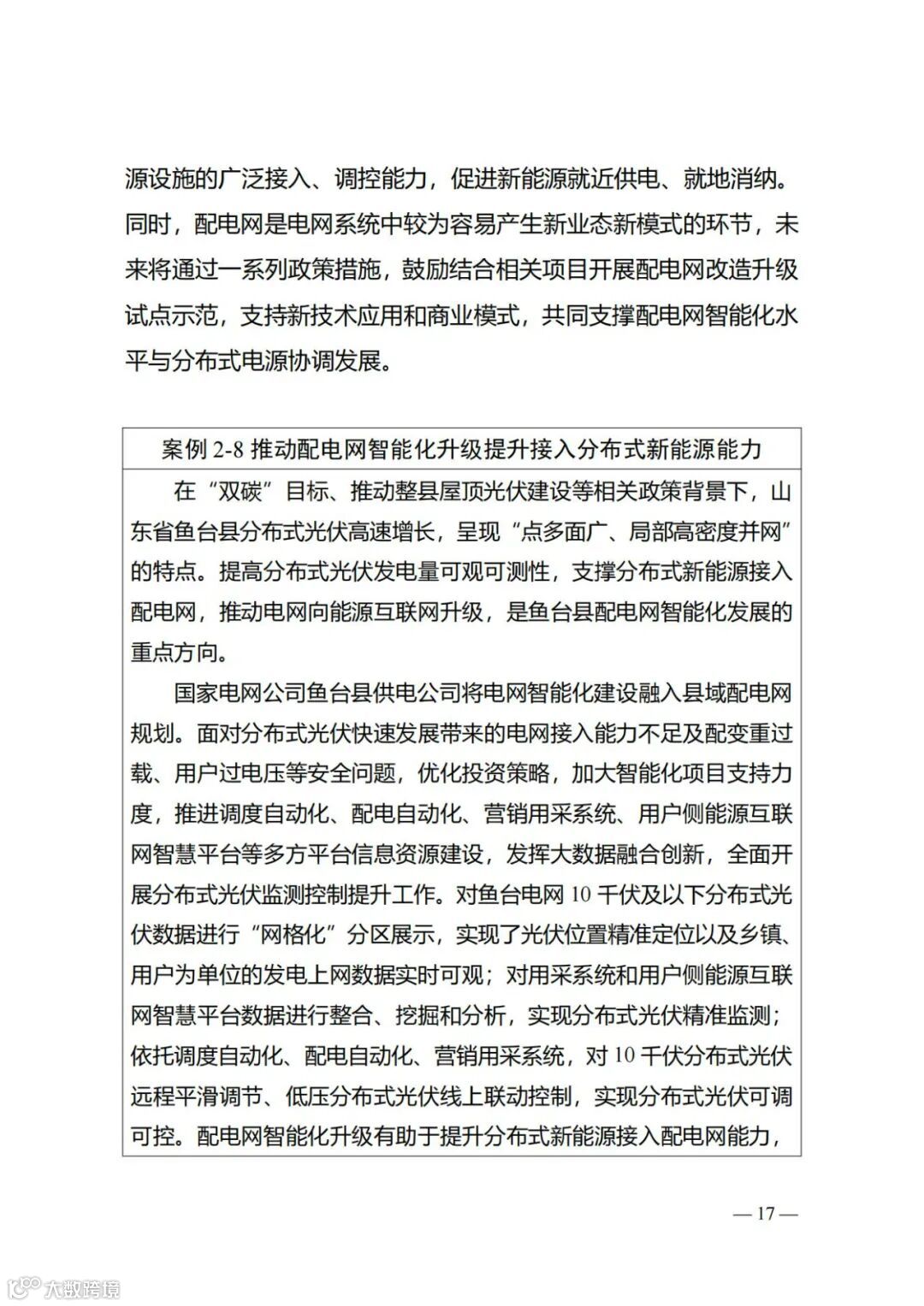
例如,在整县分布式光伏推进过程中,部分地区出现了短期内并网的分布式电源超过电网承载能力的现象,暂缓了分布式光伏备案和并网申请。为预防此类问题,福建省长汀县率先试行发布分布式光伏可开放容量信息公开发布办法,每月定期根据长汀县分布式光伏累计并网容量进行动态更新110千伏及以下配电网设备的分布式光伏可开放容量,并向社会公开发布。
在新能源参与电力市场交易中,支持新能源项目与用户开展直接交易,鼓励签订长期购售电协议,电网企业应采取有效措施确保协议执行。为保障我国新能源产业健康平稳发展,国家发展改革委、国家能源局于2019年发布《关于规范优先发电优先购电计划管理的通知》,将新能源列为优先发电的支持范围。根据文件精神,风电、光伏发电在消纳不受限地区全额电量列入发电计划,在消纳受限地区要采取合理有效措施,确保全额保障性收购政策有效执行。同时,为适应电力体制市场化改革要求,文件鼓励新能源通过市场化方式落实可再生能源优先发电政策。
目前,全国绝大部分省区均已建成中长期电力市场,为新能源参与中长期电力交易创造了有利条件。初步统计,已有二十多个省(自治区、直辖市)的新能源项目不同程度参与到电力市场化交易中。电力现货市场交易机制可以在更大程度发挥市场作用,调动系统资源实现新能源消纳,但现货市场价格的波动性较大,直接参与现货市场交易会对新能源项目主体收益造成影响。为进一步发挥市场机制对新能源消纳的促进作用,同时保障新能源项目开发主体的合理收益,《实施方案》提出“支持新能源项目与用户开展直接交易,鼓励签订长期购售电协议,电网企业应采取有效措施确保协议执行”,旨在鼓励新能源企业在中长期市场发挥新能源成本优势和绿色属性优势,通过签订中长期购售电协议方式与电力用户直接交易,以规避市场波动风险,锁定预期收益。同时强调电网公司要确保协议执行,真正落实可再生能源优先发电政策。
此外,对国家已明确价格政策的新能源项目,电网企业应按照有关法规严格落实全额保障性收购政策,全生命周期合理小时数外电量可以参与电力市场交易。
但随着新能源装机比例越来越高,部分地区超过了50%,在部分时段部分地区出现了消纳困难的情况,也发生了部分地区自行降低新能源保障利用小时数的现象,迫使新能源企业只得以较低电价在电力市场中竞得发电权,损害了新能源投资开发企业合法权益。
鉴于此,《实施方案》明确要求严格落实全额保障性收购政策,在全生命周期合理小时数内电量严格落实收购政策,切实保障新能源企业合法权益。与此同时,《实施方案》再次强调支持新能源企业在全生命周期合理小时数以外电量参与市场竞争,通过“计划为主、市场为辅”的方式保障存量有价格政策项目投资收益,确保新能源由计划向市场平稳过渡。
具体政策以及案例见下:
《<关于促进新时代新能源高质量发展的实施方案>案例解读》第二、三章发布
为指导各地更好地贯彻落实《关于促进新时代新能源高质量发展的实施方案》(国办函〔2022〕39号),及时总结推动新能源高质量发展的成功经验和优秀做法,我们组织国家发展改革委能源研究所、电力规划设计总院、水电水利规划设计总院、国家电投集团、三峡集团、中广核集团、光伏行业协会、风能协会等单位开展了案例解读编制工作,形成了《<关于促进新时代新能源高质量发展的实施方案>案例解读》,拟按章节以连载方式陆续发布,供大家在推动可再生能源高质量发展工作中参考。3月26日已发布第一章内容,现发布第二、三章内容。如有意见和建议,请及时反馈。
联系方式:010-81929522/81929525(传真)
电子邮箱:xinny@nea.gov.cn
附件:《关于促进新时代新能源高质量发展的实施方案》案例解读
《<实施方案>案例解读》编委会
2023年4月14日











































logo.cn/mmbiz_jpg/DpdBqcdEHv1KeRYVX21QDoBa8yVjA8XtN99zJVBN6K2uSdMH2ZRRjgWN0oGiams4EXNB823U4SpRq3WJgX2gpFQ/0?wx_fmt=jpeg" data-cropx1="0" data-cropx2="1080" data-cropy1="0" data-cropy2="106.50519031141869" data-s="300,640" data-type="jpeg" data-src="https://cdn.10100.com/content/20251218/21f63b74-19c0-46ff-8701-4558f1d8e10a.png" style="outline: 0px;letter-spacing: 0.544px;text-indent: 0em;caret-color: rgb(34, 34, 34);display: initial;box-sizing: border-box;overflow-wrap: break-word !important;visibility: visible !important;width: 667px !important;" data-ratio="0.09814814814814815" data-w="1080" src="https://cdn.10100.com/content/20251218/21f63b74-19c0-46ff-8701-4558f1d8e10a.png">
免责声明:所载内容来源:国家能源局,我们对文中观点保持中立,文中观点代表本公众号观点,所有文章仅供参考,交流之目的。转载的稿件版权归原作者和机构所有,如有侵权,请联系我们删除。

加入环境领跑者企业家同盟
落地实践,合作共赢
同盟宗旨:
干永续发展的事业,做可持续发展的平台!
发展定位:
国环生态信用平台+同盟企业家资源+跨界产业生态+创新合作模式
核心价值观:
共享资源,利他思维,跨界多赢!
同盟企业家以“国环生态”平台为“信用核心”,以遵守职业道德、诚信做人做事,遵守契约精神为守则实现成员间的合作共赢。
同盟企业家除与“国环生态”平台一同走入地方政府,帮扶助力,同盟企业家间采取互帮互助,互惠互利,落地项目,合作共赢方式,共同打造同盟企业家命运共同体!

同盟成员业务范围:
一、节能环保(节能技术和装备、高效节能产品、节能服务产业、先进环保技术和装备、环保产品与环保服务、工业节能、建筑节能、绿色制造、智能制造、水污染治理及生态修复、大气污染治理、土壤及矿山修复、固废资源化、环境监测、山水林田湖草沙治理等);
二、清洁能源(太阳能利用、光伏发电及风力发电、储能、海洋能、核能、生物质能、生物柴油 、燃料乙醇、新能源汽车、燃料电池、氢能、垃圾发电、建筑节能、地热能、二甲醚、可燃冰等);
三、信息化(智慧城市、信息安全、AI人工智能、边缘计算、信息通讯、科学可视化、5G、航空航天、卫星遥感、智能机器人、数字孪生、3D建模、大数据物联网等);
四、金融投资(国债资金、中央专项资金、部委扶持资金、产业基金、银行信贷、社会资本、民间资本);
五、绿色物流(信息化、仓储、运输、技术装备等);
六、乡村振兴(乡村产业振兴、人才振兴、文化振兴、生态振兴、组织振兴);
热线电话:13146889291


你在看就点这里吧👇


