


7月2日上午,生态环境部发布了“关于公开征求《2023、2024年度全国碳排放权交易发电行业配额总量和分配方案(征求意见稿)》意见的通知”。
通知表示,为加强全国碳排放权交易市场建设管理,做好发电行业2023、2024年度配额分配相关工作,根据《碳排放权交易管理暂行条例》,生态环境部组织编制了《2023、2024年度全国碳排放权交易发电行业配额总量和分配方案(征求意见稿)》。

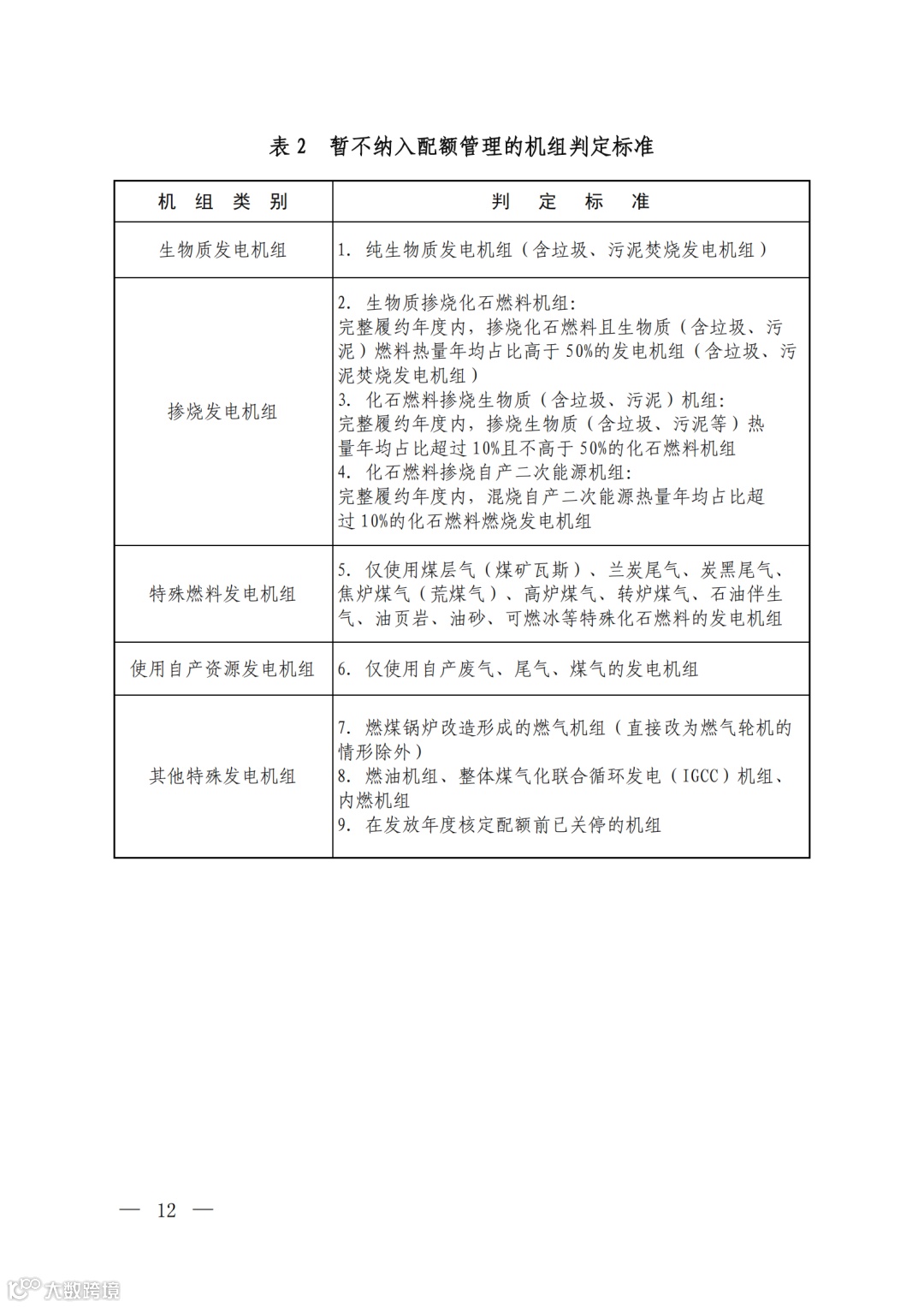
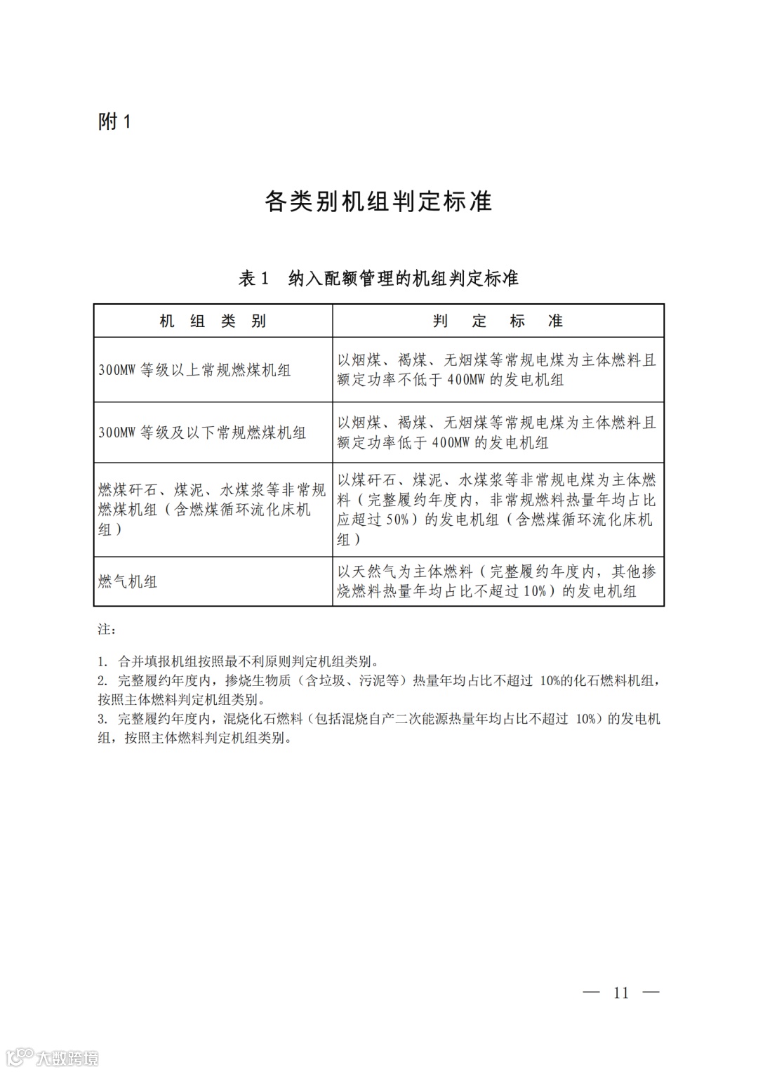
主要涉及以下四类机组:
(一)300MW 等级以上常规燃煤机组;
(二)300MW 等级及以下常规燃煤机组;
(三)燃煤矸石、煤泥、水煤浆等非常规燃煤机组(含燃煤循
环流化床机组);
(四)燃气机组。
《配额方案》正文包括工作原则、实施范围、机组分类、配额分配方法、配额发放、配额清缴、配额结转和重点排放单位出现合并、分立、关停等情况时的配额处理8方面内容。6个附件分别就各类别机组判定标准、各类别机组碳排放基准值、燃煤和燃气机组配额核定方法、配额结转以及配额预分配、调整、核定及履约流程等关键技术问题进行了说明。
相较于《2021、2022 年度全国碳排放权交易配额总量设定与分配实施方案(发电行业)》,《配额方案》在保持政策延续和稳定的基础上,对以下方面作了优化完善,具体如下。
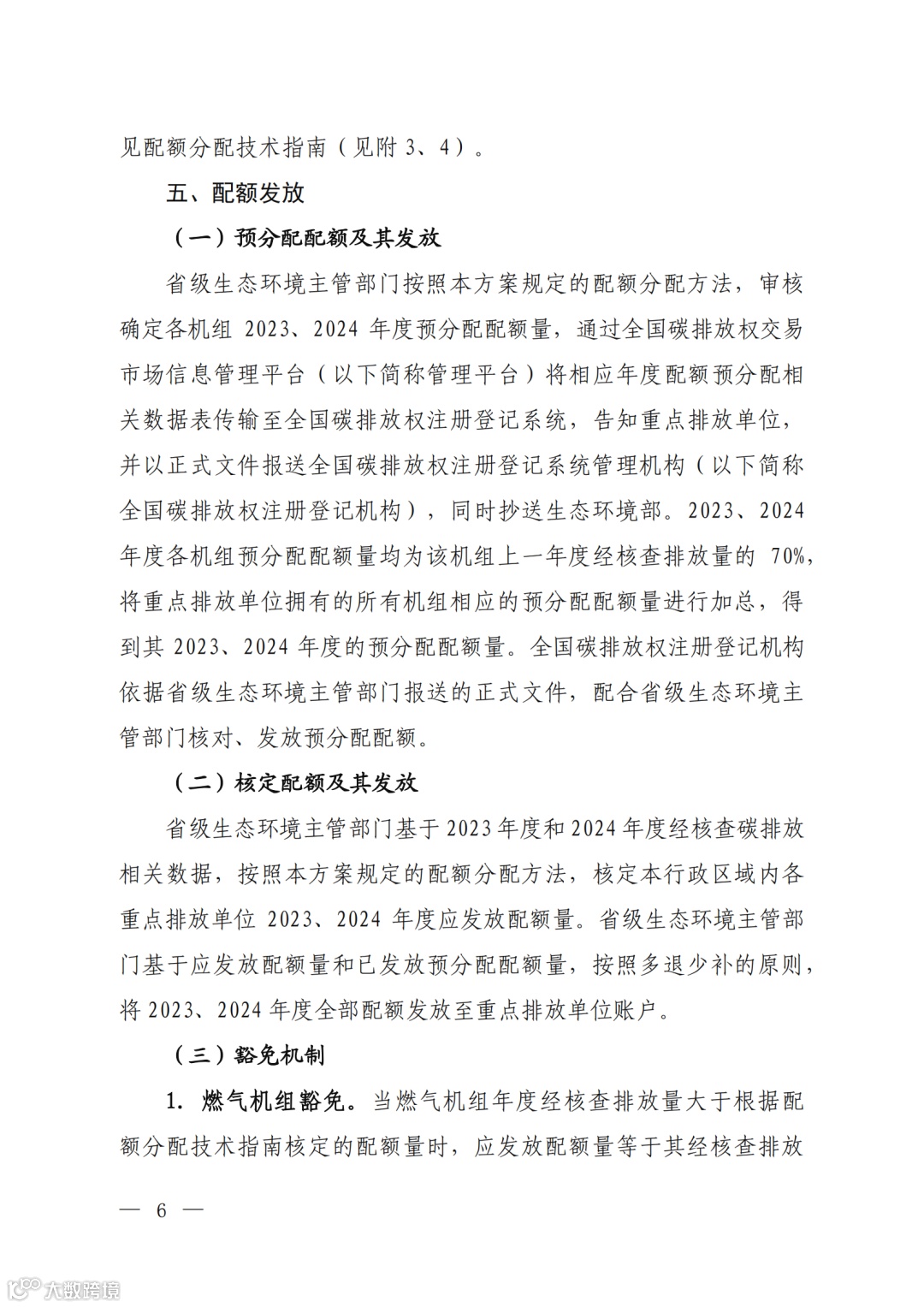
一是优化配额分配的基础参数,由基于供电量核定配额改为基于发电量核定配额。供电量由发电设施的发电量减去与生产有关辅助设备的消耗电量得到,不是通过直接计量获得的数据。
由于与生产有关辅助设备的消耗电量难以准确核算核查,导致供电量也难以准确计量,数据质量风险大。
为确保配额分配过程中的各项参数真实准确可靠,《配额方案》将“基于供电量核定供电配额”调整为“基于发电量核定发电配额”,即根据机组产生的发电量、发电基准值及相关修正系数计算得到机组发电配额量,不再使用供电量与供电基准值核算配额。
二是取消机组供热量修正系数。2021、2022 年度配额分配方案设置了供热量修正系数,主要目的是鼓励高效燃煤热电联产机组增加供热,以替代燃煤小锅炉和散煤燃烧供热。
供热量修正系数基于大量实测样本统计拟合得出,并需要使用供热比作为关键参数进行核算。从第一、二个履约周期实际运行情况来看,供热比计算程序繁琐,难以准确获取,导致供热量修正系数计算结果出现偏差。
鉴此,《配额方案》在配额计算公式中取消供热量修正系数,而是通过调整基准值实现对发电机组供热的合理激励。
三是将机组负荷(出力)系数修正系数调整为机组调峰修正系数,并修改适用范围。为更多消纳风电、光伏等可再生能源,部分火电机组承担电网调峰任务并处于低负荷运行状态。
2021、2022 年度配额分配方案中设置了“负荷系数修正系数”,负荷率在 85%以下的机组均可获得补偿配额,以体现对承担调峰任务机组的鼓励和补偿。
经统计,2022年,300MW等级以上常规燃煤机组、300MW等级及以下常规燃煤机组、非常规燃煤机组和燃气机组的年平均负荷率分别为 67%、65%、63%和 69%,全国机组平均负荷率在 65%左右,且随着非化石能源发电比重的增加,火电机组负荷率呈现逐年下降趋势,继续保持 85%的负荷率补偿上限已脱离实际,无法突出调峰机组负荷率较低的特性,也无法精准支持鼓励调峰机组。
《配额方案》将“负荷系数修正系数”更名为“调峰修正系数”,并将补偿负荷率上限调整为 65%,机组负荷(出力)系数在 65%及以上的常规燃煤机组不再引入大于 1 的修正系数,统计期内机组负荷(出力)系数在 65%以下的常规燃煤机组按照原计算公式计算并使用大于1的调峰修正系数,获得补偿配额。
四是不再将购入使用电力产生的二氧化碳间接排放纳入配额管理范围。
第一、二个履约周期发电行业管控范围包括了购入使用电力产生的二氧化碳间接排放。经测算,发电行业间接排放占直接排放总量的比例较低,纳入间接排放发挥的减排效果有限,但显著增加了企业报告、核算间接排放的工作负担,以及生态环境主管部门核查的监管成本。
鉴此,《配额方案》不再将购入使用电力产生的二氧化碳间接排放纳入配额分配的考虑范围,并相应调整了配额基准值。
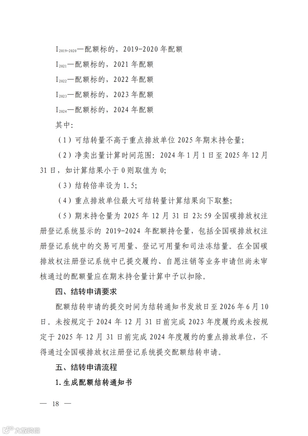
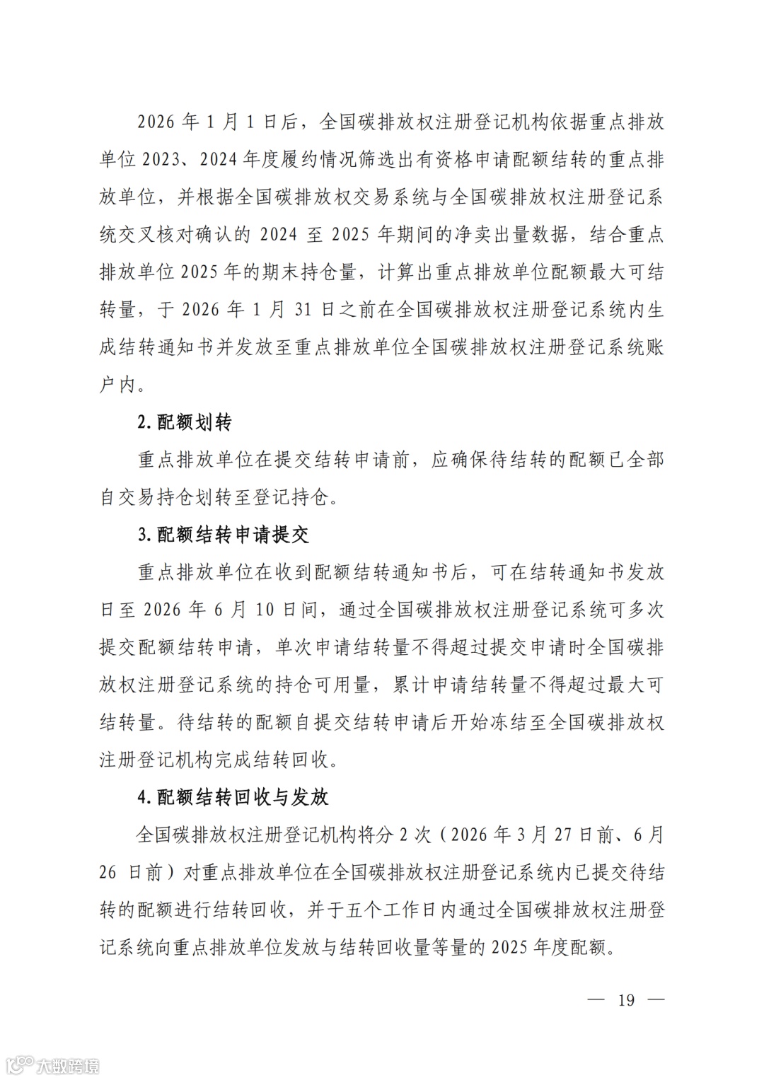
五是引入配额结转政策。配额结转政策规定了市场主体持有的配额留存至后续年度使用的条件,引导交易主体调整交易策略,调节配额供需。
参考国内外实践经验做法,为鼓励配额盈余企业出售配额、释放配额供给,《配额方案》提出了配额结转规定,将重点排放单位配额最大可结转量与交易行为挂钩,明确了配额结转的相关规则,包括各年度配额使用要求、结转对象、时间安排、可结转量计算、结转申请流程等。
关于公开征求《2023、2024年度全国碳排放权交易发电行业配额总量和分配方案(征求意见稿)》意见的通知
为加强全国碳排放权交易市场建设管理,做好发电行业2023、2024年度配额分配相关工作,根据《碳排放权交易管理暂行条例》,生态环境部组织编制了《2023、2024年度全国碳排放权交易发电行业配额总量和分配方案(征求意见稿)》,现公开征求意见(征求意见稿及其编制说明等材料可登录我部网站http://www.mee.gov.cn/ “意见征集”栏目检索查阅)。
各机关团体、企事业单位和个人均可提出意见和建议,有关意见请书面反馈我部,电子版材料请同时发至联系人邮箱。征求意见截止时间为2024年7月10日。
联系人:生态环境部应对气候变化司 邓朝阳、曹园树
电话:(010)65645635
电子邮箱:climate_china@mee.gov.cn
邮件地址:北京市东城区东长安街12号
邮编:100006
附件:
1.2023、2024年度全国碳排放权交易发电行业配额总量和分配方案(征求意见稿)
2.《2023、2024年度全国碳排放权交易发电行业配额总量和分配方案(征求意见稿)》编制说明
3.反馈意见建议格式
生态环境部办公厅
2024年6月29日
(此件社会公开)
附件1
免责声明:所载内容来源:生态环境部,我们对文中观点保持中立,文中观点代表本公众号观点,所有文章仅供参考,交流之目的。转载的稿件版权归原作者和机构所有,如有侵权,请联系我们删除。


专委会秘书处
联系人:李倩倩
联系电话:010-62139951 13146889291



