
点击上方蓝字 关注我们


近日,为加强工业企业恶臭异味管控,改善群众身边的环境空气质量,浙江省生态环境厅组织浙江省环境科学学会和相关技术单位编制了《浙江省工业企业恶臭异味管控技术指南(试行)》,如下

指南所称的异味管控是指企业在实现大气污染物达标排放的基础上,进一步采取污染预防措施、污染治理措施、环境管理措施等,降低臭气强度等级的过程。本指南所规定的异味管控范围为工业企业,重点是涉VOCs行业(合成革、橡胶、塑料、涂装、印刷、纺织印染、石化、精细化工、制药及农药、香精香料、涂料与油墨制造等)、农副食品业、铸造业、涉酸洗行业中涉异味企业。
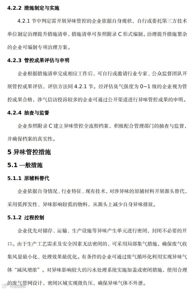
指南中提出的异味管控主要包含企业自查评估、异味监测、异味影响评估、措施制定、措施实施、管控成果评估、留档备查、企业申明、抽查与监督等流程,详见图1,各项流程开展范围见表1。


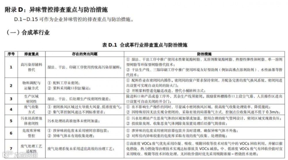
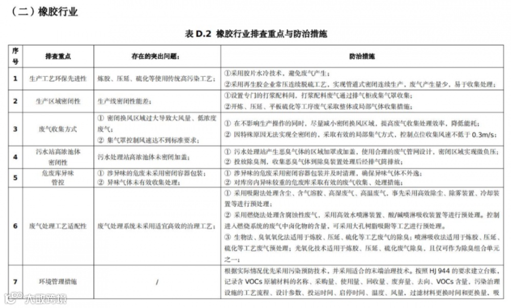
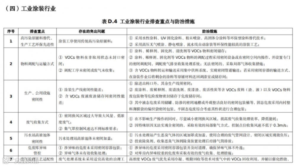
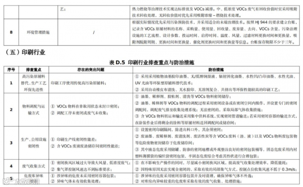
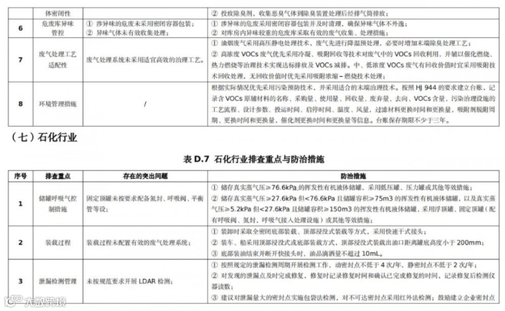
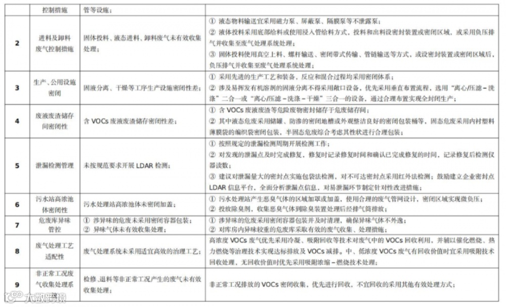
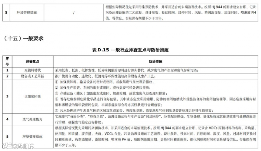
指南提出将对涉 VOCs 企业进行管控,行业重点管控环节如下所示:

下图为指南中典型异味物质性质及特点:
logo.cn/mmbiz_png/prlY3QaZuEl9O86KVtVxW27oB6olGumnibzqnmAtrnKAbWpSInOraKddEjPDYic5xTXLGNMqOfVrn5TteciaBRv4A/0?wx_fmt=png" data-cropx1="0" data-cropx2="743.8806228373703" data-cropy1="0" data-cropy2="762.1193771626298" data-galleryid="" data-ratio="1.0236559139784946" data-s="300,640" data-src="https://cdn.10100.com/content/20251218/de4945cc-2f4f-4e2c-870f-a71fc13a5b4c.png" data-type="jpeg" data-w="743" style="box-sizing: border-box;outline: 0px;letter-spacing: 0.544px;width: 100%;overflow-wrap: break-word !important;visibility: visible !important;" src="https://cdn.10100.com/content/20251218/de4945cc-2f4f-4e2c-870f-a71fc13a5b4c.png">
以下为指南全文:































来源:VOCs减排工作站公众号。
免责声明:所载内容来源:VOCs减排工作站公众号。,我们对文中观点保持中立,文中观点不代表本公众号观点,所有文章仅供参考,交流之目的。转载的稿件版权归原作者和机构所有,如有侵权,请联系我们删除。


6 December 2021


