

导读:近日,《2024年深化全国生态环境智慧监测创新应用工作要点》正式发布,旨在指导开展特色案例应用、组织智慧监测技术培训班、召开智慧监测技术交流会、建立新技术联合研究机制。
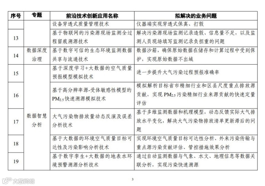
为深化全国生态环境智慧监测创新应用工作,挖掘前沿技术创新应用场景,推动监测业务提质降本增效,生态环境智慧监测创新应用技术指导委员会编制了《2024年深化全国生态环境智慧监测创新应用工作要点》,将指导开展特色案例应用、组织智慧监测技术培训班、召开智慧监测技术交流会、建立新技术联合研究机制。文件中同时明确了《生态环境智慧监测前沿技术创新应用建议清单》,共计四大类、24项。
按计划,拟于上半年在苏州举办生态环境智慧监测创新应用技术培训班。通过专题研讨、学术交流、现场教学等形式,围绕生态环境智慧监测发展战略、AI 大模型助力监测数智化转型、数字可信技术打造数据安全管理、监测技术创新与国产化、监测物联网等专题,研讨、制定、推动一批先进数字化技术深度应用方法、标准和案例。
免责声明:所载内容来源:中国环境监测总站,我们对文中观点保持中立,文中观点代表本公众号观点,所有文章仅供参考,交流之目的。转载的稿件版权归原作者和机构所有,如有侵权,请联系我们删除。

专委会秘书处
联系人:李倩倩
联系电话:010-62139951 13146889291



