
从锂电池发展趋势来看,固态电池被认为是最具潜力的下一代锂电池技术。
资料来源:来源:许晓雄等《全固态锂电池技术的研究现状与展望》
01
固态电池行业概览
固态电池是使用固态电解质取代传统锂离子电池中的电解液的新型电池。
资料来源:徐小明.第十四届中国汽车蓝皮书论坛主题报告.2022
资料来源:《Approaching Practically Accessible Solid-State Batteries》
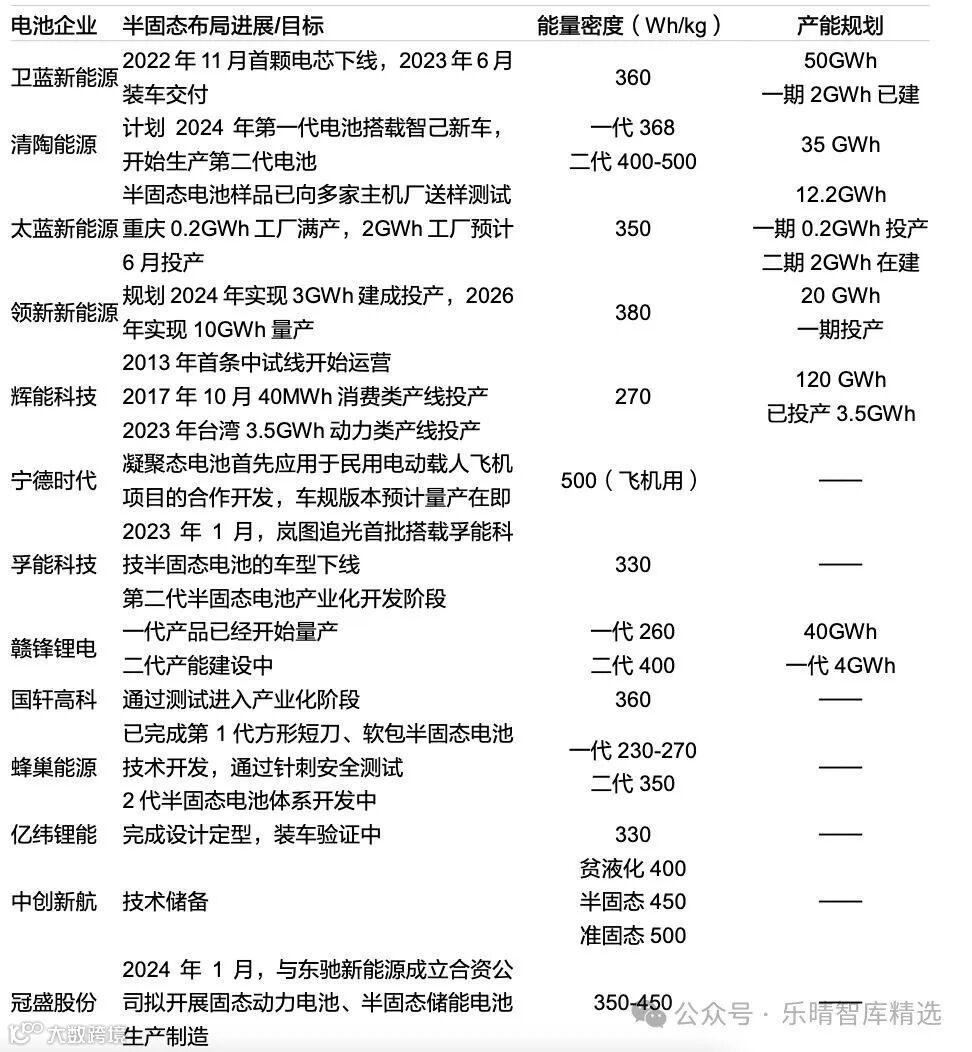
数据来源:GGII,公司官网,东方证券
02
固态电池产业链梳理
固态电池产业链包括上游金属材料和矿资源供应,中游为电池材料包括正极、负极、固态电解质等关键材料,下游为固态电池制造环节以及动力、消费、储能等各领域应用场景。
固态电池产业链与传统锂电池大致相似,最大区别在于产业链中游原材料的迭代升级。
资料来源:《Solid-State Battery Roadmap 2035+》,浙商证券
固态电解质
与液态锂离子电池相比,固态电池在材料端的核心变量为固态电解质。
资料来源:锂电前沿
资料来源:新产业、赛瑞研究、东莞证券、行行查
正极材料
固态电池正极材料兼容性强。理论上,固态电池正极仍可沿用现在的磷酸铁锂、三元材料等体系,但现有材料电池能量密度进一步提高难度较大。因此,需要选择更高容量的正极材料来提升固态电池能量密度。
正极材料产业格局方面来看,多数三元正极企业延伸布局,均拥有高镍三元产品布局。
资料来源:卫蓝新能源官网、清陶能源官网
负极材料
固态电池的负极材料主要包括石墨、硅负极、合金负极、金属锂等。
铝塑膜
固态电池多采用软包路线,有望提升铝塑膜需求。
03
固态电池市场格局
当前国内外众多企业涉足固态电池领域,包括车企、研发机构、初创企业在内的电池企业及中游材料企业均投入新技术研发布局。
资料来源:高工锂电,华泰研究
资料来源:国信证券
我国近几年不断推出政策鼓励固态电池行业发展与创新,助力产业化发展。《2030年前碳达峰行动方案》《关于推动能源电子产业发展的指导意见》《关于完整准确全面贯彻发展理念做好碳达峰中和工作的意见》等产业政策为固态电池行业的发展提供了明确、广阔的前景。
数据来源:Zahra Moradi等



请后台留言或添加小助手微信:lqzk999
👇来个“分享、点赞、在看”三连吧

