

3月11日,第十四届全国人民代表大会第三次会议在北京人民大会堂闭幕。根据国家发改委《关于2024年国民经济和社会发展计划执行情况与2025年国民经济和社会发展计划草案的报告》,报告指出:2025年扩大有效益的投资。统筹传统和新型基础设施建设、传统和新兴产业发展、“投资于物”和 “投资于人”,着力提高投资的经济、社会、生态等综合效益。2025年安排中央预算内投资7350亿元,比2024年多350亿元。扎实推进重大工程项目建设,推动 “十四五”规划102项重大工程圆满收官,及早谋划“十五五”重大项目。
安排超长期特别国债8000亿元支持 “两重”建设,进一步优化具体投向并提高项目支持比例,重点支持基础研究能力提升、未来产业发展、东北等重点地区高标准农田建设、大中型灌区新建改造及大中型引调水和大中型水库建设、长江经济带生态环境保护和绿色发展、农业转移人口市民化公共服务体系建设、高等教育提质升级、城市地下管网管廊建设改造等方面任务,强化超长期贷款等配套融资,高质量推进 “硬投资”项目谋划实施。加大力度推动 “软建设”政策落地见效。
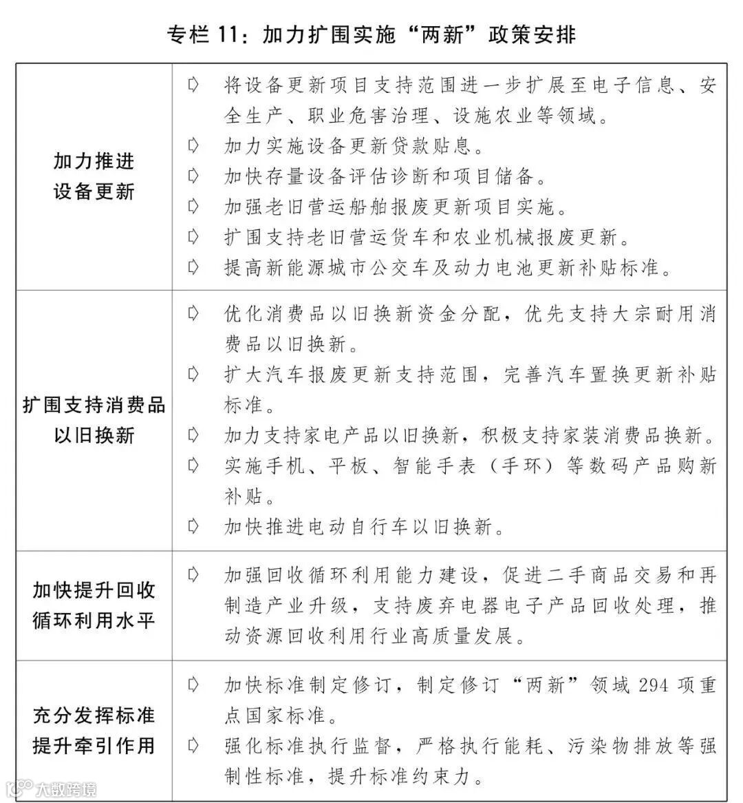
安排超长期特别国债5000亿元支持大规模设备更新和消费品以旧换新,统筹投资、财政、金融等综合性政策,深入推进设备更新、消费品以旧换新、回收循环利用、标准提升四大行动。进一步加大重点领域设备更新项目支持力度,加力实施设备更新贷款贴息,加快存量设备评估诊断和项目储备。进一步支持消费品以旧换新,扩大汽车报废更新支持范围,完善汽车置换更新补贴标准,实施手机、平板等数码产品购新补贴,积极支持家装消费品换新,简化补贴申领和支付流程,完善资金监管机制,严厉打击价格欺诈和违规骗补套补行为。
报告内的专栏9-专栏11,分别对“重点领域重大投资项目”、“两重”、“两新”的支持范围做出了划定:
关于“重点领域重大投资项目”的划定:
聚焦战略性新兴产业和未来产业需求,重点支持以下领域:
1)科教兴国战略:建设合肥先进光源、人类细胞谱系大科学研究设施等重大科技基础设施,支持高校基础研究人才培养。
2)重大水利工程:包括淮河入海水道二期、黄河古贤水利枢纽、南水北调中线引江补汉等工程,推进大中型灌区新建改造及引调水项目。
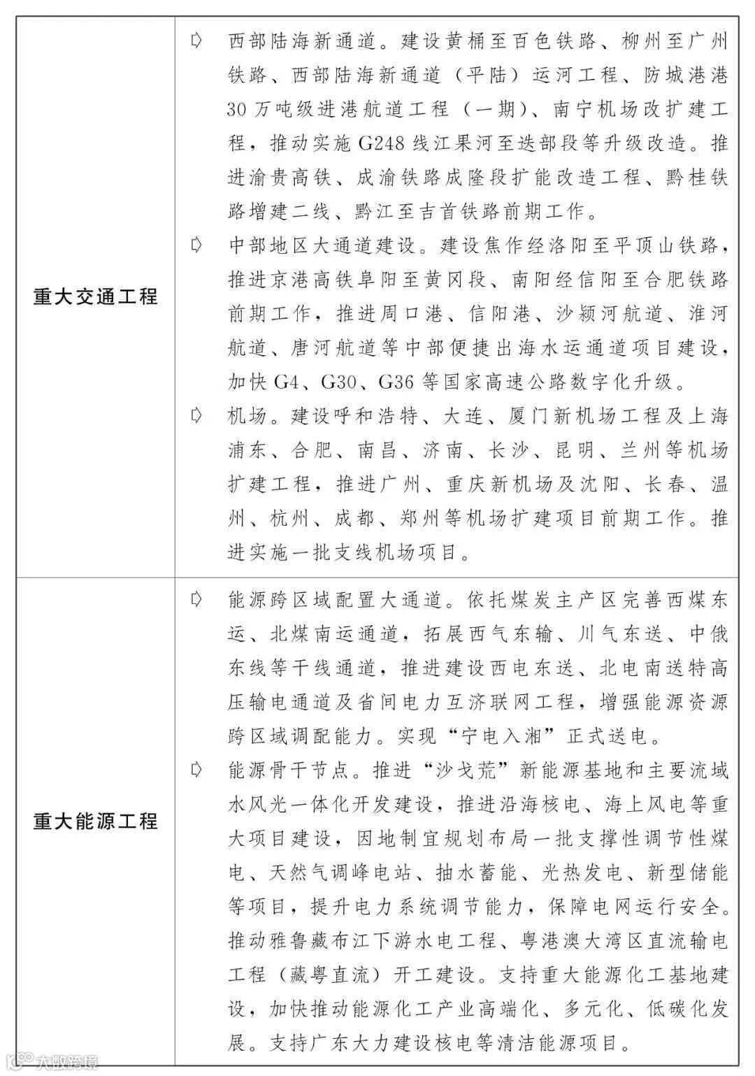
3)交通工程:建设沿江综合立体交通走廊(如上海至南京至合肥铁路)、沿边沿海铁路(如合浦至湛江铁路)、出疆入藏通道(如川藏铁路雅安至林芝段)等。
4)能源工程:推进“沙戈荒”新能源基地、沿海核电、雅鲁藏布江下游水电工程等,完善西电东送、北电南送特高压输电通道。
5)生态保护:实施雄安新区生态恢复、科尔沁沙地综合治理、长江经济带河湖综合治理等重点项目。




关于“两重”建设的划定:
2025年安排超长期特别国债8000亿元,重点支持:
1)科技创新与产业发展:高水平实验室体系建设、低空经济高质量发展。
2)城乡融合:重点都市圈城际铁路、国家高速公路环线及绕城环线。
3)区域协调:降低全社会物流成本行动,扩大高标准农田建设至全国粮食主产区产粮大县。
4)粮食与能源安全:支持全国大中型灌区、引调水工程及重要江河湖库保护治理。


关于“两新”政策安排的划定:
安排超长期特别国债5000亿元,重点支持:
1)设备更新:覆盖工业、用能设备、能源电力、交通物流、环境基础设施等领域,支持高端化、智能化、绿色化设备应用,补贴比例最高达20%。
2)消费品以旧换新:扩大汽车报废更新范围,实施手机、平板等数码产品购新补贴,简化补贴申领流程。
3)回收循环利用:支持再生资源加工利用、再制造等项目,补贴比例不超过15%。


免责声明:所载内容来源:国家发改委,我们对文中观点保持中立,文中观点代表本公众号观点,所有文章仅供参考,交流之目的。转载的稿件版权归原作者和机构所有,如有侵权,请联系我们删除。


专委会秘书处
联系人:官女士
联系电话:18519726133



