

导语
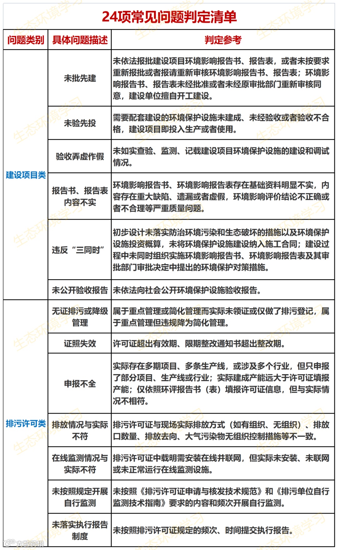
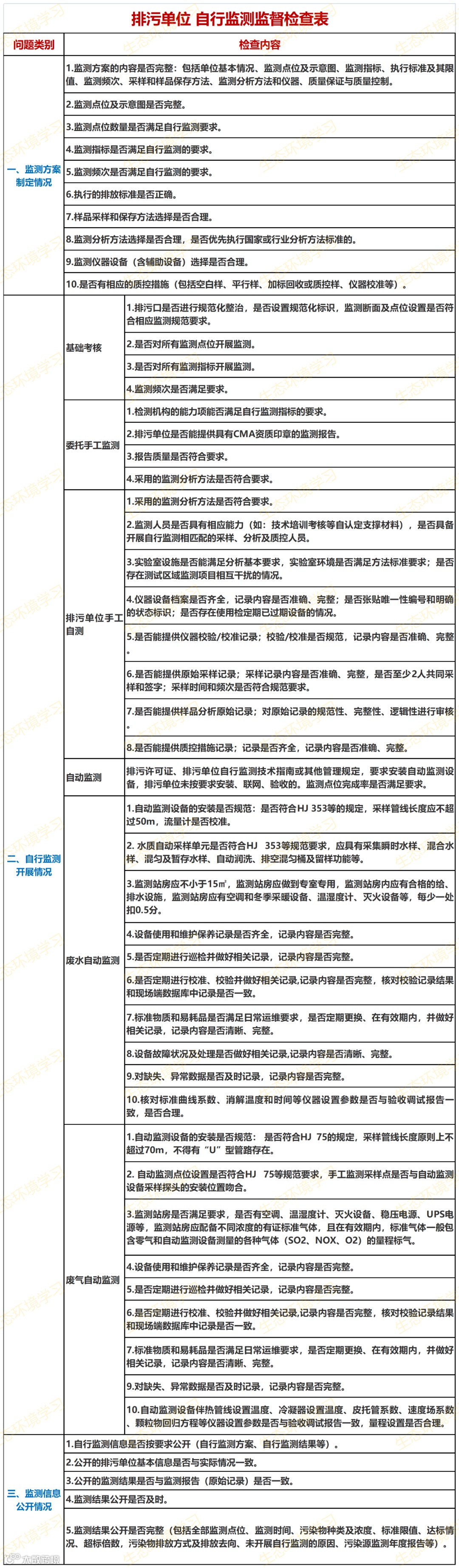
生态环境部部长黄润秋在2023年全国生态环境保护工作会议上提出将依法推进生态环境保护督察执法列入2023年重点工作任务!要深入推进中央生态环境保护督察。认真谋划、适时启动第三轮中央生态环境保护督察,继续开展长江经济带、黄河流域生态环境警示片拍摄制作工作。做好督察整改“后半篇文章”,切实推动有关职能部门履行好生态环境保护职责。完善督察制度体系。生态环境违法问题判定清单,请查收~












免责声明:所载内容来源:生态环境学习,我们对文中观点保持中立,文中观点代表本公众号观点,所有文章仅供参考,交流之目的。转载的稿件版权归原作者和机构所有,如有侵权,请联系我们删除。

加入环境领跑者企业家同盟
落地实践,合作共赢
同盟宗旨:
干永续发展的事业,做可持续发展的平台!
发展定位:
国环生态信用平台+同盟企业家资源+跨界产业生态+创新合作模式
核心价值观:
共享资源,利他思维,跨界多赢!
同盟企业家以“国环生态”平台为“信用核心”,以遵守职业道德、诚信做人做事,遵守契约精神为守则实现成员间的合作共赢。
同盟企业家除与“国环生态”平台一同走入地方政府,帮扶助力,同盟企业家间采取互帮互助,互惠互利,落地项目,合作共赢方式,共同打造同盟企业家命运共同体!

同盟成员业务范围:
一、节能环保(节能技术和装备、高效节能产品、节能服务产业、先进环保技术和装备、环保产品与环保服务、工业节能、建筑节能、绿色制造、智能制造、水污染治理及生态修复、大气污染治理、土壤及矿山修复、固废资源化、环境监测、山水林田湖草沙治理等);
二、清洁能源(太阳能利用、光伏发电及风力发电、储能、海洋能、核能、生物质能、生物柴油 、燃料乙醇、新能源汽车、燃料电池、氢能、垃圾发电、建筑节能、地热能、二甲醚、可燃冰等);
三、信息化(智慧城市、信息安全、AI人工智能、边缘计算、信息通讯、科学可视化、5G、航空航天、卫星遥感、智能机器人、数字孪生、3D建模、大数据物联网等);
四、金融投资(国债资金、中央专项资金、部委扶持资金、产业基金、银行信贷、社会资本、民间资本);
五、绿色物流(信息化、仓储、运输、技术装备等);
六、乡村振兴(乡村产业振兴、人才振兴、文化振兴、生态振兴、组织振兴);
热线电话:13146889291


你在看就点这里吧👇


