

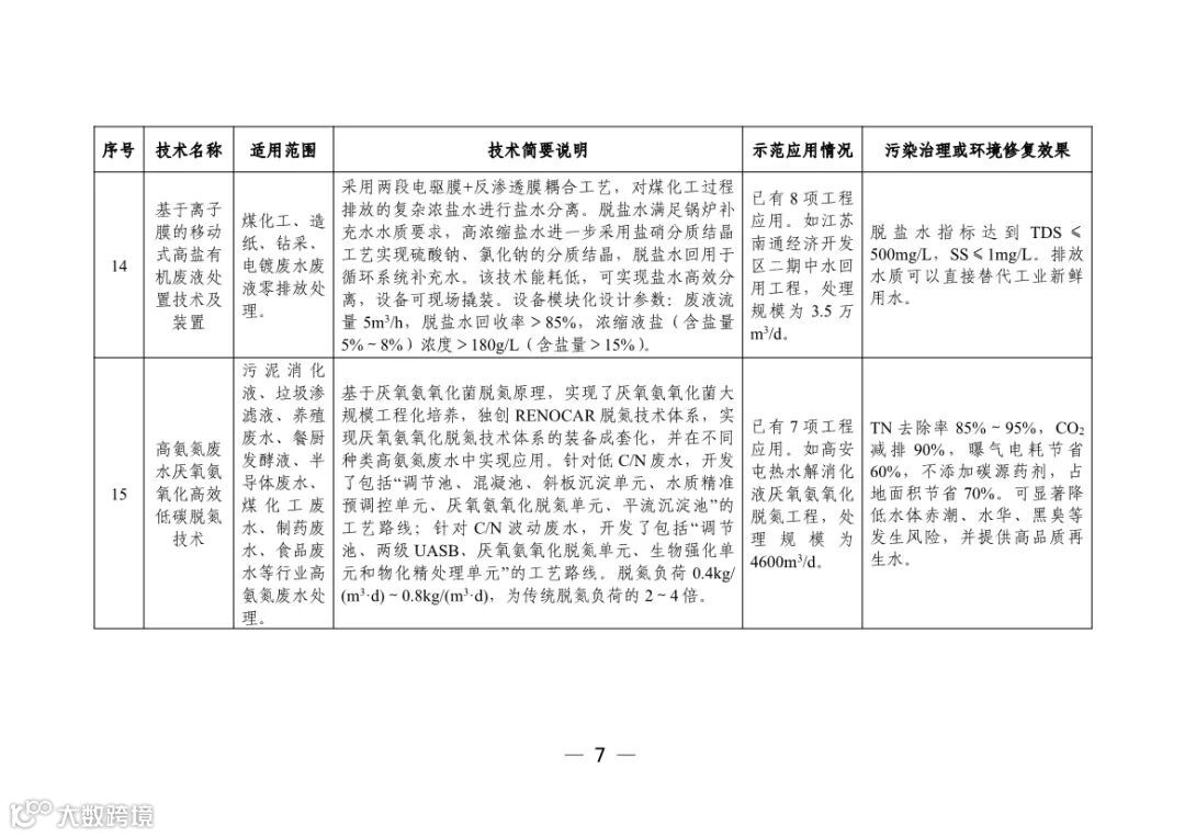
2023年5月4日,科技部社会发展科技司发布关于《国家绿色低碳先进技术成果目录》公示的公告,《国家绿色低碳先进技术成果目录(拟公开征求意见稿)》包括六个领域的共87项技术成果,水污染治理领域18项,大气污染治理领域15项,固体废物处理处置及资源化领域23项,土壤和生态修复领域12项,环境监测与监控领域6项,节能减排与低碳领域13项。

科技部社会发展科技司关于《国家绿色低碳先进技术成果目录》公示的公告
为更好推动科技成果转化和产业化应用,落实《关于构建市场导向的绿色技术创新体系的指导意见》,加速绿色低碳技术升级,经面向社会公开征集技术成果、分组评审、总体审议等程序,共遴选出87项技术成果,现予以公示,公示时间为2023年5月4日至5月9日。
如对目录有异议,可以在公示期间向科技部社会发展科技司书面反映。凡以单位名义反映情况的材料要加盖单位公章,以个人名义反映情况的材料要具实名并附联系方式。反映情况的材料要客观准确、依据确凿,对匿名或无具体事实根据的举报不予受理。
联系人及联系方式:陈小鸥,58881475、58881471(传真)
sfs_zyhjc@most.cn
附件:国家绿色低碳先进技术成果目录(公示稿)
说明:1.本次评审是基于相关单位申报的技术成果,未申报的技术成果不在评审范围之内;
2.申报单位对申报信息的真实性负责,如发现申报信息不实,查证后取消入选资格。
科技部社会发展科技司
2023年4月28日

免责声明:所载内容来源:科学技术部,我们对文中观点保持中立,文中观点代表本公众号观点,所有文章仅供参考,交流之目的。转载的稿件版权归原作者和机构所有,如有侵权,请联系我们删除。

加入环境领跑者企业家同盟
落地实践,合作共赢
同盟宗旨:
干永续发展的事业,做可持续发展的平台!
发展定位:
国环生态信用平台+同盟企业家资源+跨界产业生态+创新合作模式
核心价值观:
共享资源,利他思维,跨界多赢!
同盟企业家以“国环生态”平台为“信用核心”,以遵守职业道德、诚信做人做事,遵守契约精神为守则实现成员间的合作共赢。
同盟企业家除与“国环生态”平台一同走入地方政府,帮扶助力,同盟企业家间采取互帮互助,互惠互利,落地项目,合作共赢方式,共同打造同盟企业家命运共同体!

同盟成员业务范围:
一、节能环保(节能技术和装备、高效节能产品、节能服务产业、先进环保技术和装备、环保产品与环保服务、工业节能、建筑节能、绿色制造、智能制造、水污染治理及生态修复、大气污染治理、土壤及矿山修复、固废资源化、环境监测、山水林田湖草沙治理等);
二、清洁能源(太阳能利用、光伏发电及风力发电、储能、海洋能、核能、生物质能、生物柴油 、燃料乙醇、新能源汽车、燃料电池、氢能、垃圾发电、建筑节能、地热能、二甲醚、可燃冰等);
三、信息化(智慧城市、信息安全、AI人工智能、边缘计算、信息通讯、科学可视化、5G、航空航天、卫星遥感、智能机器人、数字孪生、3D建模、大数据物联网等);
四、金融投资(国债资金、中央专项资金、部委扶持资金、产业基金、银行信贷、社会资本、民间资本);
五、绿色物流(信息化、仓储、运输、技术装备等);
六、乡村振兴(乡村产业振兴、人才振兴、文化振兴、生态振兴、组织振兴);
热线电话:13146889291


你在看就点这里吧👇


