

为深入贯彻落实党中央、国务院关于碳达峰碳中和决策部署,充分发挥标准在推进工业领域碳达峰碳中和工作的引领和规范作用,2023年5月22日,工业和信息化部科技司公开征求对《工业领域碳达峰碳中和标准体系建设指南(2023版)》(征求意见稿)的意见,提出工业领域碳达峰碳中和标准体系框架,规划了相关标准的研制方向,注重与现有工业节能与综合利用标准体系、绿色制造标准体系的有效衔接。希望通过加快相关标准制定、持续完善标准体系,推进工业领域向低碳、零碳发展模式转变。
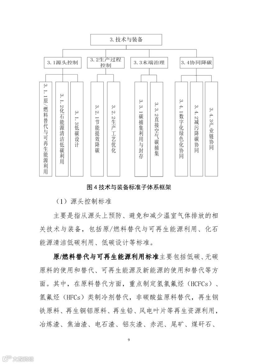
提出到2025年,工业领域碳达峰碳中和标准体系基本建立。针对低碳技术发展现状、未来发展趋势以及工业领域行业发展需求,制定200项以上碳达峰急需标准。重点制定基础通用、核算与核查、低碳技术与装备等领域标准,为工业领域开展碳评估、降低碳排放等提供技术支撑。加快研制碳排放管理与评价类标准,推动工业领域深度减碳,引导相关产业低碳高质量发展。
公开征求对《工业领域碳达峰碳中和标准体系建设指(2023版)》(征求意见稿)的意见
为充分发挥标准在推进工业领域碳达峰碳中和工作中的支撑和引领作用,我们组织编制完成了《工业领域碳达峰碳中和标准体系建设指南(2023版)》(征求意见稿)(见附件1)。
现公开征求社会各界意见,如有意见或建议,请填写《征求意见反馈信息表》(见附件2)发送至 KJBZ@miit.gov.cn (邮件主题注明:工业领域碳达峰碳中和标准体系建设指南征求意见反馈)。
公示时间:2023年5月22日-2023年6月22日
联系电话:010-68205261
附件1:《工业领域碳达峰碳中和标准体系建设指南(2023版)》(征求意见稿).docx
附件2:征求意见反馈信息表.doc
工业和信息化部科技司
2023年5月22日


































免责声明:所载内容来源:环境生态网,我们对文中观点保持中立,文中观点代表本公众号观点,所有文章仅供参考,交流之目的。转载的稿件版权归原作者和机构所有,如有侵权,请联系我们删除。

加入环境领跑者企业家同盟
落地实践,合作共赢
同盟宗旨:
干永续发展的事业,做可持续发展的平台!
发展定位:
国环生态信用平台+同盟企业家资源+跨界产业生态+创新合作模式
核心价值观:
共享资源,利他思维,跨界多赢!
同盟企业家以“国环生态”平台为“信用核心”,以遵守职业道德、诚信做人做事,遵守契约精神为守则实现成员间的合作共赢。
同盟企业家除与“国环生态”平台一同走入地方政府,帮扶助力,同盟企业家间采取互帮互助,互惠互利,落地项目,合作共赢方式,共同打造同盟企业家命运共同体!

同盟成员业务范围:
一、节能环保(节能技术和装备、高效节能产品、节能服务产业、先进环保技术和装备、环保产品与环保服务、工业节能、建筑节能、绿色制造、智能制造、水污染治理及生态修复、大气污染治理、土壤及矿山修复、固废资源化、环境监测、山水林田湖草沙治理等);
二、清洁能源(太阳能利用、光伏发电及风力发电、储能、海洋能、核能、生物质能、生物柴油 、燃料乙醇、新能源汽车、燃料电池、氢能、垃圾发电、建筑节能、地热能、二甲醚、可燃冰等);
三、信息化(智慧城市、信息安全、AI人工智能、边缘计算、信息通讯、科学可视化、5G、航空航天、卫星遥感、智能机器人、数字孪生、3D建模、大数据物联网等);
四、金融投资(国债资金、中央专项资金、部委扶持资金、产业基金、银行信贷、社会资本、民间资本);
五、绿色物流(信息化、仓储、运输、技术装备等);
六、乡村振兴(乡村产业振兴、人才振兴、文化振兴、生态振兴、组织振兴);
热线电话:13146889291





