

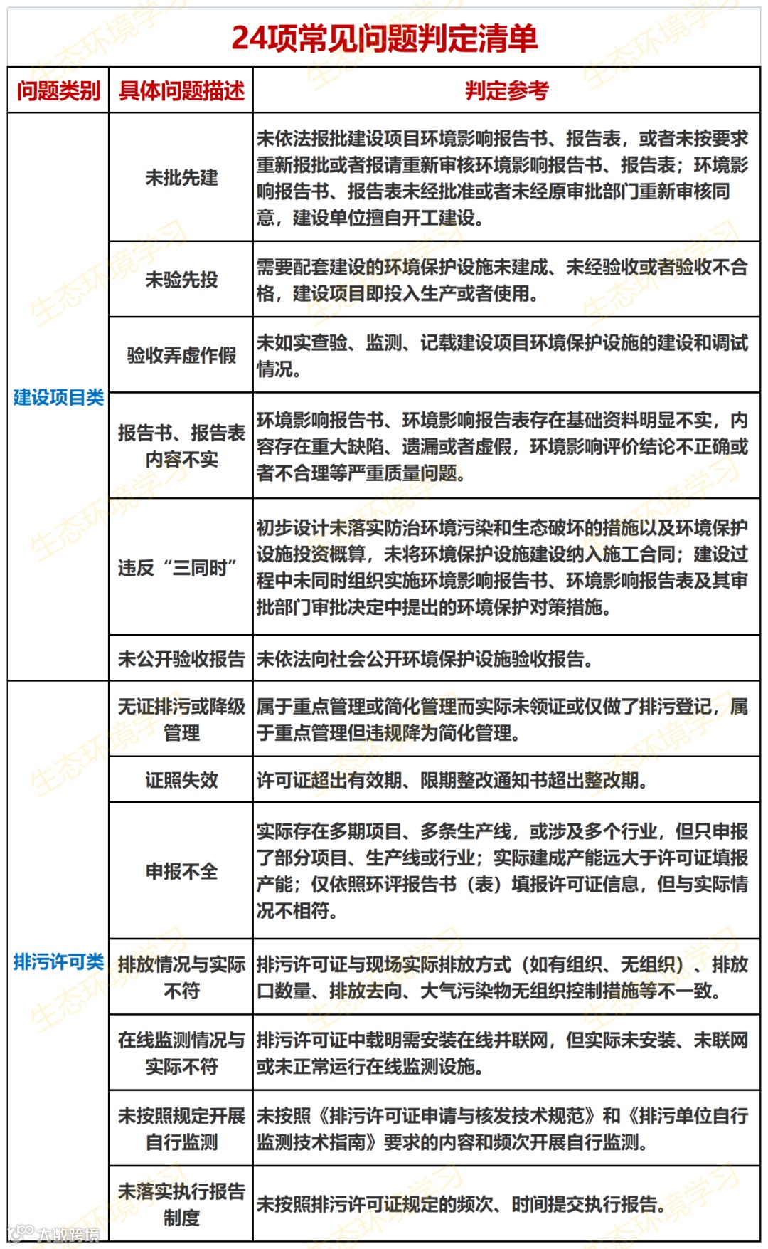
《24项常见违法问题判定清单》
《排污单位自行监测监督检查表》
《排污许可检查内容和违法判定清单》

免责声明:所载内容来源:中华环保联合会环境与法制专委会,我们对文中观点保持中立,文中观点代表本公众号观点,所有文章仅供参考,交流之目的。转载的稿件版权归原作者和机构所有,如有侵权,请联系我们删除。

专委会秘书处
联系人:李倩倩
联系电话:010-62139951 13146889291



