line: 0px;font-size: 1em;letter-spacing: 0.544px;text-wrap: wrap;background-color: rgb(255, 255, 255);text-indent: 2em;line-height: 1.8em;font-family:system-ui, -apple-system, BlinkMacSystemFont, "Helvetica Neue", "PingFang SC", "Hiragino Sans GB", "Microsoft YaHei UI", "Microsoft YaHei", Arial, sans-serif;">新污染物是指新发现或被关注危害人体健康和生态环境的,且因其生产使用历史相对较短或发现危害较晚尚无法律法规和标准予以规定或规定不完善的所有在生产建设或者其他活动中产生的污染物。目前最为突出的新污染物类型主要为全氟化合物(PFCs)、内分泌干扰物(EDCs)和抗生素,这些新污染物可以广泛存在于水体、土壤、灰尘、空气和生物体中,由于其危害严重性、风险隐蔽性、环境持久性、来源广泛性和治理复杂性使得这些新污染物对生态环境和人体健康的危害正逐步显现并日趋严重。《中华人民共和国国民经济和社会发展第十四个五年规划和2035年远景目标纲要》明确要求要“重视新污染物治理”。因此,建立不同环境介质中简便、快速的新污染物分析方法已成为最为迫切需要解决的实际问题。
本文对环境中全氟化合物、内分泌干扰物和抗生素的污染水平及检测方法进行阐述,系统比较不同基质中前处理技术和检测方法的优缺点,可为今后的研究提供方法参考和借鉴。
1 环境中新污染物的种类
1.1 全氟化合物
全氟化合物是指化合物分子中与碳原子链接的氢原子全部被氟原子所取代的一类新型有机化合物,主要包括全氟羧酸类、全氟磺酸类、全氟磺酰胺类、全氟辛酸类和全氟调聚醇类等。由于全氟化合物能够经受强的紫外光照、加热、化学作用和微生物的作用,并且很难降解,因此具有很强的可迁移性、环境持久性和生物累积性[1]。又因全氟化合物比一般的碳氢化合物更具有高化学稳定性和优良的疏水疏油性,因此广泛应用于工业和生活用品中。环境中全氟化合物可以通过饮食、饮水或灰尘进入人体[2],对免疫[3]、神经[4]、生殖[5]和内分泌[6]等造成不同程度的影响。
1.2 内分泌干扰物
内分泌干扰物是指能引起完好无损生物体或其后代中内分泌功能变化不利影响的外源物质,又称为环境激素[7],主要包括孕激素、雄激素、雌激素和烷基酚等。环境中内分泌干扰物主要来源于杀虫剂、农药、包装等[8-10],通过摄入、积累等可以造成人体内分泌系统紊乱,改变内分泌的正常功能,可引起神经系统、生殖系统和免疫系统的功能障碍[11]。
1.3 抗生素
抗生素是指能对微生物起生长抑制或杀灭作用的一大类天然次级代谢物或合成化合物[12-13],主要包括喹诺酮类、磺胺类、四环素类和氯霉素类等。大量使用抗生素会导致细菌产生耐药性,耐药性菌株可通过各种途径感染人体[14],抗生素残留也会造成人和动物体内肠道菌群的微生态改变,增加条件性致病菌感染的风险。
2 不同环境介质中新污染物污染现状
大量研究显示,地表水、土壤和沉积物均存在不同程度的新污染物污染,全氟化合物主要以全氟羧酸类、全氟磺酸类有检出,内分泌干扰物中双酚A、壬基酚的检出率高,而抗生素主要以氟喹诺酮类、磺胺类和四环素类为主。表1综述了国内不同环境介质中检测到的新污染物种类及浓度。
表1 国内不同环境介质中检测到的新污染物种类及浓度
Table 1 Types and concentrations of emerging pollutants in different environmental media in China
注:“ND”表示未检出。
3 环境中新污染物的检测方法
3.1 样品前处理技术
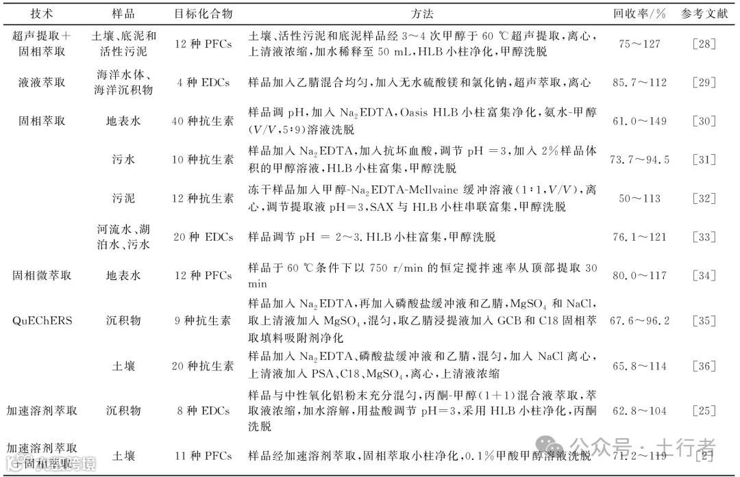
有效的样品前处理技术可以提高在复杂基质分析中的灵敏度、重现性和准确性,由于新污染物在环境中的含量很低,因此简单、高效、快速的样品前处理方法成为新污染物快速测定的研究重点。本文对近几年的前处理方法进行了总结:水样品的净化富集方法主要采用的是液液萃取法、固相萃取法和固相微萃取法;固体样品的提取主要包括超声萃取法、加速溶剂萃取法和QuEChERS法。表2列出了不同前处理技术在新污染物检测中的应用。
表2 不同前处理技术在新污染物检测中的应用
Table 2 Application of different pretreatment technologies in the detection of emerging pollutants
液液萃取法是基于分析物在不同溶剂间的分配系数的不同,达到分离的目的,该方法简单、方便且成本低,但需要反复多次萃取,产生废液量大,耗时较长。固相萃取法是一种以液相色谱分离为基础的前处理技术,基于目标组分与杂质在固定相上吸附能力不同而分离,具有操作简单、快速高效、回收率高的优点,但对样品的洁净度要求高,不能有悬浮物或其他固体颗粒,目前该方法已经实现自动化,可以批量处理样品,是环境检测中常用的前处理技术。固相微萃取法是基于目标组分在样品及萃取涂层间存在非均相平衡来萃取、富集,具有耗时短、操作方便、灵敏度高、不需要有机溶剂等的优点。超声萃取法主要应用于固体或半固体样品,其原理是在溶剂和样品之间产生声波空化作用,从而使固体样品分散,增大样品与萃取溶剂之间的接触面积,加速目标组分进入溶剂,促进提取进行,水、甲醇和乙醇等都是常用的萃取剂,具有耗时短、操作简单、适用性广等优点。加速溶剂萃取法是在较高的温度和压力下用有机溶剂萃取固体或半固体的技术,具有耗时短、溶剂用量少的特点,但由于加速溶剂萃取处理过程温度较高,易引起目标组分分解。QuEChERS法是2003年由Anastassiades提出的基于基质固相分散萃取的一种新型前处理方法[27],样品经过适当的均质化处理后,通过有机溶剂进行提取,然后用吸附剂对样品进行净化除杂,以消除提取物中可能存在的干扰化合物(如有机酸、脂类、某些极性色素和糖),该方法将萃取和净化结合,具有快速、简捷、高效、稳定、环保等特点,被广泛应用于固体、半固体基质的提取、净化。
3.2 样品检测技术
3.2.1 液相色谱检测技术 高效液相色谱法是常用的分析新污染物的方法,一般采用的检测器有紫外检测器、二极管阵列检测器和荧光检测器等,具有灵敏、准确、分离效能高、分析速度快和应用范围广等特点[37],但会根据检测器的不同而制约了测定的条件,也会出现假阳性等问题。华永有等[38]建立了用ENVITM-18 SPE柱浓缩净化,超高效液相色谱-荧光检测法来同时测定水中双酚类和烷基酚类化合物,结果显示7种化合物检出限为 0.002~0.006 μg/L,平均回收率为76.3%~101.2%,结果准确、简便快速和易于推广。刘潇雅等[39]采用液相色谱-紫外检测法测定红壤中不同抗生素包括3种磺胺类抗生素和2种四环素类抗生素,结果表明,磺胺类抗生素的回收率范围在67.31%~85.58%,四环素类抗生素的回收率范围在20.81%~59.33%。
3.2.2 液相色谱串联质谱技术 液相色谱串联质谱法因结合了色谱与质谱的优点,可有效地对沸点较高和热稳定性差的多种物质进行定性和定量分析,在环境样品检测分析技术方面占主导地位,但其比较昂贵,分析成本较高、易受样品基质的干扰。许燕娟等[40]采用在线固相萃取结合超高效液相色谱-三重四极杆质谱测定地表水中痕量磺胺类抗生素,分析时间仅17 min。Vega-Morales等[41]采用高效液相色谱-串联质谱实现了对污水中17α-乙炔雌二醇、双酚A和17β-雌二醇及两种代谢产物的定性和定量,回收率为60%~108%。Zheng等[42]建立了在水环境中测定26种抗生素的超高效液相色谱串联质谱方法,在纯水中的回收率为77.5%~104.9%,地表水中为 59.4%~97.8%,废水中为58.2%~108.6%,相对标准偏差<12.8%。
3.2.3 气相色谱串联质谱技术 气相色谱串联质谱法适用性好,准确度高,能够针对多组分的痕量目标成分进行有效检测,被广泛应用于水体、土壤、气体和固体废物等样品分析,是环境检测领域普遍应用的一种检测方法,但分析前需进行衍生化,易导致目标组分流失。廖涛等[43]优化了固相萃取和衍生化条件,建立了固相萃取-气质联用法同时测定水体中9种环境雌激素。Ayala-Cabrera等[34]采用固相微萃取,使用DVB/CAR/PDMS萃取头萃取样品,经气相色谱-高分辨质谱测定水中12种全氟烷基和多氟烷基物质。
3.2.4 其他检测技术 生物传感器检测方法是将生物材料与待测材料的结合,通过信号转换器转变为光、电等可输出的信号,进而可以确定待测物的含量[44]。该方法专一性强、操作简单、分析速度快、成本较低,在临床诊断、环境保护、食品和药物分析研究得到了广泛的关注。黄鹏宇等[45]利用其课题组自主研发的平面波导免疫传感器测定水中磺胺对甲氧嘧啶抗生素,当抗体浓度优化为1.50 μg/mL、溶液pH值为中性时,检测限可至5.24 ng/L,该方法具有良好的特异性和选择性。
酶联免疫法是将特异的抗原-抗体免疫学反应和酶学催化反应相结合,以酶促反应的放大作用来显示初级免疫反应,通过显色来确定被测物含量的方法,具有灵敏度高、成本较低、不需要昂贵的仪器设备等优点,但也存在分析步骤多、操作繁琐。贾文哲等[46]研究了基于间接竞争酶联免疫分析技术对雌二醇、壬基酚的同时检测方法,雌二醇和壬基酚的检测限分别为3.18,24.78 μg/L,所有样品的变异系数和回收率分别在2%~14%和85%~116%之间。
分光光度法是一种利用物质分子对光的选择性吸收而进行分析处理的方法,操作简单、分析时间短,但准确度较差。Errayess等[47]建立了固相萃取-紫外可见分光光度法来测定海水中的8种磺胺类抗生素,检测限和定量限分别为0.019~0.05 μg/mL和0.06~0.16 μg/mL。
毛细管电泳法具有分离效率高、分析速度快、成本低等优点,但其灵敏度不高、重复性较差。杨士萱[48]探究了富集技术结合毛细管电泳对自来水、湖水和海水中的磺胺类抗生素检测,结果表明该方法具有线性好、回收率高、精密度好、成本低等优点,适用于复杂基质中磺胺类药物的痕量测定。
4 结束语
研究表明,全氟化合物、内分泌干扰物和抗生素在水体、土壤和沉积物等介质中均有检出,对人类健康及生态环境都存在着潜在威胁。目前国内外对这些新污染物的前处理技术主要集中于基于固相萃取技术发展的萃取技术,检测分析方面主要以液相色谱串联质谱联用技术和气相色谱串联质谱联用技术为主,尽管此类方法灵敏度高、检出限低、重复性好,但由于环境基质复杂,前处理过程繁琐,提高前处理效率和仪器灵敏度显得尤为重要。因此,优化一种快速的前处理方法和准确、灵敏的检测方法具有急迫性和重要性,是未来重点研究的内容。
(文章来源:广西壮族自治区生态环境监测中心)

