line: 0px;visibility: visible !important;width: auto !important;" width="464" src="https://cdn.10100.com/content/20251218/ff98a2a0-959a-484e-aec5-c582b4f749e7.png">

近日
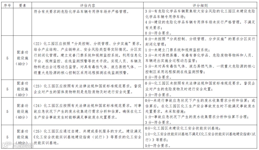
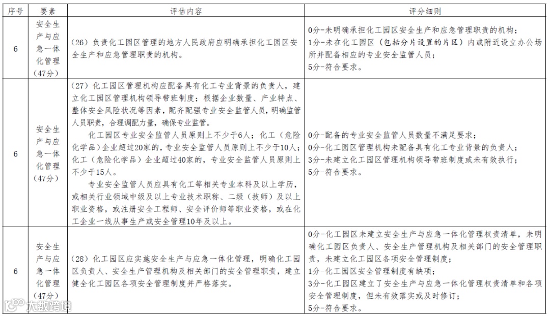
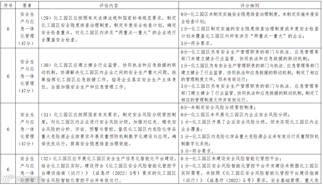
《化工园区安全风险排查治理导则》
(简称《导则》)
修订后印发
《导则》自发布之日起实施
有效期5年
《导则》为何要修订?
修订了哪些内容?
被评估为高安全风险等级的化工园区该如何做?
一图读懂















logo.cn/mmbiz_jpg/DpdBqcdEHv1KeRYVX21QDoBa8yVjA8XtN99zJVBN6K2uSdMH2ZRRjgWN0oGiams4EXNB823U4SpRq3WJgX2gpFQ/0?wx_fmt=jpeg" data-cropx1="0" data-cropx2="1080" data-cropy1="0" data-cropy2="106.50519031141869" data-imgfileid="100061374" data-ratio="0.09814814814814815" data-s="300,640" data-src="https://cdn.10100.com/content/20251218/36a1ad61-24c2-461d-97cc-68bbc100098d.png" data-type="jpeg" data-w="1080" data-width="100%" style="outline: 0px;border-radius: 8px;letter-spacing: 0.544px;text-indent: 0em;color: rgb(34, 34, 34);caret-color: rgb(34, 34, 34);display: initial;width: 100%;height: 55.1593px !important;background-size: 16px !important;visibility: visible !important;" width="100%" src="https://cdn.10100.com/content/20251218/36a1ad61-24c2-461d-97cc-68bbc100098d.png">

专委会秘书处
联系人:李倩倩
联系电话:010-62139951 13146889291



