11月6日,浙江省发改委发布关于公开征求《浙江省省级零碳园区建设标准指南(征求意见稿)》意见的通知。
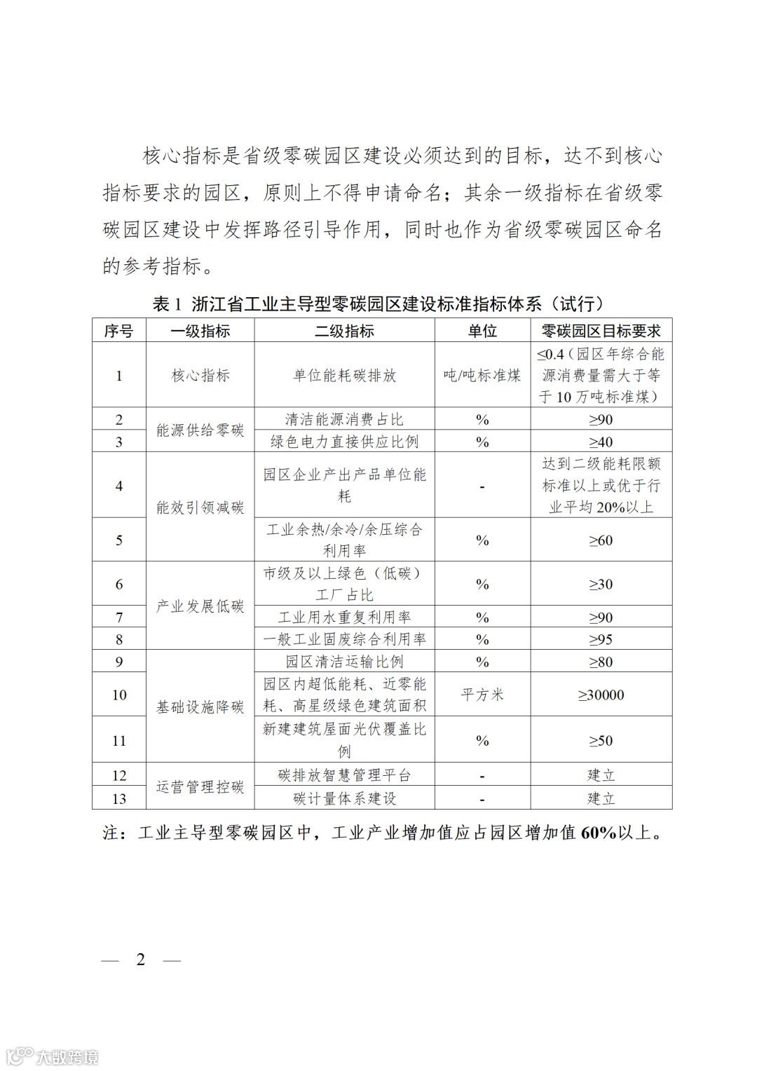
文件明确,省级零碳园区建设标准指标体系分为工业和服务业两大类,其中工业主导型零碳园区建设标准指标体系见表1,由6类一级指标、13个二级指标构成;服务业主导型零碳园区建设标准指标体系见表2,由5类一级指标、8个二级指标构成。
核心指标是省级零碳园区建设必须达到的目标,达不到核心指标要求的园区,原则上不得申请命名;其余一级指标在省级零碳园区建设中发挥路径引导作用,同时也作为省级零碳园区命名的参考指标。
原文如下:
关于公开征求《浙江省省级零碳园区建设标准指南(征求意见稿)》意见的通知
为深入贯彻党中央、国务院关于碳达峰碳中和的重大战略部署,根据中央经济工作会议精神,以及国家发展改革委关于建设零碳园区的工作要求,省发展改革委起草了《浙江省省级零碳园区建设标准指南(征求意见稿)》,现公开征求社会各界意见,征求意见时间为2025年11月6日至11月13日。如有意见建议,请以电子邮件、邮寄信函等方式反馈至省发展改革委环资处。
联系人:高轶
电子邮件:gaoyizdpi@163.com;
邮寄地址:浙江省杭州市西湖区省府路8号;邮编:310025。
企事业单位反馈意见,请注明单位名称、组织代码、联系人、联系方式。个人反馈意见,请注明姓名、身份证号、联系方式。
附件:浙江省省级零碳园区建设标准指南(征求意见稿)
浙江省发展和改革委员会
2025年11月6日















