[摘要] 中国质量检验检测政策的演变、国家层面有关质量检验检测行业的政策重点内容解读、国家层面有关第三方质量检验检测的政策解读。
line-height: 32px;background-color: rgb(255, 255, 255);border-top-color: rgb(37, 63, 108);border-bottom-color: rgb(37, 63, 108);border-right-color: rgb(37, 63, 108);box-sizing: border-box !important;overflow-wrap: break-word !important;">1、政策历程图
图表1:中国质量检验检测政策的演变
2、国家层面政策汇总及解读
图表2
图表3
图表4
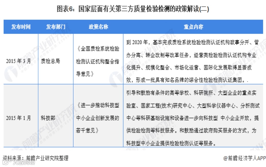
第三方质量检验检测政策解读
在第三方质量检验检测企业方面,随着我国质量检验检测行业逐渐的市场化,国家逐步放开对行业的监管,允许民营企业和外资企业进入质量检验检测行业,提供第三方检验检测服务。同时为了规范行业的发展,国家也陆续出台了相应的政策。
图表5
图表6
图表7
国家层面质量检验检测行业发展目标解读
根据《“十四五”规划和2035远景目标纲要》,我国质量检验检测行业的发展目标和规划主要集中于三个方面,加强产业基础能力建设、推动生产性服务业融合化发展和构建强大公共卫生体系。具体的目标和规划内容如下。
图表8
3、国家层面政策汇总及解读
31省市质量检验检测行业政策汇总
目前,我国质量检验检测行业主要集中在东部沿海地区和发达经济区域,出台了相关政策或规划的省份主要包含北京市、上海市、广东省、浙江省和江苏省等。
图表9
图表10
图表11
图表12
图表14
[ 来源:前瞻产业研究院 ]编辑:达西西



