日前,生态环境部将《建设项目环境影响评价分类管理名录》(以下简称新《名录》)公开征求意见。新《名录》改了啥?
1. 增加了“通用工序”一级类别
新《名录》修订后,从55个一级类别、173个二级行业类别,修改为56个一级类别、199个二级行业类别和 4个通用工序。
增加的这1个一级类别,就是第五十四项“通用工序”,包含锅炉(不含仅改造、增加掺烧农林生物质的)、工业炉窑(不含仅改造、增加掺烧农林生物质的)、表面处理、水处理等4个通用工序。
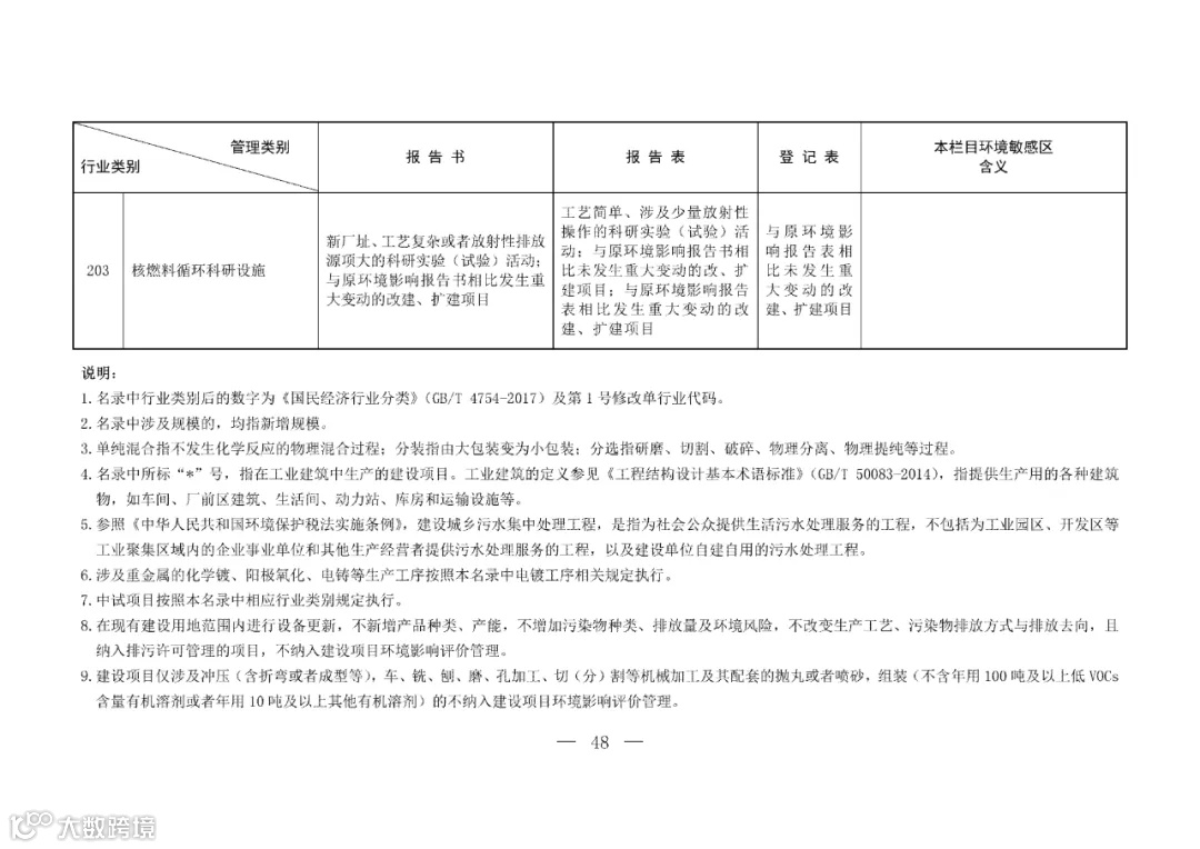
此次修订,将《国民经济行业分类》第三级行业代码的污染影响类行业类别予以调整。调整后,新《名录》二级行业类别共增加 30 个,但是内容实际没有大的变化,只是把原来多个二级行业类别归在一栏的,分成一个二级行业类别为一栏。
2. 明确21种不再需要环评的项目
新《名录》将一些紧贴民生的项目,不再纳入环评管理,如谷物磨制、糖果、食品、乳制品制造等项目。
新《名录》还取消了卷烟制造、服装、服饰业等一批环境影响明确、措施成熟且排污许可有效承接的项目;对一些数量众多、环境影响较小的简单加工类项目,细化其工艺类型,并明确不再纳入环评管理,或者豁免环评管理。
新《名录》推动传统制造业转型升级,服务大规模设备更新改造项目,将不新增建设用地、产品种类、产能、污染物种类及排放量等,且纳入排污许可管理的项目,也不再纳入环评管理。
详见下表:
不再需要环评或豁免环评的项目
3. 明确8种简化环评的项目
新《名录》支持和推进新质生产力发展,将一批自动化程度较高、生产工艺和环保理念先进、污染防治措施成熟有效、对环境影响较小的先进制造业,简化环评管理,由报告书简化为报告表,如高铁、航空航天、汽车制造等部分项目。
新《名录》还服务电子通信、智能化产业发展,将半导体材料制造等通信和电子设备制造等部分项目由报告书简化为报告表管理。
新《名录》调整木竹炭、有机肥制造项目的行业类别,将其从一级类别“化学原料和化学制品制造业”移至“废弃资源综合利用业”中,避免被误归类为化工项目而提高环境准入要求。
详见下表:
简化环评的项目
4. 强化“两高”项目准入管理
一是强化部分涉有毒有害、涉重点重金属、涉“三致”物质排放项目的环评管理。例如,对农药制造项目,全部纳入报告书管理;对环境风险高、环境影响复杂的电镀、化学原料药等项目,持续加强环评管理。
二是对新出现的环境影响复杂的项目提高环评管理要求。例如,对环境影响尚不明确,需加强规范管理的新型掺烧或者协同处置的火电、水泥制造等项目,进一步强化环评管理。
三是明确相关行业“高污染”燃料类型。例如,以“煤、煤矸石、石油焦、油、 油页岩或者发生炉煤气”为燃料的玻璃制品、玻璃纤维、陶瓷制品、耐火材料制造等项目,明确要求纳入环评报告书管理。
5. 强化生态影响类项目环评管理
一是水利水电项目,明确将具有拦蓄功能的水利枢纽工程纳入报告书管理,将常规水电全部纳入报告书管理。
二是交通类项目,强化涉环境敏感区项目环评准入要求,将涉及环境敏感区内新增永久占地、列车运行速度或对数显著增加的改建铁路提级为报告书。
三是采掘类项目,进一步加强涉独立尾矿库项目环评管理,明确有色矿、化学矿等的独立尾矿库项目编制报告书。
6. 衔接好排污许可分类管理名录
一是行业类别上,推动环评分类管理名录与排污许可分类管理名录在行业类别划分上相统一,将污染影响类行业类别对应国民经济第三级行业分类,增加锅炉、炉窑、表面处理、水处理4个通用工序。
二是管理类别上,基本实现环评的报告书与排污许可的重点管理相一致,制糖业、玻璃制品、黑色金属冶炼、有色金属冶炼等行业完全一致。明确水泥窑协同处置固体废弃物项目统一归为水泥行业。
三是管理承接上,取消卷烟制造、服装、服饰业等一批环境影响明确、措施成熟且排污许可有效承接的报告表。
四是统一挥发性有机物(VOCs)管理尺度,环评与排污许可名录均以年用低VOCs含量有机溶剂100吨、其他有机溶剂10吨作为管理类别划分依据。
总之,新《名录》围绕提升源头预防整体效能、服务高质量发展的目标,充分吸纳各地试点探索经验, 将实践证明行之有效的改革经验规范化、制度化,对于推动构建生态环境分区管控、规划环评、项目环评、排污许可有效衔接的制度体系,有着重要意义和积极作用。
关于公开征求《建设项目环境影响评价分类管理名录(修订征求意见稿)》意见的函
环办便函〔2025〕397号
为深入贯彻党的二十大和二十届三中、四中全会精神,进一步深化环境影响评价制度改革,我部决定对《建设项目环境影响评价分类管理名录(2021年版)》进行修订,并起草了《建设项目环境影响评价分类管理名录(修订征求意见稿)》,现公开征求意见。
各机关团体、企事业单位和个人均可提出意见和建议。
有关意见请书面反馈我部,电子版材料请同时发至联系人邮箱。
征求意见截止时间为2026年1月5日。
联系人:环境影响评价与排放管理司 胡笑浒
环境工程评估中心 李晓举
电话:(010)65646189、84756918
邮箱:hpflml@163.com
地址:北京市东城区东安门大街82号
邮编:100006

