
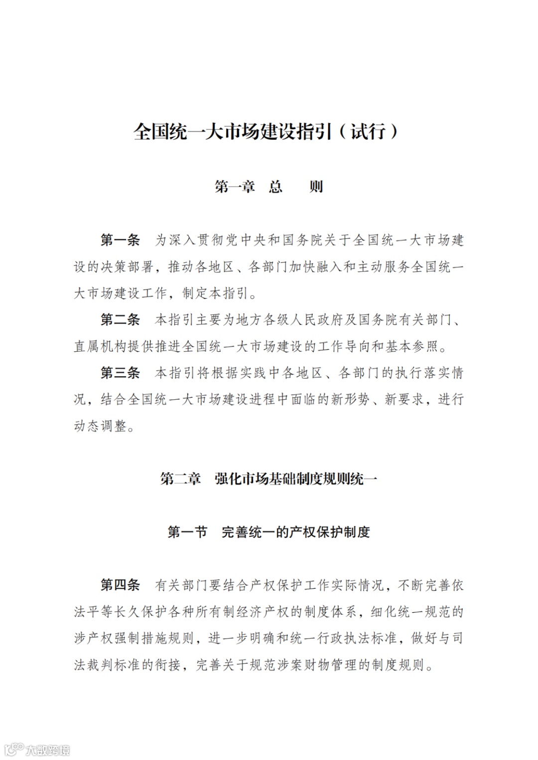
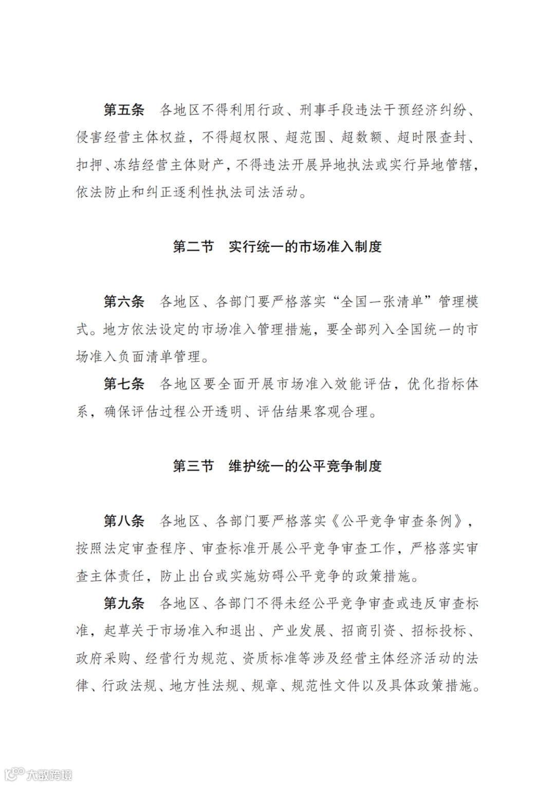
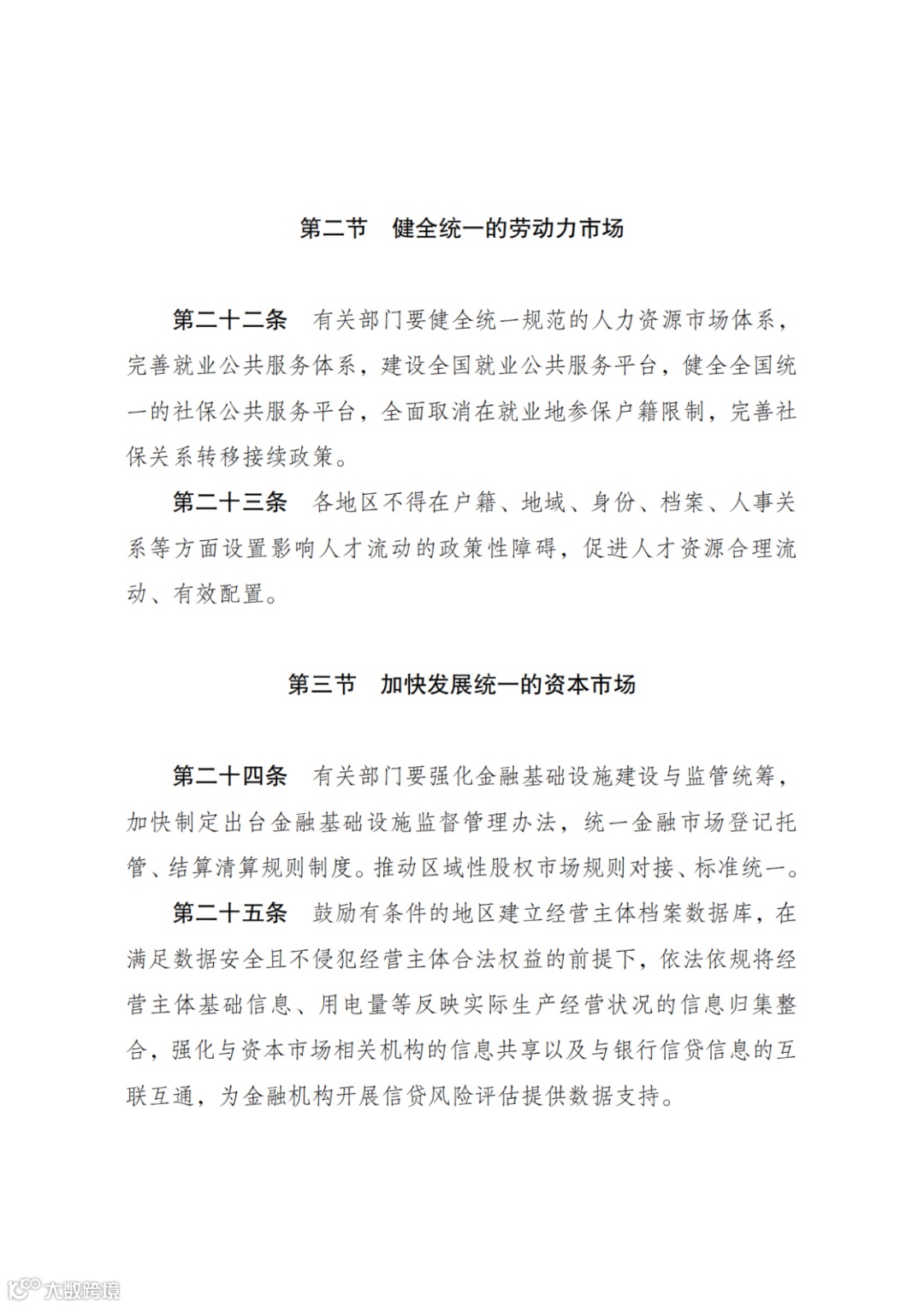
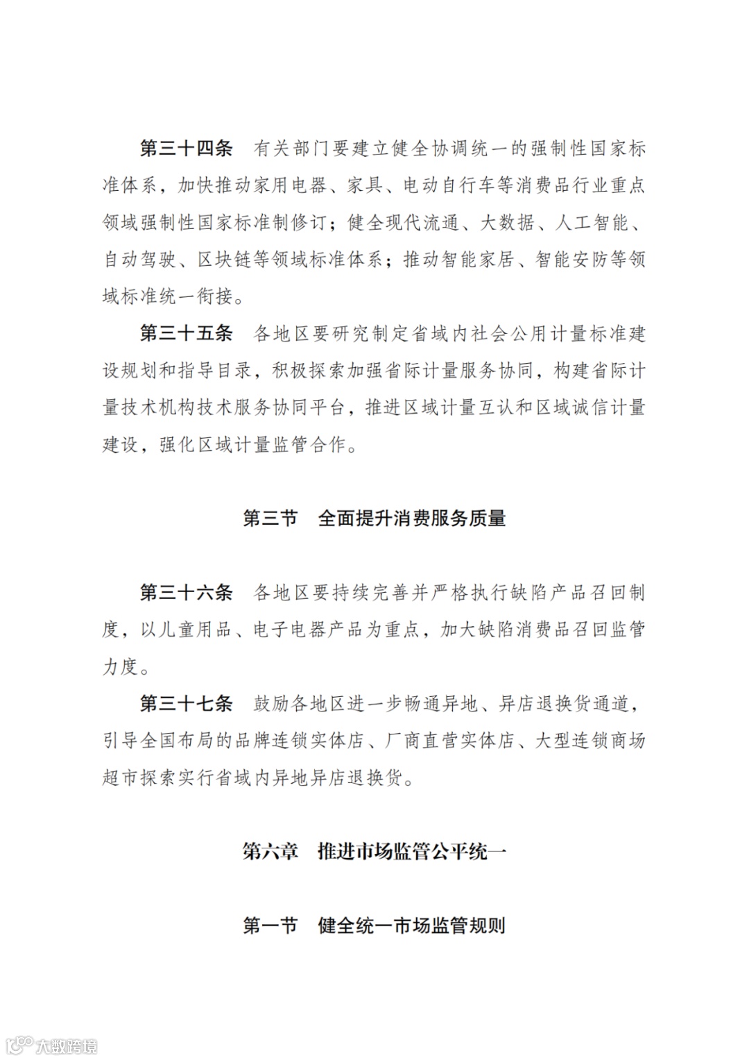
1月7日,国家发改委发布《全国统一大市场建设指引(试行)》。其中提出,建设全国统一的能源市场体系。要建立完善适应全国统一电力市场体系要求的规则制度体系,明确交易规则制定权限、适用范围和衔接不同交易规则等原则。应组织制定、修订完善适应本地区需求的交易规则或交易细则。要坚持总体融入的原则,因地制宜、厘清边界、模式引导、平衡利益,建立完善适应“全国一张网”建设运营的油气市场制度体系,促进基础设施公平开放,优化油气资源配置。
以下为原文
发改体改〔2024〕1742号
各省、自治区、直辖市人民政府,国务院各部委、各直属机构:
《全国统一大市场建设指引(试行)》已经国务院同意,现印发给你们,请结合实际认真贯彻落实。
国家发展改革委
2024年12月4日
附件:













免责声明:所载内容来源:国家发改委、中国能源报,我们对文中观点保持中立,文中观点代表本公众号观点,所有文章仅供参考,交流之目的。转载的稿件版权归原作者和机构所有,如有侵权,请联系我们删除。
专委会秘书处
联系人:官女士
联系电话:18519726133

