

为深入推进“无废城市”建设,加快构建和完善“无废城市”建设市场体系,培育壮大新质生产力,生态环境部固体废物与化学品管理技术中心、生态环境部环境规划院、北京绿色交易所有限公司、北京银行股份有限公司、中环联合(北京)认证中心有限公司编制了《“无废城市”建设项目指导目录(2025年版)》(以下简称《目录》)。现予公开,供社会各界参考使用。
一、《目录》在《产业结构调整指导目录(2024年本)》《绿色低碳转型产业指导目录(2024年版)》《绿色债券支持项目目录(2021年版)》等相关目录基础上,结合“无废城市”建设工作实际,对相关目录作了进一步细化、拓展和整合。欢迎开展“无废城市”建设的省份、城市,根据各自区域、领域发展重点,以《目录》为基础,出台和完善有关政策措施,为“无废城市”建设项目实施创造良好环境。
二、《目录》是北京银行股份有限公司发放“无废贷”的准入依据,符合《目录》的“无废城市”建设项目可享受北京银行“无废贷”优惠政策。欢迎其他金融机构按照市场化、法治化原则,为符合《目录》要求的“无废城市”建设项目或活动提供金融支持。
三、生态环境部固体废物与化学品管理技术中心、生态环境部环境规划院、北京绿色交易所有限公司、北京银行股份有限公司、中环联合(北京)认证中心有限公司根据《目录》建立“无废城市”建设项目库,为入库项目提供投融资对接、规划和综合咨询、企业碳账户管理、CCER方法学研究、绿色标准制定、再生产品认证、碳中和认证等综合服务,协助争取国家、地方绿色财政、绿色金融等配套政策支持。
四、生态环境部固体废物与化学品管理技术中心、生态环境部环境规划院、北京绿色交易所有限公司、北京银行股份有限公司、中环联合(北京)认证中心有限公司将根据“无废城市”建设要求以及有关法律法规、标准和政策情况,适时对《目录》进行调整和修订。
五、《目录》的最终解释权归生态环境部固体废物与化学品管理技术中心、生态环境部环境规划院、北京绿色交易所有限公司、北京银行股份有限公司、中环联合(北京)认证中心有限公司所有。
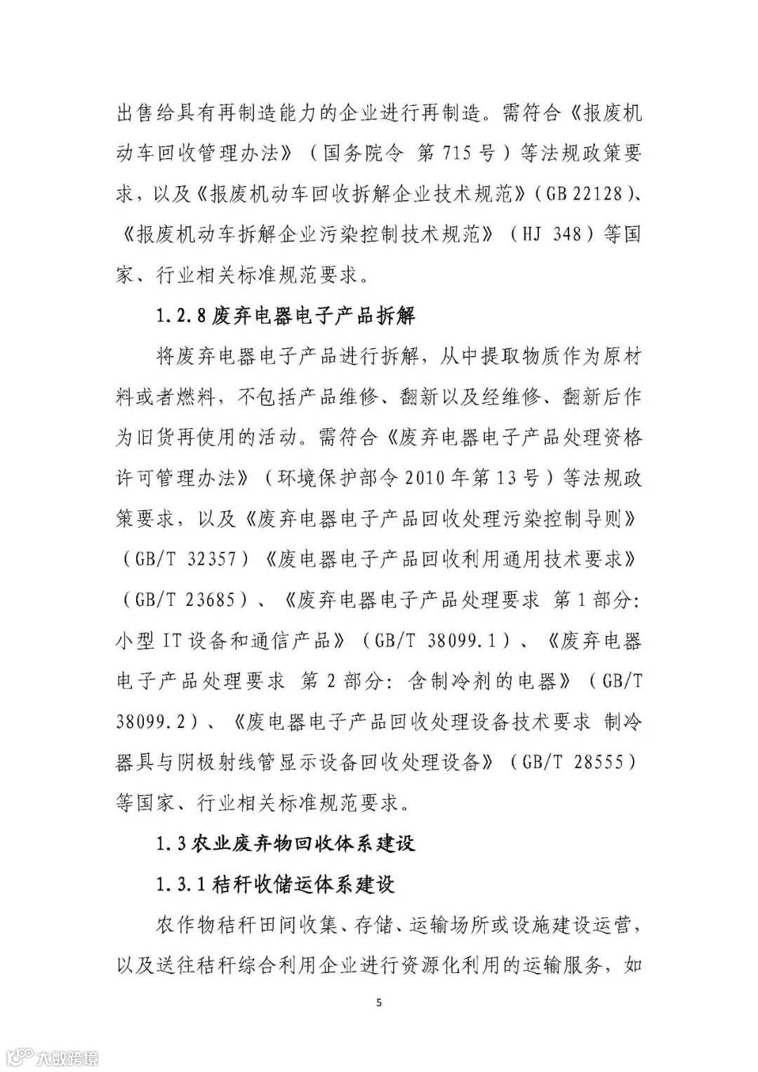
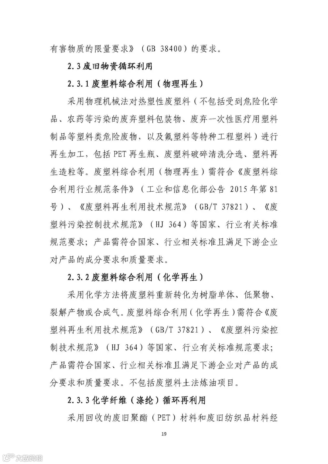
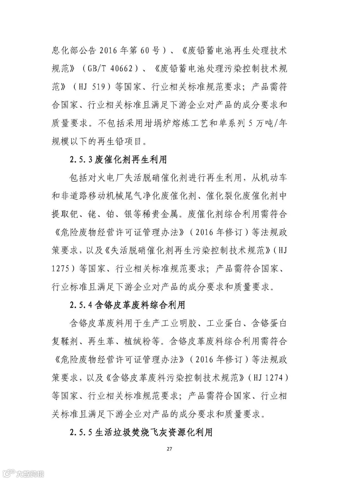
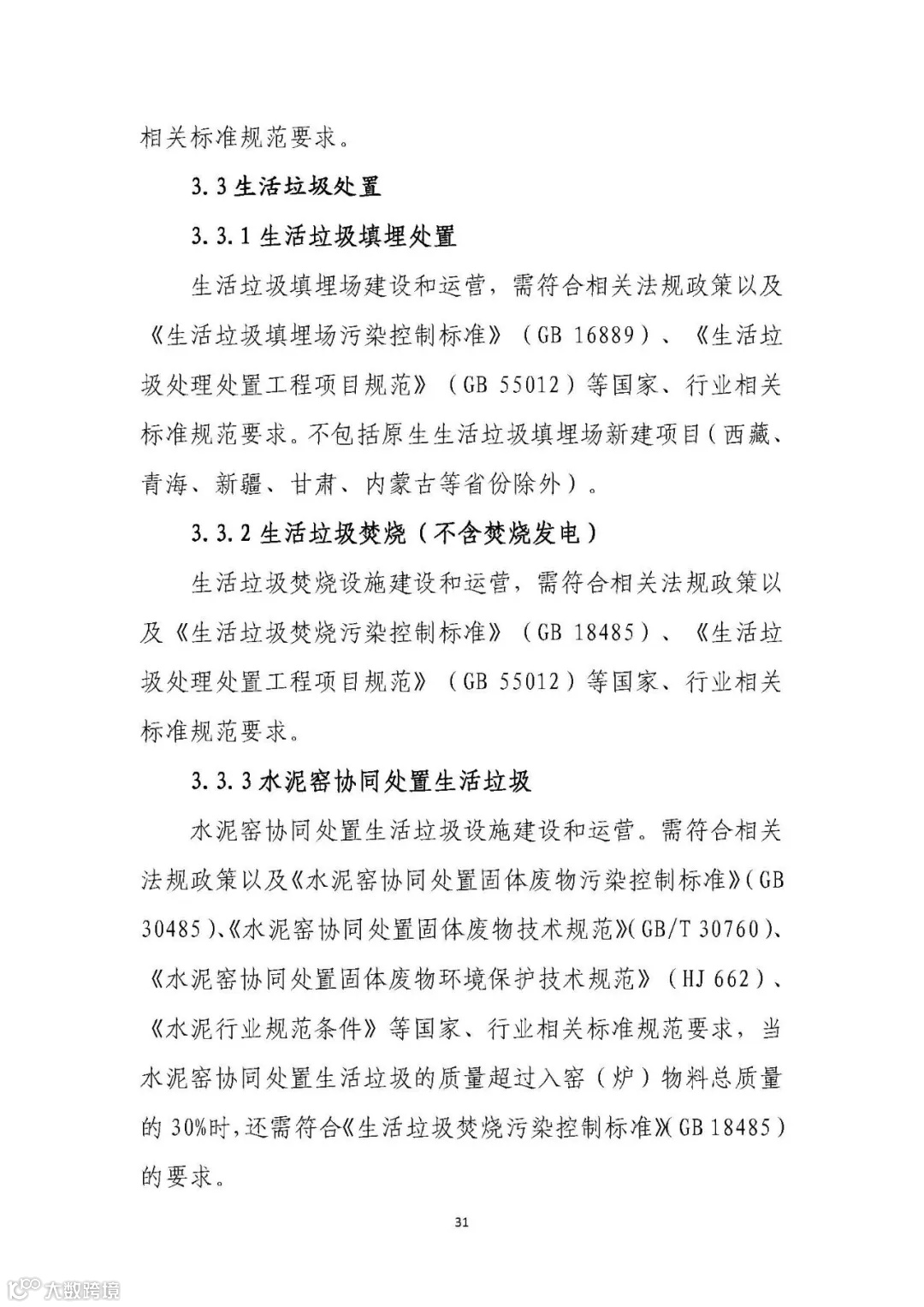
附件:1.“无废城市”建设项目指导目录(2025年版)
2.《“无废城市”建设项目指导目录(2025年版)》的解释说明
| 附件 |










































专委会秘书处
联系人:官女士
联系电话:18519726133



